Sostieni il forum con una donazione! Il tuo contributo ci aiuterà a rimanere online!
Immagine

Provavalvole: l'alimentatore

Tutto ciò che riguarda l'elettronica digitale, dalla porta not al protocollo midi... e oltre!
Avatar utente
Hades
Roger Mayer Jr.
Roger Mayer Jr.
Messaggi: 2615
Iscritto il: 10/09/2008, 11:56
Località: Carpi (MO)

Re: Provavalvole: l'alimentatore

Messaggio da Hades » 09/05/2012, 17:13

Vicus ha scritto:Il problema non sono i 600V massimi e nemmeno la corrente, il problema è avere 600V di range ed una regolazione efficace. L'alimentatore va progettato tutto, non è un programma che bassa aggiungere una subroutine.
E' vero anche questo. Io purtroppo non ho sufficienti conoscenze, pero' sinceramente preferisco perdere piu' tempo nella progettazione di un alimentatore con queste caratteristiche che sacrificare l'obbiettivo finale, che e' quello di testare i tubi in un ambiente di lavoro reale...
Seguo perche' vorrei dare una mano su questo ma non so effettivamente come. Sicuramente tu, ADuri, robi e Luix siete molto piu' ferrati di me!
Quali possono essere in effetti i limiti attuali sulla regolazione e sul range?
Live another day, climb a little higher, find another reason to stay...

Avatar utente
robi
Amministratore
Amministratore
Messaggi: 9713
Iscritto il: 17/12/2006, 13:57
Località: Alba

Re: Provavalvole: l'alimentatore

Messaggio da robi » 09/05/2012, 17:40

Luix aveva proposto un trasformatore di isolamento, poi rettificare e filtrare e poi regolarla.
Cosa ne pensate di questo, per i due step dopo il trasformatore di isolamento?

Immagine

http://flashwebhost.com/circuit/600_vol ... supply.php

Avatar utente
Hades
Roger Mayer Jr.
Roger Mayer Jr.
Messaggi: 2615
Iscritto il: 10/09/2008, 11:56
Località: Carpi (MO)

Re: Provavalvole: l'alimentatore

Messaggio da Hades » 09/05/2012, 19:20

Abbastanza semplice e intuitiva.
Rimane sempre il problema di come regolare senza dissipare una potenza troppo alta...
Live another day, climb a little higher, find another reason to stay...

Avatar utente
Kagliostro
Amministratore
Amministratore
Messaggi: 9876
Iscritto il: 03/12/2007, 0:16
Località: Prov. di Treviso

Re: Provavalvole: l'alimentatore

Messaggio da Kagliostro » 09/05/2012, 20:28

Ed usare un TL783 con la massa "sollevata" da terra ?

Oppure un circuito VVR come ce n'è più di uno in giro ?

Mi pare da ricordare il fatto che per quanto abbia letto in giro (su vari forum) sull'argomento progetto di un provavalvole e suo alimentatore, più d'uno è stato concorde nell'afermare che essendo la lettura fatta in un lasso di tempo esiguo, la corrispondente dissipazione si manteneva a livelli accettabili

Kagliostro

Avatar utente
luix
Amministratore
Amministratore
Messaggi: 3422
Iscritto il: 06/05/2006, 14:26

Re: Provavalvole: l'alimentatore

Messaggio da luix » 09/05/2012, 23:08

Vicus ha scritto:

Del fatto poi che i grafici partono da zero non mi interessa, il classico grafico a pettine per noi è inutile.
A me interessa fare misure sulla salute del tubo e al massimo riuscire ad accoppiarli. Mi serve quindi sapere:
Elementi in corto
Transconduttanza (grafico)
Corrente di placca
Correnti disperse

Comunque se rieci a progettare un alimentatore come vuoi tu sono ben disposto a farti i complimenti.
Se ti serve di sapere solo la transconduttanza (gm=dI/dV) è molto semplice, non serve neanche un microcontrollore!

Basta polarizzare la valvola, dare in griglia un gradino di tensione di 1V e vedere la variazione di corrente che hai sull'anodo, si fa tutto in maniera analogica con un multimetro...

In pratica dopo che hai polarizzato la valvola, azzeri il voltmetro che hai collegato sull'anodo e dopo che dai il gradino di tensione da 1V, sul voltmetro leggi la transconduttanza gm=dI/1V ...

Le curve caratteristiche servono parecchio in realtà, da quelle puoi vedere quanto è lineare una determinata valvola (spaziatura uniforme al variare della tensione di griglia)... nei tetrodi "kinkless" puoi verificare la qualità della valvola andando a visualizzare "l'ammaccatura" della curva in bassa tensione (più è marcata più è scarsa).... insomma è un oggettino davvero utile!

La parte più importante è proprio da 100V in giù, oltre i 100V le caratteristiche sono abbastanza piatte e bastano poche misure con una precisione più scarsa...

Ho preso il libro sugli alimentatori switching, inizio a studiarlo...

ADuri
Elettrone Impazzito
Elettrone Impazzito
Messaggi: 45
Iscritto il: 02/05/2012, 20:59

Re: Provavalvole: l'alimentatore

Messaggio da ADuri » 10/05/2012, 13:43

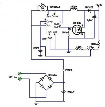
Si potrebbe provare questo semplice circuito con MC34063 e mosfet per l'alimentatore dell'anodica sostituendo il mosfet IRF830 con un IRF840 che arriva a VDS=500V o meglio ancora un IRFB9N65 che arriva a 650V.

Questi sono altri link di progetti che usano lo stesso integrato e il suo datasheet.

http://www.datasheetcatalog.org/datashe ... irf840.pdf
http://pdf1.alldatasheet.com/datasheet- ... B9N65.html
http://radioactiveathome.org/en/hardwar ... th-a-choke
http://www.mikrocontroller.net/topic/37405

ciao
Antonio
Allegati
switch 170v mosfet.JPG

Avatar utente
Kagliostro
Amministratore
Amministratore
Messaggi: 9876
Iscritto il: 03/12/2007, 0:16
Località: Prov. di Treviso

Re: Provavalvole: l'alimentatore

Messaggio da Kagliostro » 10/05/2012, 18:40

Per il Mosfet questo potrebbe andare ?

STW11NK100Z 8,3A 1000v = € 3,63

disponibile da RS



Kagliostro

Avatar utente
Hades
Roger Mayer Jr.
Roger Mayer Jr.
Messaggi: 2615
Iscritto il: 10/09/2008, 11:56
Località: Carpi (MO)

Re: Provavalvole: l'alimentatore

Messaggio da Hades » 14/05/2012, 12:28

Rimane sempre il problema di come regolare la tensione e (se possibile) la corrente in uscita.

Sullo schema di ADuri vedo un potenziometro da 4.7k... E' possibile sostituirlo con un potenziometro digitale o deve dissipare troppi watt?
Live another day, climb a little higher, find another reason to stay...

Avatar utente
robi
Amministratore
Amministratore
Messaggi: 9713
Iscritto il: 17/12/2006, 13:57
Località: Alba

Re: Provavalvole: l'alimentatore

Messaggio da robi » 14/05/2012, 13:17

Quello schema è lo stesso che postai qualche settimana fa.
Il sistema è sempre il partitore in uscita per avere 5V sul pin di feedback.
Però se ricordo bene Luix disse che non andava bene per grosse variazioni di tensione in uscita.

La potenza dissipata è pochissima, sono (170V/700k)^2 x 4k7.

ADuri
Elettrone Impazzito
Elettrone Impazzito
Messaggi: 45
Iscritto il: 02/05/2012, 20:59

Re: Provavalvole: l'alimentatore

Messaggio da ADuri » 14/05/2012, 13:18

Penso che non dovrebbero esserci problemi a sostituirlo con uno digitale.
Essendo previsto un potenziometro, sicuramente non circola corrente ma viene usato per la regolazione, di cui, tra l'altro, non conosco l'escursione.
Purtroppo non sono molto preparato sulla circuitazione switching, a parte l'alimentatore per i filamenti che ho usato per la tesi, dove mi sembra di aver usato il circuito preso dal datasheet.
Aspettiamo la valutazione di Luix che ha il libro su cui documentarsi.

ciao
Antonio

Avatar utente
Kagliostro
Amministratore
Amministratore
Messaggi: 9876
Iscritto il: 03/12/2007, 0:16
Località: Prov. di Treviso

Re: Provavalvole: l'alimentatore

Messaggio da Kagliostro » 14/05/2012, 13:19

Un pot motorizzato (purtroppo un po' costoso) ?

Immagine

oppure

usare un pot digitale per comandare la conduzione di un transistor ?


Kagliostro

Avatar utente
robi
Amministratore
Amministratore
Messaggi: 9713
Iscritto il: 17/12/2006, 13:57
Località: Alba

Re: Provavalvole: l'alimentatore

Messaggio da robi » 14/05/2012, 13:25

Io eviterei i potenziometri motorizzati.
..nel senso, eviterei i comandi manuali per ridurre i costi e le dimensioni, semplificare il montaggio e minimizzare gli errori da parte umana.

Intendo dire che se dobbiamo aumentare il costo, vorrei che fosse per migliori funzioni, non per componenti.

Avatar utente
Kagliostro
Amministratore
Amministratore
Messaggi: 9876
Iscritto il: 03/12/2007, 0:16
Località: Prov. di Treviso

Re: Provavalvole: l'alimentatore

Messaggio da Kagliostro » 14/05/2012, 14:20

Non posso che essere daccordo

l'interesse è che la cosa sia automatica

se il pot fosse stato per dotare l'apparecchiatura di un comando manuale

chi ce lo faceva fare di usarne uno motorizzato anzichè normale ?

Molto meglio un qualsiasi sistema "elettronico", basta che si trovi come farlo

Kagliostro

ADuri
Elettrone Impazzito
Elettrone Impazzito
Messaggi: 45
Iscritto il: 02/05/2012, 20:59

Re: Provavalvole: l'alimentatore

Messaggio da ADuri » 14/05/2012, 16:17

Con arduino (ho comprato anche io l'arduino one al Mark di Genova) non dovrebbero esserci problemi a gestire un semplice potenziometro digitale, il problema è trovare uno schema di alimentatore con le caratteristiche richieste.
Ribadisco il fatto che la potenza dissipata non sarà eccessiva in quanto la misura si effettuerà con tempistiche abbastanza brevi, previo preriscaldo della valvola (filamento acceso circa 1 minuto prima della misura).

Antonio

Avatar utente
robi
Amministratore
Amministratore
Messaggi: 9713
Iscritto il: 17/12/2006, 13:57
Località: Alba

Re: Provavalvole: l'alimentatore

Messaggio da robi » 14/05/2012, 16:29

Ciao Antonio,
a volte accompagno un mio amico al Mark o a Novegro.
Quando finiremo questo progetto sarà mio piacere incontrarci ad una di queste fiere e bere una birra insieme! =)

Rispondi