Salve a tutti, possiedo questo fantastico pedale, famoso per essere un boost particolarmente cristallino.
Mi chiedevo se fosse possibile inserire un mid boot da selezionare con uno switch a mano come feature opzionale.
In quale punto del circuito consigliereste di intervenire?
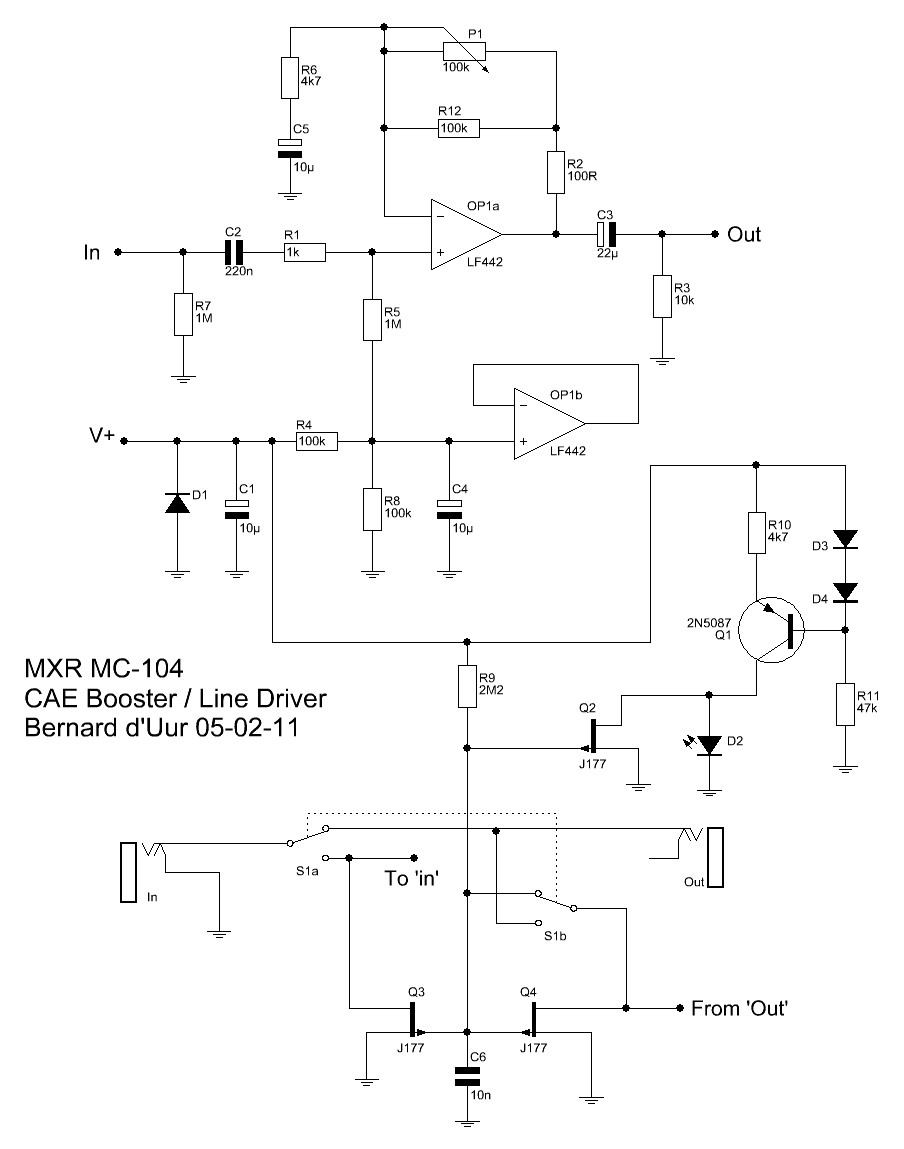
Questo è lo schema che ho trovato:
Grazie in anticipo

