Salve a tutti ,sto sperimentando su breadboard alcuni distorsori perchè vorrei fare un pedale che ne racchiude alcuni messi in parallelo.
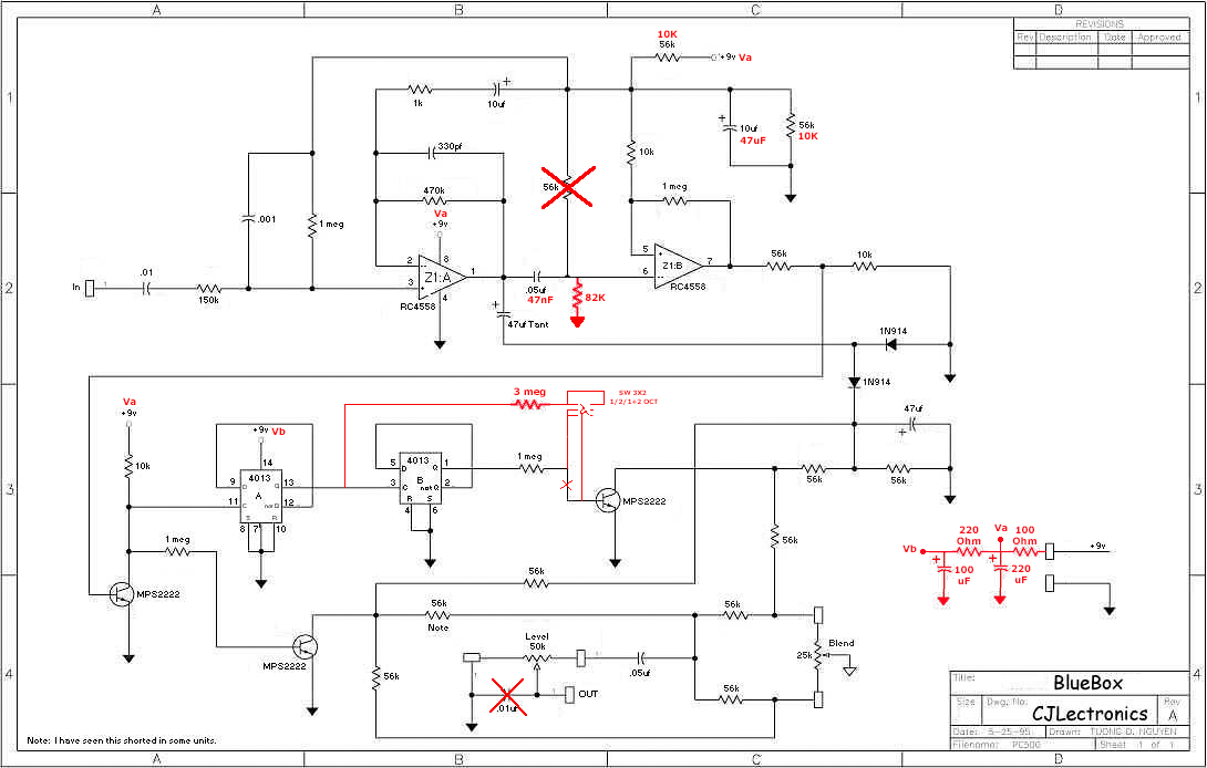
Vorrei condividere alcune prove che ho fatto sul bluebox per renderlo più stabile,perchè si sente un borbottio di sottofondo dovuto dalla tensione ed a riguardo ho aggiunto un filtro sull'alimentazione,e poi cosa più efficace ho modificato il filtro rc sul primo operazionale aumentando la resistenza e collegandola direttamente a massa,come operazionale ho usato un tl072 e transistor mps a18.
Poi avendo due ottave ho aggiunto un selettore per 1,2 e 1+2 ottave(ho dimenticato la resistenza a massa per evitare il boom).
Inoltre per avere un suono più presente ho tolto il condensatore collegato a massa sull'uscita.
Il pedale così va sicuramente meglio, in rosso ci sono le modifiche,forse qualcuno prima di me le avrà gia fatte .

