Quellow4r4n ha scritto: javascript:void(0);
Induttanze Wha
- Fix_Metal
- Braccio destro di Roger Mayer

- Messaggi: 1955
- Iscritto il: 28/07/2008, 3:44
- Località: Bergamo
- Contatta:
Re:Induttanze Wha
[url=http://www.forumspile.com/][img]http://www.forumspile.com/Signatures/Userbar-Forumspile-1.jpg[/img][/url]
-
Peppazzz91
Re:Induttanze Wha
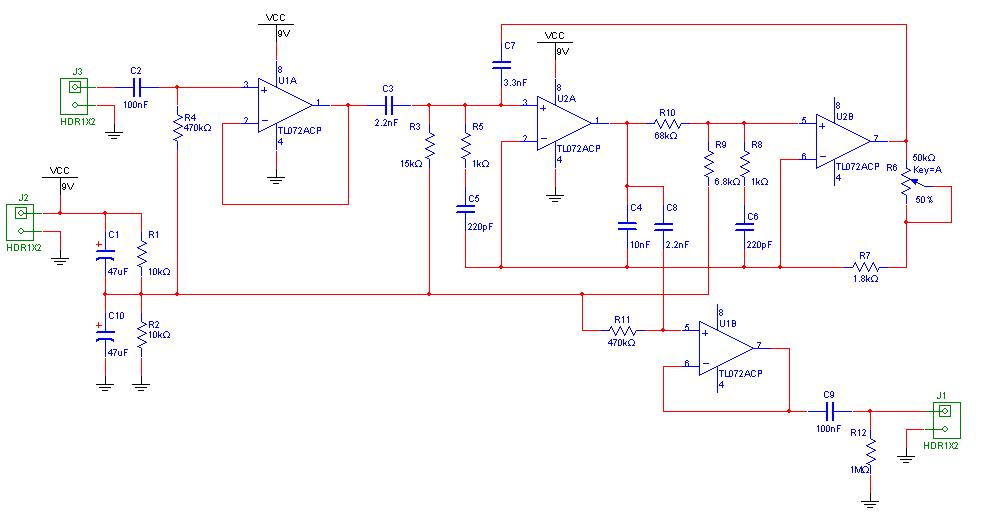
pultroppo lo schema in internet non l'ho trovato, ma mi è capitato tra le mani il pedale...così ne ho fatto una mia versione (basata su quel che mi ricordo)
nell'originale i 2 buffer (in e out) sono a transistor, e il bypass è fatto tramite fet, io ho messo buffer fatti con oamp e il bypass lo farò con un 3pdt.
ora mi manca solo un bromografo (stò ancora aspettando i neon) e un case per wah
nell'originale i 2 buffer (in e out) sono a transistor, e il bypass è fatto tramite fet, io ho messo buffer fatti con oamp e il bypass lo farò con un 3pdt.
ora mi manca solo un bromografo (stò ancora aspettando i neon) e un case per wah
Re: Induttanze Wha
sapete dirmi a quale wah è ispirato lo schema postato da peppazzz?
