premetto che mi sono letto tutte le modifiche possibili e immaginabili su questo effetto...tutte molto interessanti ma non sono quelle che cerco...sono ormai 2 settimane che le provo tutte,clipping strani boost prima,boost dopo...ma niente..il risultato non è un granchè...
quello che mi serve è un ts9 che ha i soliti 3 pot del drive tono e volume,un selettore rotativo per i diversi clipping(e fin qua ci arrivo da solo), ma che abbia anche un ulteriore pulsante per ottenere molta piu distorsione e un altro pot per regolare quanta distorsione...girando su internet ho trovato un vecchio progetto di luix ma lui ha detto che non andava bene e che lo aveva sostituito...io allora partendo dallo schema del ts9,quello che cè in galleria, ho tolto l input buffer e ci ho messo il boost a mosfet che ce sempre in galleria...il risultato è stato un overdrive ancora piu soft del ts9 senza mod...io vorrei sapere dove è che sbaglio?
ho fatto bene a togliere l input buffer o era meglio che lo lasciavo,poi non so come posso fare a rendere trasparente il booster nel senso che quando non è inserito non si deve affatto sentire e viceversa...l unica idea è quella di utilizzarlo come un effetto autonomo quindi con un proprio true by pass...aiutatemi voi che non so piu che fare..
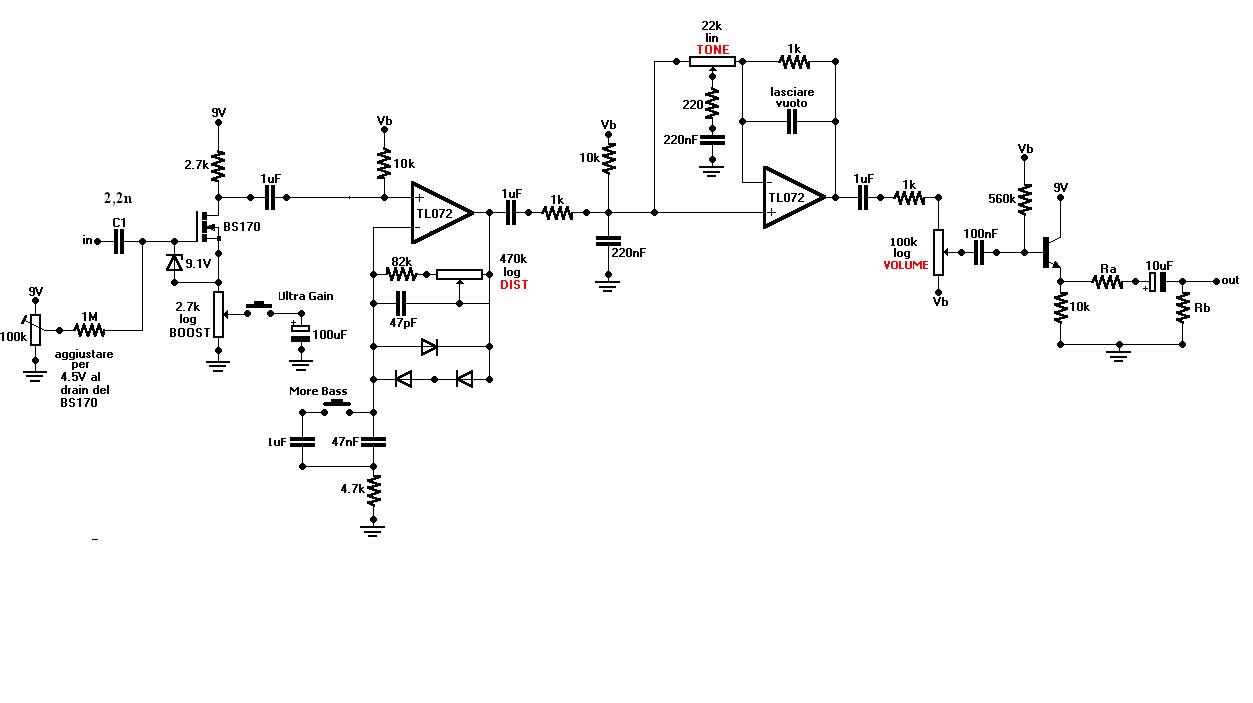
sotto allego lo schema su cui mi sono basato
modifica ts9
Re: modifica ts9
Riporta la situazione del'input buffer all'originale, fai la modifica true bypass e prova a ridurre il condensatore che sta in parallelo ai diodi di clipping.
Esso fa in modo di far entrare nei diodi solo certe frequenze, se le fai entrare tutte o comunque fai entrare una quota parte di frequenze più alte nei diodi la distorsione dovrebbe diventare più cattiva.
In particolare quello era originariamente 51pF, ora si trova lo standard da 47pF, tu prova a metterlo da 4,7pF o addirittura 0,47pF.
Esso fa in modo di far entrare nei diodi solo certe frequenze, se le fai entrare tutte o comunque fai entrare una quota parte di frequenze più alte nei diodi la distorsione dovrebbe diventare più cattiva.
In particolare quello era originariamente 51pF, ora si trova lo standard da 47pF, tu prova a metterlo da 4,7pF o addirittura 0,47pF.
L\'uso del tasto \"CERCA\" non provoca impotenza!
Alex
Alex
Re: modifica ts9
scusa se rispondo ora,quindi mi consigli di diminuire il condensatore da 47pf....se lo alzo invece aumentano i bassi giusto?
Re: modifica ts9
Quel condensatore varia la pasta della distorsione.
I bassi entrano già nei diodi di clip, se lo aumenti la distorsione si addolcisce ancora, se lo diminuisci fai entrare oltre ai bassi anche gli alti nei diodi, con il risultato di avere un distorsione più cattiva.
Se vuoi qualcosa di fuzzoso puoi toglierlo del tutto, ma poi ottieni una sega elettrica, più che un distorsore.
Per aumentare le basse devi aumentare di valore i condensatori dopo gli opamp o i buffer, quelli che eliminano le componenti continue.
Più è alto il valore di quel condensatore più basse passano (questo vale per tutti gli stadi a componenti discreti del circuito, quindi i 2 buffer, la sezione clip ed il tone stack).
Non serve che lo alzi per tutti gli stadi, otterresti un suono troppo ingolfato, basta quello del buffer di uscita o dello stadio di clip.
Ma guardando il circuito mi sembra che l'unico piccolo sia quello prima del buffer di uscita, puoi cambiare quello o tenere la mod di luix per super bass.
I bassi entrano già nei diodi di clip, se lo aumenti la distorsione si addolcisce ancora, se lo diminuisci fai entrare oltre ai bassi anche gli alti nei diodi, con il risultato di avere un distorsione più cattiva.
Se vuoi qualcosa di fuzzoso puoi toglierlo del tutto, ma poi ottieni una sega elettrica, più che un distorsore.
Per aumentare le basse devi aumentare di valore i condensatori dopo gli opamp o i buffer, quelli che eliminano le componenti continue.
Più è alto il valore di quel condensatore più basse passano (questo vale per tutti gli stadi a componenti discreti del circuito, quindi i 2 buffer, la sezione clip ed il tone stack).
Non serve che lo alzi per tutti gli stadi, otterresti un suono troppo ingolfato, basta quello del buffer di uscita o dello stadio di clip.
Ma guardando il circuito mi sembra che l'unico piccolo sia quello prima del buffer di uscita, puoi cambiare quello o tenere la mod di luix per super bass.
Ultima modifica di _Alex_ il 13/09/2008, 21:15, modificato 1 volta in totale.
L\'uso del tasto \"CERCA\" non provoca impotenza!
Alex
Alex
Re: modifica ts9
io adesso ho provato ad aumentare il pot del gain a 1m aumentando si la distorsione,ma è abbastanza bruttina,impastata,non si capiva nemmeno che accordo ho fatto...devo provare con il condensatore

