Modifica pedalino vintage
Modifica pedalino vintage
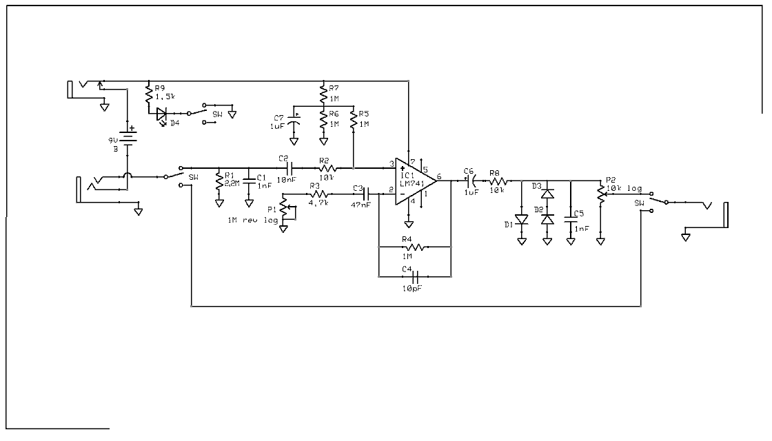
WE RAGA, ho fatto questo pedalino, solo che ha un suono un poco compresso, dove potrei agirere per avere un suono piu' aperto??
Re:Modifica pedalino vintage
Uhm diminuire la distorsione o aumentare i diodi in serie per il clipping.
Prova a diminuire la res di feedback da 1M.. magari mettici un trimmer cosi ti regoli.
Prova a diminuire la res di feedback da 1M.. magari mettici un trimmer cosi ti regoli.
Re:Modifica pedalino vintage
ok provo, e domani vi faccio sapere,
una domanda, come fate a sapere dove si puo' agire, oppure che quella resistenza da 1M e' per il feedback??
c'e' un manuale che puo' spiegarlo oppure un libro???
una domanda, come fate a sapere dove si puo' agire, oppure che quella resistenza da 1M e' per il feedback??
c'e' un manuale che puo' spiegarlo oppure un libro???
Re:Modifica pedalino vintage
Uhm, esperienza
comunque lo so xke è una delle cofigurazioni di base degli opamp quella.
Per imparare sugli opamp io mi sono sempre riferito a Imparare l'elettronica partendo da zero di nuova elettronica.. ma mi pento xke è veramente maccheronica.. a parte il fatto che l'ho letto quando avevo 12 anni. Adesso aspetto di arrivare all'università per farli piu scentificamente.
Per imparare sugli opamp io mi sono sempre riferito a Imparare l'elettronica partendo da zero di nuova elettronica.. ma mi pento xke è veramente maccheronica.. a parte il fatto che l'ho letto quando avevo 12 anni. Adesso aspetto di arrivare all'università per farli piu scentificamente.
Re:Modifica pedalino vintage
ma lo hai fatto nel senso che lo hai costruito seguendo uno schema che hai trovato oppure lo hai disegnato tu? perchè a occhio e croce si direbbe un distortion plus con clipping asimmetrico.
Quando riesci a scrutare bene in una direzione vedi ovunque. Attraverso la comprensione di una cosa puoi intuirne diecimila
Re:Modifica pedalino vintage
l ho trovato e l ho fatto,io mi pento di non aver studiato elettronica a scuola perche mi piaceva elettrotecnica, vedi un po'.........
cm vedo di trovare qualche articolo che parli degli amplificatori operazionali..
cm vedo di trovare qualche articolo che parli degli amplificatori operazionali..
Re:Modifica pedalino vintage
Guarda non si tratta di scuola
ma di volontà... io faccio uno scentifico dove in 5 (pni) facciamo esperimenti su come funzionano le resistenze in parallelo.. e quello che sò deriva da questo forum e dalle pubblicazioni cartacee e online.
Re:Modifica pedalino vintage
sia lodato questo forum, sono nuovo, e' ho tanto da imparare....
Re:Modifica pedalino vintage
la mi a domanda era per semplcie curiosità, spero non ti abbia irritato. cmq potresti provare a usare un led in D1 al posto del diodo per avere una distorsione un pò più aperta e crunch e magari portare i condensatori di input a 47n e di output a 100n per tagliare pò meno frequenze, sono valori di massima.. prova a giocare con questi due condensatori e i diodi, sono quelli i punti in cui puoi sbizzarrirti maggiormente per ottenere suoni diversi.
Ultima modifica di blustrat il 21/04/2009, 22:08, modificato 1 volta in totale.
Quando riesci a scrutare bene in una direzione vedi ovunque. Attraverso la comprensione di una cosa puoi intuirne diecimila
Re:Modifica pedalino vintage
ma h il circuito è il semplicissimo distortion + c'è un evoluzione che se non sbaglio si chiama liquid drive spulcia per internet e troverai un casino di mods
www.myspace.com/myricae
Re:Modifica pedalino vintage
oggi provo grazie..

