Sostieni il forum con una donazione! Il tuo contributo ci aiuterà a rimanere online!
Immagine

help! wah true bypass

...per cercare o proporre modifiche agli effetti
piggy1993
Neutrino
Neutrino
Messaggi: 6
Iscritto il: 13/06/2009, 16:41

help! wah true bypass

Messaggio da piggy1993 » 13/06/2009, 16:56

Ciao a tutti, io posseggo da tre mesi iil pedale wah-wah me all sound modello 102b. Vorrei sapere che cavi devo collegare allo switch dpdt per renderlo  true by pass, visto che nn c capisco nll :mart:, vi posto qualche foto
vi ringrazio in anticipo  :clap2:
Allegati
Immag032.jpg
Immag039.jpg
Immag031.jpg
Ultima modifica di piggy1993 il 13/06/2009, 19:49, modificato 1 volta in totale.

Spider

Re:help! wah true bypass

Messaggio da Spider » 15/06/2009, 1:45

:hun1:
Con queste foto ci capiamo meno di te!

Che wah è? Non è un Dunlop o Vox... Anche se la stampato è molto simile!

Sul sito All Sound nn comprare nulla che somigli al tuo wah wah!
Sii + chiaro!

piggy1993
Neutrino
Neutrino
Messaggi: 6
Iscritto il: 13/06/2009, 16:41

Re:help! wah true bypass

Messaggio da piggy1993 » 15/06/2009, 9:51

ciao,
uesto wah è il modello wp102b della me all sound, per quanto riguara le foto queste vanno bn?
Allegati
IMG_0012.JPG
IMG_0013.JPG

Avatar utente
mundry
Diyer
Diyer
Messaggi: 226
Iscritto il: 02/05/2007, 10:53

Re:help! wah true bypass

Messaggio da mundry » 15/06/2009, 11:07

Che tipo di switching ha attualmente?


Per renderlo true bypass ti basterebbe seguire alcuni semplici passaggi per applicare il classico schema di GGG
con DPDT
http://www.generalguitargadgets.com/dia ... ut_grd.gif
con 3PDT
http://www.generalguitargadgets.com/dia ... dcjack.gif

-trova le pista del segnale in ingresso e in uscita e interrompile (dovrebbero essere quelle che ho segnato nella foto ma per sicurezza controlla)

-fai due fori per ciascuna delle piste interrotte

-A > dal jack d'ingresso al DPDT (o 3PDT)  - cavo marrone dello schema GGG
-B > dal DPDT alla pcb - cavo verde dello schema GGG

-C > dalla pcb al DPDT (out) - cavo viola dello schema GGG
-D > dal DPDT al jack di uscita - cavo blu dello schema GGG


resta da capire come eliminare l'attuale sistema di switching
Allegati
wahhhh.jpg
Let\'s try it....

piggy1993
Neutrino
Neutrino
Messaggi: 6
Iscritto il: 13/06/2009, 16:41

Re:help! wah true bypass

Messaggio da piggy1993 » 15/06/2009, 15:27

allora basta che collego i fili che mi ha scritto tu? non devo staccare nessun componente?

Avatar utente
blustrat
Diyer Eroe
Diyer Eroe
Messaggi: 885
Iscritto il: 06/05/2006, 16:07

Re:help! wah true bypass

Messaggio da blustrat » 15/06/2009, 22:21

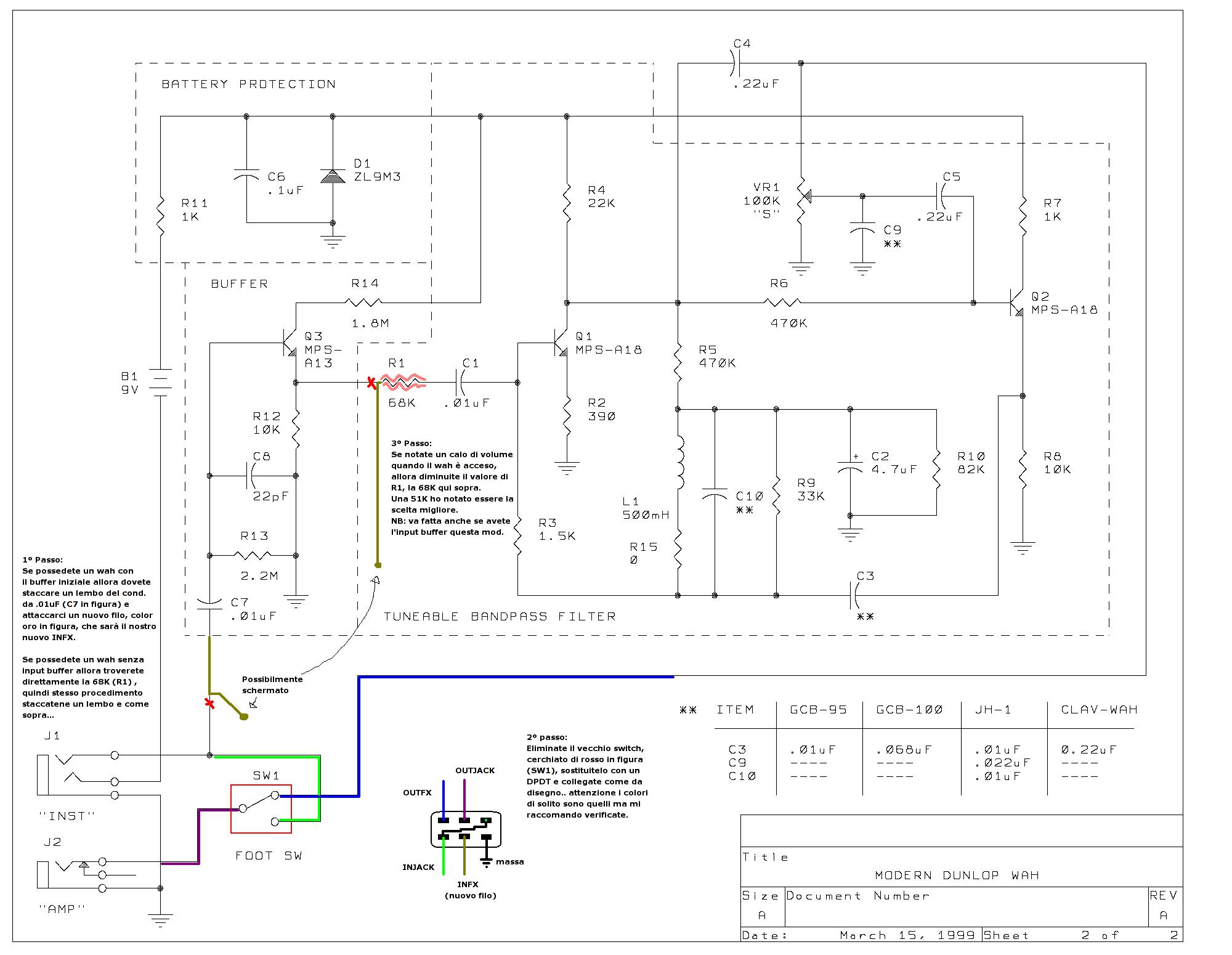
IN realtà si, devi staccare qualcosa, rendere true bypass i wha è un pizzico più complicato perchè si deve bypassare il buffer, ti allego lo schema che ho usato io, quello che il grande Meritil (se non ricordo male) aveva postato qui tempo fa
Allegati
wah_true_4_all_version.jpg
Quando riesci a scrutare bene in una direzione vedi ovunque. Attraverso la comprensione di una cosa puoi intuirne diecimila

Avatar utente
blustrat
Diyer Eroe
Diyer Eroe
Messaggi: 885
Iscritto il: 06/05/2006, 16:07

Re:help! wah true bypass

Messaggio da blustrat » 15/06/2009, 22:43

scusa.. ho dato per scontato che foss eun wha dunlop mentre leggo adesso che non lo è. Molto probabilmente sarà un clone di un vox o dunlop, vedere dove vanno a finire i fili che partono dallo switch sarebbe d'aiuto per capire se lo schema va bene anche per il tuo modello.
Ultima modifica di blustrat il 15/06/2009, 22:49, modificato 1 volta in totale.
Quando riesci a scrutare bene in una direzione vedi ovunque. Attraverso la comprensione di una cosa puoi intuirne diecimila

Spider

Re:help! wah true bypass

Messaggio da Spider » 16/06/2009, 2:00

Ma si, è come un Dunlop con lo stampato molto più ordinato, segui lo schema e applica la modifica. Magari prima di rivoluzionare tutto stacca i cavi dal morsetto e prova il cablaggio teorico con dei cavi volanti. Quando ti funziona esegui il lavoro in maniera pulita. Mo gli dò un okkiata migliore.

Spider

Re:help! wah true bypass

Messaggio da Spider » 16/06/2009, 2:15

Lo schema è valido, stacca lo stampato, armati di pazienza ed esegui la modifica.
:rockon:

piggy1993
Neutrino
Neutrino
Messaggi: 6
Iscritto il: 13/06/2009, 16:41

Re:help! wah true bypass

Messaggio da piggy1993 » 16/06/2009, 7:42

ok grazie a tutti ci provero :Gra_1:

piggy1993
Neutrino
Neutrino
Messaggi: 6
Iscritto il: 13/06/2009, 16:41

Re:help! wah true bypass

Messaggio da piggy1993 » 17/06/2009, 18:17

ciao
sono riuscito a fare la modifica, ma quando vado ad accendere il wah il volume è molto maggiore rispetto al pedale spento, ed inoltre a molti più bassi.....cosa potrebbe essere?

Avatar utente
blustrat
Diyer Eroe
Diyer Eroe
Messaggi: 885
Iscritto il: 06/05/2006, 16:07

Re:help! wah true bypass

Messaggio da blustrat » 18/06/2009, 0:41

il suono era così anche prima della modifca? E' normale che i bassi siano enfatizzati con il pedale tutto in su. Il problema del volume diverso tra on e off di solito si risolve aggiustando il valore di una resistenza, il problema è individuare quale sul tuo wah.
Quando riesci a scrutare bene in una direzione vedi ovunque. Attraverso la comprensione di una cosa puoi intuirne diecimila

Spider

Re:help! wah true bypass

Messaggio da Spider » 18/06/2009, 5:25

:seetest:

Allora,
visto che negli ultimi periodi su questo forum le risposte sono ratre e al più insensate eccoti la soluzione al problema del volume (in realtà il tuo problema nn ì il volume, ma il guadagno d'entrata del segnale, motivo principale per cui si elimina il buffer in entrata).

Devi sostituire la resistena da 68K (che  per le menti di questo forum ha il seguente codice di colore BLUE GRIGIO NERO ROSSO MARRONE) con una di maggior valore, ma potresti andare a tentativi per ore rischiando di compromettere lo stampato.
Quindi fora lo cahasis del pedale e metti al posto di R5 un pot lineare da 50k (47k va benissimo cmq) con in serie una resistenza da 22k (rosso rosso nero rosso marrone).
Così facendo avrai il guadagno impostabile e potrai utilizzare il crybaby con qualsiasi chitarra senza aver guadagni standardizzati che possono portare ad avere pedali + o - adattabili a qualsiasi tipo di strumento.

Per il problema dei bassi fammi lavorare. Intanto attua questa modifica, il problema potrebbe risolversi cmq.

:beer:
Allegati
res gain.jpg

Spider

Re:help! wah true bypass

Messaggio da Spider » 18/06/2009, 5:40

Sullo stampato nn la vedo, cmq la resistenza che determina i bassi è di valore minore o uguale ad 1k ed è l'unica del circuito sotto i 1000 ohm, dovrebbe essere facile trovarla, è attaccata al negativo dell' ellettrolitico da 4,7 micro da una parte ed ad un transistor dall' altra. Cmq fai prima la mod del "volume" , poi valuta. Cmq di crybaby uno capace è Meritil, magari contattalo in privato.

Avatar utente
blustrat
Diyer Eroe
Diyer Eroe
Messaggi: 885
Iscritto il: 06/05/2006, 16:07

Re:help! wah true bypass

Messaggio da blustrat » 18/06/2009, 13:41

Scusa spider.. non ho capito se c'è qualche problema in particolare, dato che io ho cercato solo di capire meglio a cosa potesse essere dovuto il problema sul wah di piggy93, leggere questo tuo commento mi ha fatto pensare che forse c'è altro dietro e che non ti riferisci al mio post in particolare, però a questo punto ti pregherei di essere più specifico perchè post con toni ironici o vagamente polemici ne leggo sempre più spesso su questo forum e sinceramente mi stanno facendo passare la voglia di frequentare la community. Sarà solo l'effetto "kuba"? Non credo.
Ciao Emilio.
Quando riesci a scrutare bene in una direzione vedi ovunque. Attraverso la comprensione di una cosa puoi intuirne diecimila

Rispondi