Sostieni il forum con una donazione! Il tuo contributo ci aiuterà a rimanere online!
Immagine

modifica muff fuzz

...per cercare o proporre modifiche agli effetti
Rispondi
Aulin
Diyer Esperto
Diyer Esperto
Messaggi: 335
Iscritto il: 02/02/2008, 4:38
Località: Messina

modifica muff fuzz

Messaggio da Aulin » 25/05/2010, 20:30

ciao ragazzi, volevamo mettere una distorsione alla bassista tipo motorpsycho, ho letto che hanno il muff fuzz solo come distorsione, di cui ho trovato lo schema su generalguitargadgets, ma qualcuno di voi saprebbe dirmi che modifica fare per mettere un poteziometro per regolare la distrsione ed uno per regolare i toni?

linko lo schema--> http://www.generalguitargadgets.com/dia ... c.gif  e magari se mi spiegate, mi fate imparare qualcosa ^^, poi cmq se vi seccate potete anche omettere la spiegazione xD
MA CHI BOI RAFFAAAA CHI BOOOOIIII????????? UUUUU LAAATTIIIIIIIIII UUUU LAAAATTIIIIIIIIIIIII

Avatar utente
Boss
Diyer Eroe
Diyer Eroe
Messaggi: 580
Iscritto il: 10/08/2006, 13:18
Località: Diy Land

Re:modifica muff fuzz

Messaggio da Boss » 25/05/2010, 20:50

Scusa la mia ignoranza il Muff fuzz si utilizza anche per il basso :ops: ?

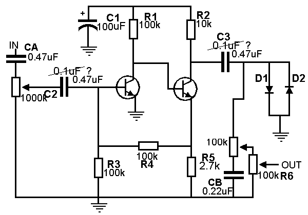
Comunque ti propongo qualche idea per moddare il circuitino di GGG:
# Le capacità di segnale aperte un po piu verso i bassi (se spapera magari meglio riportarle all'originale)
# Il pot di gain
# Uno pseudo controllo toni

Magari essendo molto semplice fai un po di prove come ti gusta di piu, magari anche un selettore  per cambiare fra diodi silicio\germanio
Allegati
mufuz.GIF
Ultima modifica di Boss il 25/05/2010, 21:11, modificato 1 volta in totale.

Aulin
Diyer Esperto
Diyer Esperto
Messaggi: 335
Iscritto il: 02/02/2008, 4:38
Località: Messina

Re:modifica muff fuzz

Messaggio da Aulin » 25/05/2010, 21:30

hehe, se si utilizza per ilbasso nn saprei, credo cmq che alla fine tutto è lecito hehe, cmq grazie x le tue modifiche, ma mi piacerebbe anche capirci qualcosa, per il gain credo sia il primo potenziometro, pensavo si dovesse agire insomma sullo stato tel transistor, invece vedo che hai semplicemnte limitato l'ingresso, ovviamente cosi si limità anke l'uscità, ma cosi non varia solo in ampiezza? poi lo pseudo controllo dei toni, sembra proprio un filtro passa basso,  ma perchè l'uscita del filtro l'hai presa dal centro del pot? e non direttamente ai capi del condensatore? cmq scusa ste domande, queste cose le sto studiando da poco, e purtroppo x ora cel'ho solo un po' a livello teorico, e diciamo un po' generico
MA CHI BOI RAFFAAAA CHI BOOOOIIII????????? UUUUU LAAATTIIIIIIIIII UUUU LAAAATTIIIIIIIIIIIII

Avatar utente
Boss
Diyer Eroe
Diyer Eroe
Messaggi: 580
Iscritto il: 10/08/2006, 13:18
Località: Diy Land

Re:modifica muff fuzz

Messaggio da Boss » 25/05/2010, 21:46

Guarda per il fatto limitare  ingresso = limitare uscita non è proprio  una equazione esatta

ti spiego:
tu hai un clip di  1v (esempio teorico)
se gli arriva un segnale di 100v lui clipperà a 1v
se arriva 10v clipperà a 1v
se srriva 1v clipperà a 1v
se arrivano 0.5v lui scenderà a 0.5v
Quindi sono abbastanza sicuro che prima di limitare il volume in uscita hai un buono "span" dove ti giochi guadagno e sustain e comunque è usuale un controllo di gain formato da un partitore resistivo.
Invece per il controllo tono è pensato come un "blender": da una parte c'è un segnale quasi del tutto non filtrato, dall'altro vi è un filtro passa basso formato da una resistenza da 100k e un condensatore da .22nF (nello schema sbagliando ho scritto uF) che puoi provare a portare verso i 1nF (sperimentare! sono valori messi li un po cosi!) che taglia sui 1600hz -3db.
Spostandoti da una parte verso l'altra mixi un non filtrato con un filtrato.
Ultima modifica di Boss il 25/05/2010, 21:48, modificato 1 volta in totale.

Aulin
Diyer Esperto
Diyer Esperto
Messaggi: 335
Iscritto il: 02/02/2008, 4:38
Località: Messina

Re:modifica muff fuzz

Messaggio da Aulin » 25/05/2010, 21:55

mmm si alla cimatura in effetti non ci avevo pensato, cavolo, xD figo xD fin'ora di solo mi sn sempre limitato a costruirli i pedali piu che capirli, ormai ho deciso di cambiare, anche perchè adesso che sto studiando elettronica, gia inizio a capire meglio =) , grazie per la spiegazione, ma se cambiassi i valori di cimatura? ad esempio che caratteristiche cambierei nel suono se facessi ad esempio un clipping con soglia diversa da 1v o magari clip superiore diverso da quello inferiore?
MA CHI BOI RAFFAAAA CHI BOOOOIIII????????? UUUUU LAAATTIIIIIIIIII UUUU LAAAATTIIIIIIIIIIIII

Avatar utente
Boss
Diyer Eroe
Diyer Eroe
Messaggi: 580
Iscritto il: 10/08/2006, 13:18
Località: Diy Land

Re:modifica muff fuzz

Messaggio da Boss » 25/05/2010, 21:58

Piu alzi la soglia (cambiando diodi) meno compressione hai, guadagni dinamica, diminuisce il sustain, aumenta il volume
Piu abbassi la soglia (cambiando diodi) piu compressione hai, perdi dinamica, aumenti il sustain, diminuisce il volume
:rockon:

Aulin
Diyer Esperto
Diyer Esperto
Messaggi: 335
Iscritto il: 02/02/2008, 4:38
Località: Messina

Re:modifica muff fuzz

Messaggio da Aulin » 25/05/2010, 22:03

figo *o*  grazie mille! ;D
MA CHI BOI RAFFAAAA CHI BOOOOIIII????????? UUUUU LAAATTIIIIIIIIII UUUU LAAAATTIIIIIIIIIIIII

Rispondi