Sostieni il forum con una donazione! Il tuo contributo ci aiuterà a rimanere online!
Immagine

Re:idea da fare sul bsiab !!! si accettano pareri XD

...per cercare o proporre modifiche agli effetti
Rispondi
van halen
Diyer
Diyer
Messaggi: 224
Iscritto il: 30/08/2009, 17:21

idea da fare sul bsiab !!! si accettano pareri XD

Messaggio da van halen » 30/05/2010, 10:06

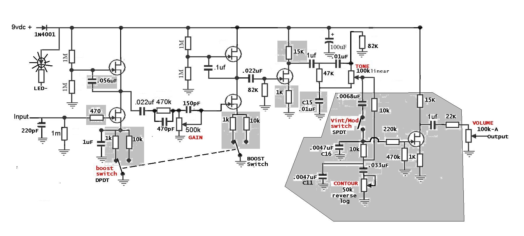
salve cari signori dello stagnatore  :yrock: :yrock: :yrock: :yrock: :yrock: :lol1: :wel1: :wel1: :lol1: allora visto che sono alla ricerca di un bel distorsore ho pensato a fare il bsiab ! ma c'è un ma stavolta !! volevo sapere se è meglio da fare ,a valvole sostituendo i famosi j201 !!! che suono avrei se lo facessi a valvole ,oppure potrei provare anche il pinnacle ,da fare sempre a valvole !!! intanto vi allego lo schema del bsiab e del pinnacle ! quest'ultimo che io sappia non è stato ancora provato e collaudato ,se magari qualcuno ha provato lo schema me lo puo dire !!!!!! :Gra_1: :Gra_1: :Gra_1: :Gra_1: :Gra_1: ahhh ultima domanda secondo voi conviene tenere i j201 oppure fare a valvole !!????
lo ammetto ................. sono un diy dipendente!!!!!!

van halen
Diyer
Diyer
Messaggi: 224
Iscritto il: 30/08/2009, 17:21

Re:idea da fare sul bsiab !!! si accettano pareri XD

Messaggio da van halen » 30/05/2010, 10:10

scuusate ho dimenticato di allegare gli schemi ecco a voi !!!!!
Allegati
ggg_bsiab2_sc.pdf
(192.97 KiB) Scaricato 322 volte
pinnacle.jpg
lo ammetto ................. sono un diy dipendente!!!!!!

Avatar utente
Dany82
Diyer Esperto
Diyer Esperto
Messaggi: 337
Iscritto il: 30/01/2008, 15:49
Località: Castelfranco Di Sotto

Re:idea da fare sul bsiab !!! si accettano pareri XD

Messaggio da Dany82 » 31/05/2010, 10:08

Secondo me se lo alimenti in bassa tensione ha poco senso sostituire i transistor (poco ingombranti, economici e affidabili) con le valvole.

Avatar utente
Leo
Diyer Eroe
Diyer Eroe
Messaggi: 827
Iscritto il: 30/09/2006, 13:42

Re:idea da fare sul bsiab !!! si accettano pareri XD

Messaggio da Leo » 31/05/2010, 13:48

Se proprio vuoi fare qualcosa di innovativo fai il tube screamer a valvole :D

"sprechi" 4  valvole e 2 mosfet (o 2 valvole e 4 mosfet) per i due opamp, e usi due mosfet per i buffer!  guarda la figura 3 e 4

http://gilmore2.chem.northwestern.edu/p ... mp_prj.htm

Tube screamer:
http://www.lynx.net/~jc/SRVspecialSchematic.gif

Uno spreco, ma pur sempre innovativo :D!

Se invece vuoi limitarti a scopiazzare, bè la rete è piena di progetti MOLTO INTERESSANTI!

van halen
Diyer
Diyer
Messaggi: 224
Iscritto il: 30/08/2009, 17:21

Re:idea da fare sul bsiab !!! si accettano pareri XD

Messaggio da van halen » 31/05/2010, 17:44

sinceramente il tube screamer non mi ha mai intrigato !!!!! :arf2:perciol'idea non ha minimamente sfiorato il mio cervello cio che voglio è un bsiab personalizzato
lo ammetto ................. sono un diy dipendente!!!!!!

Avatar utente
Leo
Diyer Eroe
Diyer Eroe
Messaggi: 827
Iscritto il: 30/09/2006, 13:42

Re:idea da fare sul bsiab !!! si accettano pareri XD

Messaggio da Leo » 31/05/2010, 19:57

Ma di solito (parlo per me eh) si modifica per migliorare qualcosa!

van halen
Diyer
Diyer
Messaggi: 224
Iscritto il: 30/08/2009, 17:21

Re:idea da fare sul bsiab !!! si accettano pareri XD

Messaggio da van halen » 31/05/2010, 22:31

beh io modifico anche per personalizzare  :arf2: :arf2: :arf2: :arf2: :arf2: :arf2: :arf2: :arf2: :arf2: cmq che modifiche mi proponete al bsiab !
lo ammetto ................. sono un diy dipendente!!!!!!

Avatar utente
Dany82
Diyer Esperto
Diyer Esperto
Messaggi: 337
Iscritto il: 30/01/2008, 15:49
Località: Castelfranco Di Sotto

Re:idea da fare sul bsiab !!! si accettano pareri XD

Messaggio da Dany82 » 01/06/2010, 9:01

Niente di extraterrestre, ma potresti provare inserendo un tonestack completo, il controllo presence e uno swich per passare dal canale normal al brith a tutti e due insieme. Vedi un po' te...

van halen
Diyer
Diyer
Messaggi: 224
Iscritto il: 30/08/2009, 17:21

Re:idea da fare sul bsiab !!! si accettano pareri XD

Messaggio da van halen » 01/06/2010, 11:32

scusa dany mi potresti fare giusto uno schemino cosi ho chiaro le idee!! e tonestack ci metto ?!?!? tipo marshall !?!?
lo ammetto ................. sono un diy dipendente!!!!!!

Avatar utente
Dany82
Diyer Esperto
Diyer Esperto
Messaggi: 337
Iscritto il: 30/01/2008, 15:49
Località: Castelfranco Di Sotto

Re:idea da fare sul bsiab !!! si accettano pareri XD

Messaggio da Dany82 » 01/06/2010, 14:54

consiglio: costruisciti il bsiab, poi provalo per bene anche con il tuo gruppo. Poi se qualcosa non ti soddisfa o non fa per te, per il modo in cui lo vuoi usare, allora a quel punto avrai capito almeno cosa vuoi modificare. Fare delle modifice così "a scatola chiusa" e quantomeno poc funzionale.

van halen
Diyer
Diyer
Messaggi: 224
Iscritto il: 30/08/2009, 17:21

Re:idea da fare sul bsiab !!! si accettano pareri XD

Messaggio da van halen » 01/06/2010, 20:12

in effetti hai ragione !!! anche se al momento sn senza gruppo suono da sole per ore e ore al gionro e basta !
lo ammetto ................. sono un diy dipendente!!!!!!

Rispondi