rust driver
-
barone red
- Neutrino

- Messaggi: 18
- Iscritto il: 21/09/2006, 16:30
rust driver
Ciao ragazzi, chi di voi saprebbe indicarmi una modifica da fare al rust driver della hao per aumentare il gain?
Grazie
Grazie
-
barone red
- Neutrino

- Messaggi: 18
- Iscritto il: 21/09/2006, 16:30
Re: rust driver
Behhhhhhhhh! Nessuno ne sa niente? Coraggio!!! Mi raccomando però parlate un linguaggio semplice perchè di elettronica non ne so una mazza
Re: rust driver
Mi spiace, ma io non loconosco
e non ne ho mai sentito parlare da altri, se prò hai lo schema ti diamo una mano!
- gnogno
- Braccio destro di Roger Mayer

- Messaggi: 1986
- Iscritto il: 15/05/2006, 20:34
- Località: Lucerna
Re: rust driver
Senza schema come ti aiutiamo???
[size=40][b]La funzione Cerca è tua amica[/b][/size]
Re: rust driver
Se quello che vedi quì è lo schema reale per aumentare il gain o aumenti il potenziometro o aumenti la resistenza che trovi in controreazione al secono operazionale...
MEMENTO trimmer Humdinger :lol1:
-
barone red
- Neutrino

- Messaggi: 18
- Iscritto il: 21/09/2006, 16:30
Re: rust driver
Allora ragazzi eccomi qua, grazie per la vostra disponibilità;vediamo se riesco a postare qualche foto dell'oggetto così vedete di cosa parlo anche perchè non ho lo schema e ripeto le mie conoscenze sono di elettronica sono molllto scarse
Ultima modifica di meritil il 01/12/2006, 4:16, modificato 1 volta in totale.
-
barone red
- Neutrino

- Messaggi: 18
- Iscritto il: 21/09/2006, 16:30
Re: rust driver
OOOOOOOPPPPSSSSS!!!! Ho fatto un doppione, adesso rifaccio tutto
-
barone red
- Neutrino

- Messaggi: 18
- Iscritto il: 21/09/2006, 16:30
Re: rust driver
Seguendo la pista di Luix (grazie) ho trovato questo..........anche se mi sembra uguale e poi dovrebbe essere la prima versione
- Allegati
-
[L’estensione è stata disattivata e non può essere visualizzata.]
Re: rust driver
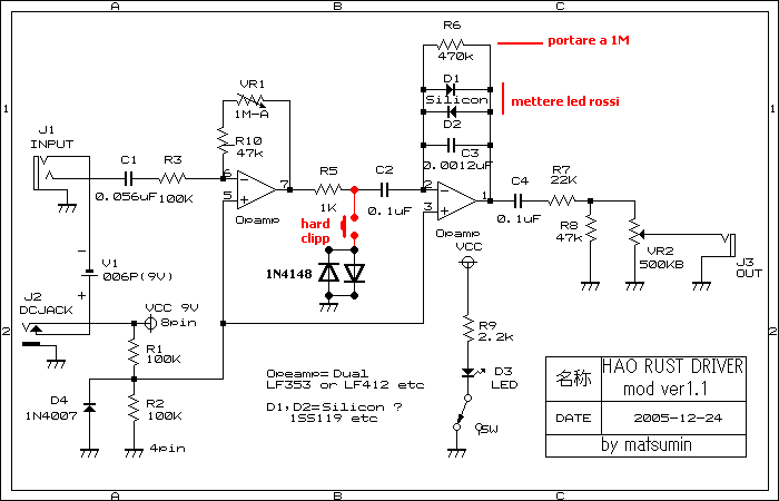
Puoi anche provare ad aumentare R6 
Re: rust driver
Se riesci ad identificare i componenti sulla board puoi fare queste mod (in allegato)
Però si so sprecati, almeno un buffer di ingresso ed uno di uscita potevano metterceli...
Però si so sprecati, almeno un buffer di ingresso ed uno di uscita potevano metterceli...
Ultima modifica di luix il 01/12/2006, 13:22, modificato 1 volta in totale.
MEMENTO trimmer Humdinger :lol1:
-
barone red
- Neutrino

- Messaggi: 18
- Iscritto il: 21/09/2006, 16:30
Re: rust driver
Non riesco a trovare l'allegato.........dov'è che devo guardare? 
-
Liquid Shadow
- Manager

- Messaggi: 481
- Iscritto il: 06/05/2006, 19:48
Re: rust driver
Ma siete sicuri che sia lo schema giusto?
Il pedale nella foto ha solo potenziometro e uno switch, quello nello schema ha due pot ma non lo switch...
Il pedale nella foto ha solo potenziometro e uno switch, quello nello schema ha due pot ma non lo switch...
-
barone red
- Neutrino

- Messaggi: 18
- Iscritto il: 21/09/2006, 16:30
Re: rust driver
2 cose: effettivamente il mio ha lo swuic ed è probabile, anzi è l'ultima versione ma, a parte questo, vorrei provare a fare la mod su R6. Ora, mi sapreste dire all'incirca secondo voi, guardando le foto da che parte potrebbe essere sto R6 (ne aggiungo un'altra anche se fa c....e)
Re: rust driver
Riesci a leggere il nome dell'integrato?
Se lo leggi ti posso aiutare... CMQ la resistenza in questione ha i colori giallo-viola-giallo 470kohm, vedi se la trovi...
Se lo leggi ti posso aiutare... CMQ la resistenza in questione ha i colori giallo-viola-giallo 470kohm, vedi se la trovi...
MEMENTO trimmer Humdinger :lol1:

