salve praticamente ho un sd-1 che ho modificato con la ts808 (presa da accordo.it). Ora visto che lo utilizzo come boost sul pulito per un blues bello pieno, mi servirebbe poterne aumentare un po il volume, senza però perdere quel sound, o comunque non troppo. Sapete come potrei fare?
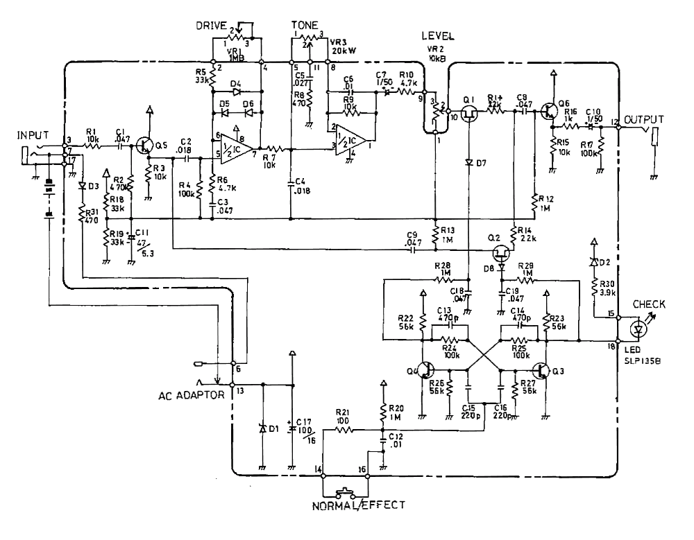
posto anche lo schema del pedale
sd-1 ri-modifica
-
marco_1004
- Neutrino

- Messaggi: 11
- Iscritto il: 25/05/2015, 7:46
Re: sd-1 ri-modifica
ho visto nel forum che consigliavano di ridurre r10, l'ho fatto. Ipoteticamente bypassandola otterrei ancora più volume? rischierei di alterare il tono del pedale?
inoltre secondo la modifica ts808, io ho usato un jumper al posto del diodo D6, se mettessi un led al posto di questu'utlimo (prima di installarne uno, ne serve un tipo particolare oppure dovrei verificare volt e ampere?) otterrei più volume ma il tono come muterebbe?
inoltre secondo la modifica ts808, io ho usato un jumper al posto del diodo D6, se mettessi un led al posto di questu'utlimo (prima di installarne uno, ne serve un tipo particolare oppure dovrei verificare volt e ampere?) otterrei più volume ma il tono come muterebbe?
Re: sd-1 ri-modifica
Ciao Marco.
Potresti provare anche ad aumentare r9 portandola a 18k oppure 22k.
Per il led va benissimo uno rosso da 3mm collegandolo nello stesso verso del diodo.
Saluti
Raffaele
Potresti provare anche ad aumentare r9 portandola a 18k oppure 22k.
Per il led va benissimo uno rosso da 3mm collegandolo nello stesso verso del diodo.
Saluti
Raffaele
Napoletani si nasce.....
