ciao ragazzi,
C'e' un modo per bypassare questo filtro? LC Y5S 100M
Bypassare Filtro LC Y5S 100M
Re: Bypassare Filtro LC Y5S 100M
Ciao Richie
Devi ponticellare i due estremi e scollegare il centrale dal circuito.
Saluti
Raffaele
Devi ponticellare i due estremi e scollegare il centrale dal circuito.
Saluti
Raffaele
Napoletani si nasce.....
-
richiekotzen2
- Neutrino

- Messaggi: 19
- Iscritto il: 02/03/2016, 10:32
Re: Bypassare Filtro LC Y5S 100M
Grazie Raf a paesaniraf71 ha scritto:Ciao Richie
Devi ponticellare i due estremi e scollegare il centrale dal circuito.
Saluti
Raffaele
ma alla fine questo filtro è importante o lo escludo senza farmi tante pippe
Re: Bypassare Filtro LC Y5S 100M
Bene....chissà che non ci si becchi.richiekotzen2 ha scritto:Grazie Raf a paesani io di Sorrento
Il filtro puoi escluderlo oppure no, dipende dal circuito.
Posta uno schema.
Saluti
Raffaele
Napoletani si nasce.....
-
richiekotzen2
- Neutrino

- Messaggi: 19
- Iscritto il: 02/03/2016, 10:32
Re: Bypassare Filtro LC Y5S 100M
eccoraf71 ha scritto:Bene....chissà che non ci si becchi.richiekotzen2 ha scritto:Grazie Raf a paesani io di Sorrento
Il filtro puoi escluderlo oppure no, dipende dal circuito.
Posta uno schema.
Saluti
Raffaele
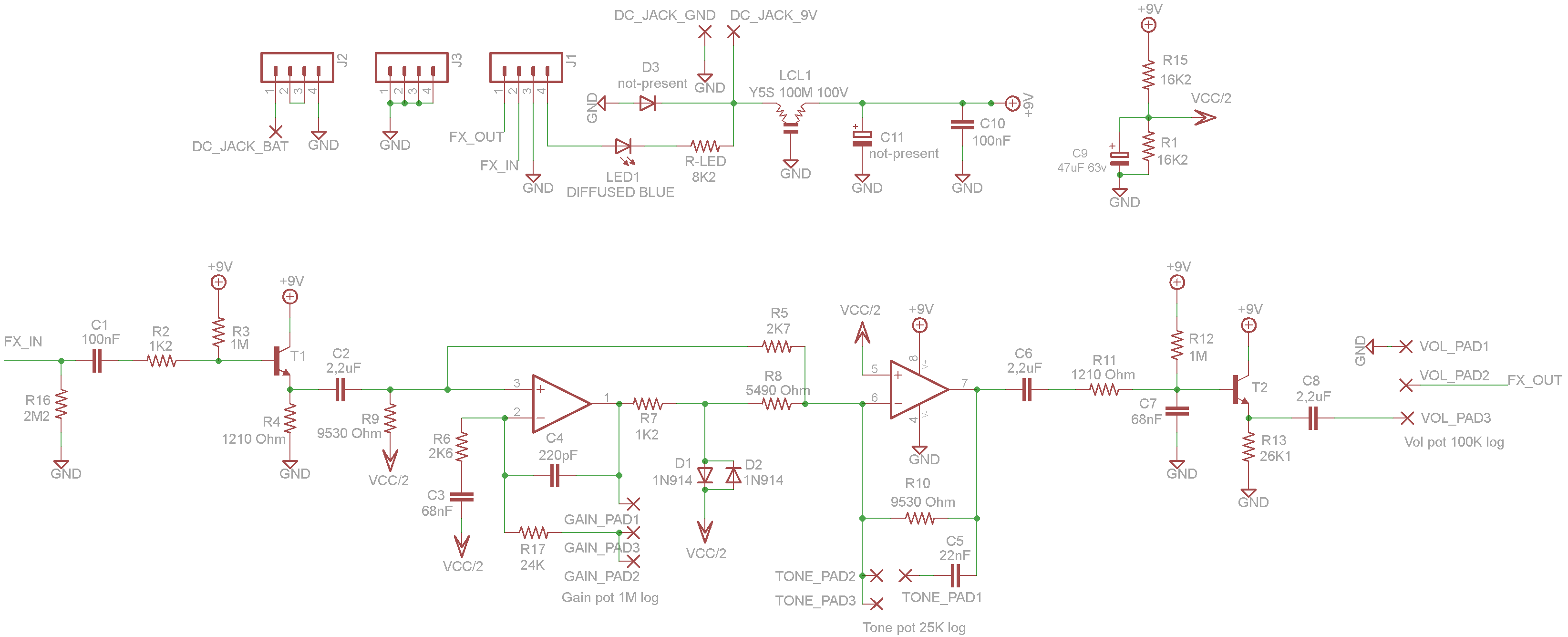
Stante che magari non tutti hanno Eagle per vedere lo schema eccolo in formato immagine
cliccare sull'immagine per vederla in piena risoluzione Ciao
K
Re: Bypassare Filtro LC Y5S 100M
Il filtro è sull'alimentazione, credo che serva a shuntare a massa eventuali disturbi dovuti ad alimentatori switching.
Se ti di è guastato puoi bypassarlo tranquillamente, oppure potresti ripristinare la funzione mettendo al posto delle induttanze due res da 1ohm con un cap da 100p.
Saluti
Raffaele.
Se ti di è guastato puoi bypassarlo tranquillamente, oppure potresti ripristinare la funzione mettendo al posto delle induttanze due res da 1ohm con un cap da 100p.
Saluti
Raffaele.
Napoletani si nasce.....
