Sostieni il forum con una donazione! Il tuo contributo ci aiuterà a rimanere online!
Immagine

Distorsione all'acido! ( MXR Distortion + clone)

Discussioni di carattere generale sugli effetti analogici e non..
Rispondi
sergio977
Neutrino
Neutrino
Messaggi: 19
Iscritto il: 25/02/2009, 13:39

Distorsione all'acido! ( MXR Distortion + clone)

Messaggio da sergio977 » 14/03/2009, 23:19

Buonasera a tutti,

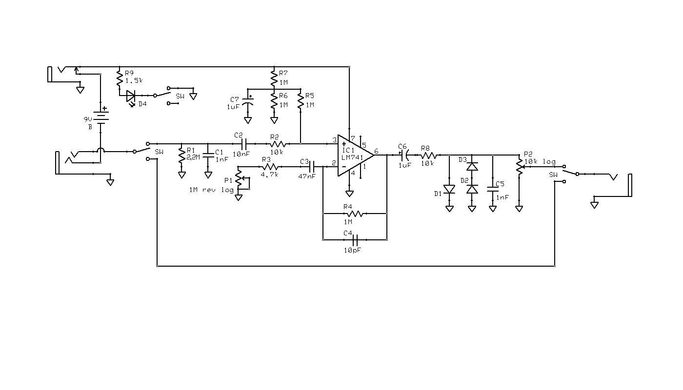
seguendo lo schema allegato ho realizzato il famoso MXR Distortion+.
Alle mie orecchie  non suona però granchè bene, è troppo secco e acido, specie ad alti livelli di gain.

Inoltro noto che il pot del gain è praticamente inefficace fino a metà corsa, dopodichè il guadagno "esplode" in modo poco controllabile, ma questo a ben vedere è un problema secondario, dato che lo userei con gain almeno a 3/4.

Comunque: come potrei procedere per togliere questo acido e stridulità dalla distorsione?
pensavo, a sentimento, di aumentare il cond da 10pF (C4), di quanto non saprei...( devo anche vedere cosa ho in casa).potrebbe essere una buona idea?

In secondo luogo eliminerei un diodo ( direi il D2 o D3)

potrebbero bastare questi 2 accorgimenti per togliere un po di asprezza a questa distorsione?

chiedo lumi ai piu esperti

ringrazio in anticipo tutti coloro che vogliono aiutarmi
Allegati
D+.JPG

Avatar utente
_Alex_
Garzone di Roger Mayer
Garzone di Roger Mayer
Messaggi: 1220
Iscritto il: 20/06/2008, 5:37
Località: Campobasso

Re:Distorsione all'acido! ( MXR Distortion + clone)

Messaggio da _Alex_ » 14/03/2009, 23:26

Il condensatore C4 è stato aggiunto per stabilizzare il comportamento del pedale, comunque puoi toglierlo, è un elemento opzionale.

Un altro modo è aumentare C5, in questo modo una quantità maggiore di frequenze acute viene spedita a massa.

Una domanda:
lo schema originale prevede un pot di uscita da 47k, quello comunemente in uso da 100k, il tuo da 10k.
Se consideriamo che tale pot influenza la partizione di uscita modificando il suono e più grande è più acuto suona, come mai tu, con un pot da 10k, senti troppo stridere?

Infine un consiglio:
prima del pot di uscita metti un bel buffer a jfet.

Il D+ ha poco sustain e si interfaccia male con pedali successivi se non dotati di buffer di ingresso, quindi è meglio che lo mettiamo noi in uscita al distorsore.
L\'uso del tasto \"CERCA\" non provoca impotenza!

Alex

sergio977
Neutrino
Neutrino
Messaggi: 19
Iscritto il: 25/02/2009, 13:39

Re:Distorsione all'acido! ( MXR Distortion + clone)

Messaggio da sergio977 » 14/03/2009, 23:36

caspita Alex che velocità!

innanzitutto ti ringrazio molto dell'interessamento

Quindi suggerisci di addirittura eliminare il C4? All'aumento del C5 non avevo pensato, mi sembra una buona idea.

Per i 2 diodi anzichè 3 cosa ne pensi?


per la domanda circa il potenziometro non ne ho la più pallida idea, lo schema è quello ( penso si possa dire) di Musikding e per non farlo stridere devo stravolgere completamente l'equalizzazione che uso solitamente sull'ampli.

mi sa che il buffer non mi ci sta nella scatola managgia....

Avatar utente
_Alex_
Garzone di Roger Mayer
Garzone di Roger Mayer
Messaggi: 1220
Iscritto il: 20/06/2008, 5:37
Località: Campobasso

Re:Distorsione all'acido! ( MXR Distortion + clone)

Messaggio da _Alex_ » 15/03/2009, 9:24

Il D+ nasce con soli 2 diodi, come la stragrande maggioranza dei distorsori in commercio.

L'opzione dei 3 diodi è stata messa in circolazione per imitare il sound delle valvole che non è simmetrico, in questo modo una semionda viene tagliata meno dell'altra (quella con 2 diodi).

Altri modi per far variare l'intervento dei diodi ce n'è quanti ne vuoi, personalmente, se vuoi una distorsione più dolce, la soluzione più semplice è quella di far precedere un diodo da una resistenza.

In questo modo non solo ottieni una asimmetria del pedale, ma addolcisci la curva di intervento del diodo, cosa assolutamente necessaria se il diodo è al silicio.

Oppure puoi fare anche un'altra cosa, nel ramo con 2 diodi ne metti 2 al germanio (gli OA95, 1n34, 1n100, l'originale aveva gli 1n270) e nel ramo con un solo diodo puoi scegliere se mettere un diodo al germanio, uno al silicio o un led.

Anche i led hanno una curva caratteristica dolce, pensa che alcuni overdrive usano quelli per croppare.

Un'ultima soluzione è quella di usare un jfet canale n con gate e source collegati tra loro, chi l'ha usata sul tube screamer se ne è inamorato perdutamente, non so come potrebbe suonare sul D+.

Infine, cambia il condensatore da 1uF dopo l'opamp, quello che c'è è al tantalio. Provane altri tipi, se sali con la capacità puoi usare solo gli elettrolitici, altrimenti puoi metterne in parallelo abbastanza da ottenere la capacità che ti interessa.
I ceramici sono i peggiori in commercio, credo siano gli unici condensatori che in un distorsore cambiano il suono, tanto fanno schifo. Eppure suonano più dolci dei colleghi blasonati.
L\'uso del tasto \"CERCA\" non provoca impotenza!

Alex

sergio977
Neutrino
Neutrino
Messaggi: 19
Iscritto il: 25/02/2009, 13:39

Re:Distorsione all'acido! ( MXR Distortion + clone)

Messaggio da sergio977 » 15/03/2009, 14:48

Grazie Alex

ci sono diversi spunti su cui si potrebbe intevenire.

Appena troverò il tempo procederò con qualche modifica poi ti aggiornerò sul risultato

Avatar utente
blustrat
Diyer Eroe
Diyer Eroe
Messaggi: 885
Iscritto il: 06/05/2006, 16:07

Re:Distorsione all'acido! ( MXR Distortion + clone)

Messaggio da blustrat » 15/03/2009, 15:38

Un'interessantissimo articolo con tanto di mod sull dist+ lo ptrovi qui
http://www.premierguitar.com/Magazine/I ... _Mods.aspx
:bye1:
Quando riesci a scrutare bene in una direzione vedi ovunque. Attraverso la comprensione di una cosa puoi intuirne diecimila

Avatar utente
Gila_Crisis
Diyer Esperto
Diyer Esperto
Messaggi: 278
Iscritto il: 03/11/2006, 13:57
Località: Svizzera
Contatta:

Re:Distorsione all'acido! ( MXR Distortion + clone)

Messaggio da Gila_Crisis » 15/03/2009, 16:35

se ti interessa un'altra variante molto interessante del D+ è il Liquid Drive di fuzz central

http://fuzzcentral.ssguitar.com/liquid.php

commoncold
Diyer
Diyer
Messaggi: 215
Iscritto il: 11/09/2006, 14:02

Re:Distorsione all'acido! ( MXR Distortion + clone)

Messaggio da commoncold » 15/03/2009, 18:25

il mio consiglio è questo:
-metti 2 diodi al germanio da un lato (in serie) e in antiparallelo un 1n400x.
il suono si addolcisce di molto ma non perdi molto volume ed inoltre il suono non sarà più acido ma bello cicciotto e caldo

sergio977
Neutrino
Neutrino
Messaggi: 19
Iscritto il: 25/02/2009, 13:39

Re:Distorsione all'acido! ( MXR Distortion + clone)

Messaggio da sergio977 » 16/03/2009, 10:17

signori buongiorno,

intanto grazie a tutti per l'interessamento.

ieri ho provato a fare qualche modifica:

in primo luogo ho sostituito C5 da 1nF a 10nF : decisamente meno stridulo quinti ok

poi però, visto che il suono era un po sottilino ho umentato C6 da 1 a 10 microF: be questa sostituzione è stata una manna! il suono si è completamente trasformato in meglio: molto piu "grasso" e ricco e con un bell'attacco

infine ho sostituito un diodo con un led rosso ma non mi convince più di tanto, penso che tornerò ai 3 diodi

valutavo di sostituire R8 da 10K ma non ho niente in casa ( solo delle 470R.. ma non credo sia il caso).

come pasta di suono direi che ci siamo quasi

vorrei provare a risolvere però questo strano comportamento del pot del gain:

anche col circuito "originale" questo pot mostrava un funzionamento quasi "on-off", nel senso che la distorsione si avvertiva solo oltre i 3/4 di corsa, mentre con escursioni minori in pratica c'è solo aumento di volume.
va da se che un gain del genere è ben poco modulabile: potrebbe essere il caso di sostituire il pot 1M revlog con un lineare o log normale?

gattodread
Diyer
Diyer
Messaggi: 185
Iscritto il: 01/04/2007, 19:43

Re:Distorsione all'acido! ( MXR Distortion + clone)

Messaggio da gattodread » 16/03/2009, 10:43

meglio un 500k antilogartimico

sergio977
Neutrino
Neutrino
Messaggi: 19
Iscritto il: 25/02/2009, 13:39

Re:Distorsione all'acido! ( MXR Distortion + clone)

Messaggio da sergio977 » 16/03/2009, 11:26

ma se cambio da 1M a 500k non ho anche un cambio di tono?

sergio977
Neutrino
Neutrino
Messaggi: 19
Iscritto il: 25/02/2009, 13:39

Re:Distorsione all'acido! ( MXR Distortion + clone)

Messaggio da sergio977 » 16/03/2009, 12:15

mi è venuto un lapsus circa il rev log: il piedino centrale ( n°2) lo devo collegare con l'1 o col 3? ( scusate sono andato un po nel pallone)

[comunque io ho collegato il 2 con l'1 con l' 1 a massa]
Ultima modifica di sergio977 il 16/03/2009, 12:35, modificato 1 volta in totale.

Avatar utente
_Alex_
Garzone di Roger Mayer
Garzone di Roger Mayer
Messaggi: 1220
Iscritto il: 20/06/2008, 5:37
Località: Campobasso

Re:Distorsione all'acido! ( MXR Distortion + clone)

Messaggio da _Alex_ » 16/03/2009, 20:14

Lo hai collegato bene perchè qui la distorsione aumenta col DIMINUIRE del valore del pot, quindi ok.

Se lo cambi da 1M a 500k (470k è il valore commerciale) ottieni meno distorsione, ma non preoccuparti, sul mio originale è da 470k.
L\'uso del tasto \"CERCA\" non provoca impotenza!

Alex

sergio977
Neutrino
Neutrino
Messaggi: 19
Iscritto il: 25/02/2009, 13:39

Re:Distorsione all'acido! ( MXR Distortion + clone)

Messaggio da sergio977 » 16/03/2009, 22:09

buonasera prima di tutto ringrazio tutti coloro che sono intervenuti aiutandomi

allora ho terminato le modifiche ( per ora  :yes:)

al momento non ho in casa potenziometri ±500k revlog come suggeritomi per cui per adesso lascio com'è

al momento ho trovato un buon suono cosi facendo:

sostituzione C6 da 1 a 10 microF
sostituzione C5 da 1 a 10 nF
sostituzione D1 da 1N4148 a led rosso
sostituzione UA741 con TL071

adesso mi piace molto di più, specie se usato per "pompare" il canale crunch dell'ampli ottengo una sonorità ricca, "grassa" ma con buona dinamica e attacco nonostante l'alto gain usato per prova. Col tempo affinerò le regolazioni.

sul canale clean, con l'eq dell'ampli completamente flat si ottiene una saturazione blueseggiante molto carina, con tuttavia ( questione di gusti) una certa enfasi sulle acute.

per ora sono soddisfatto. :love_1:

Per la cronaca,per chi volesse cimentarsi in esperimenti su questo circuito, spero di fare cosa gradita elencandovi un po di impressioni date dai miei esperimenti:

ho provato

con C5 a 10 microF ( lo so che non ha senso ma già che c'ero...) : pro ->suono cupo ma molto bello e possente contro-> elevatissima perdita di volume....non era assolutamente malvagio! tuttavia non l'ho tenuto in quanto utilizzabile solo col clean dell'ampli...col crunch usciva un pastone, non vi dico col lead!

LM741 al posto di UA741 ( al mio orecchio) leggerissimo guadagno su tutta l'escursione dei pot, inizialmente pensavo di tenere l'LM, poi montando il TL071, a fronte di un guadagno leggermente minore ( sempre al mio orecchio in quanto non ho letto i datasheet) il tutto sembra più "cremoso" e controllabile

prima di scegliere il LED, al posto di D1 ho provato a montare un diodo sconosciuto cannibalizzato da non so dove ( ha la struttura trasparente simile ai 1N4148 ma è grosso circa il doppio, non ha marcature e suona ± come un led...o meglio come una via di mezzo tra il 4148 e il led....mah)

Rispondi