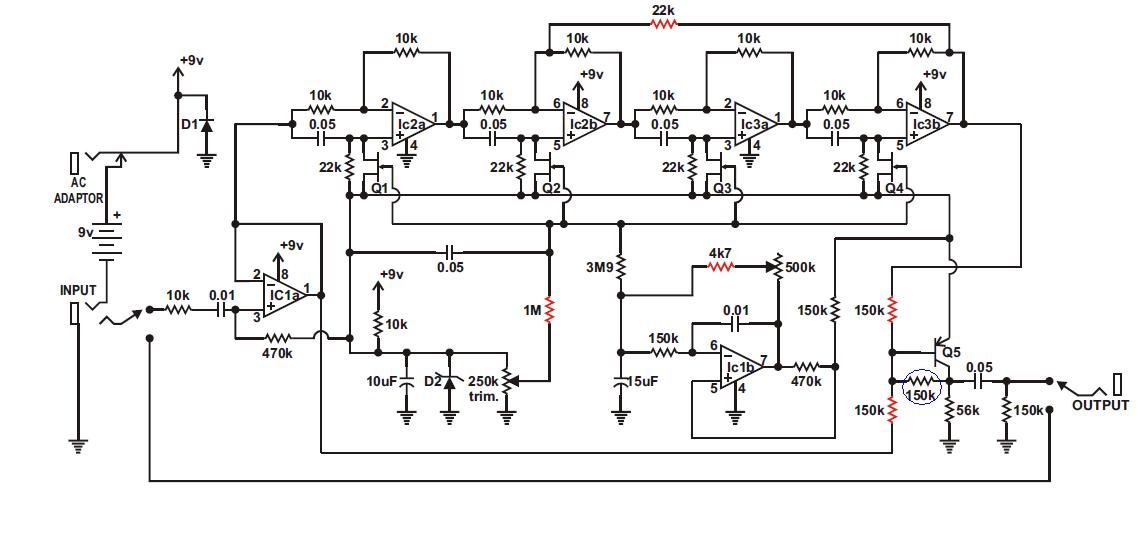
ho iniziato a montarlo però subito è sorto un problema...
guardando l'immagine che c'è su tonepad, si vede che i transistor (matched) sono orientati con la parte dritta a destra e il segnettino sopra il transistor in basso...
i miei transistor invece sono al contrario... con la parte dritta a destra il segnettino ce l'ho in alto...
come li devo posizionare?
EDIT: inoltre ho sbagliato ad acquistarli i transistor... invece dei 2n5952 ho preso i 2n5459. è uguale?
RI-EDIT: ma nei transistor FET, il gambino segnato che roba è? il Gate?


