http://www.schematicx.com/
http://www.generalguitargadgets.com/
http://www.duncanamps.com/
vorrei meterli nella homepage, qualcuno può farlo????
Paolo Gorinto
Raccolta di siti con schemi e modifiche
-
- Neutrino
- Messaggi: 13
- Iscritto il: 11/01/2010, 11:59
Re:Link siti di schemi mooooolto ricchi
Sono siti molto conosciuti e dovrebbero essere già presenti i banner nella homepage....grazie cmq per la segnalazione 

-
- Neutrino
- Messaggi: 13
- Iscritto il: 11/01/2010, 11:59
Re:Raccolta di siti con schemi e modifiche
Ho unito i post e rieditato il titolo 

-
- Neutrino
- Messaggi: 13
- Iscritto il: 11/01/2010, 11:59
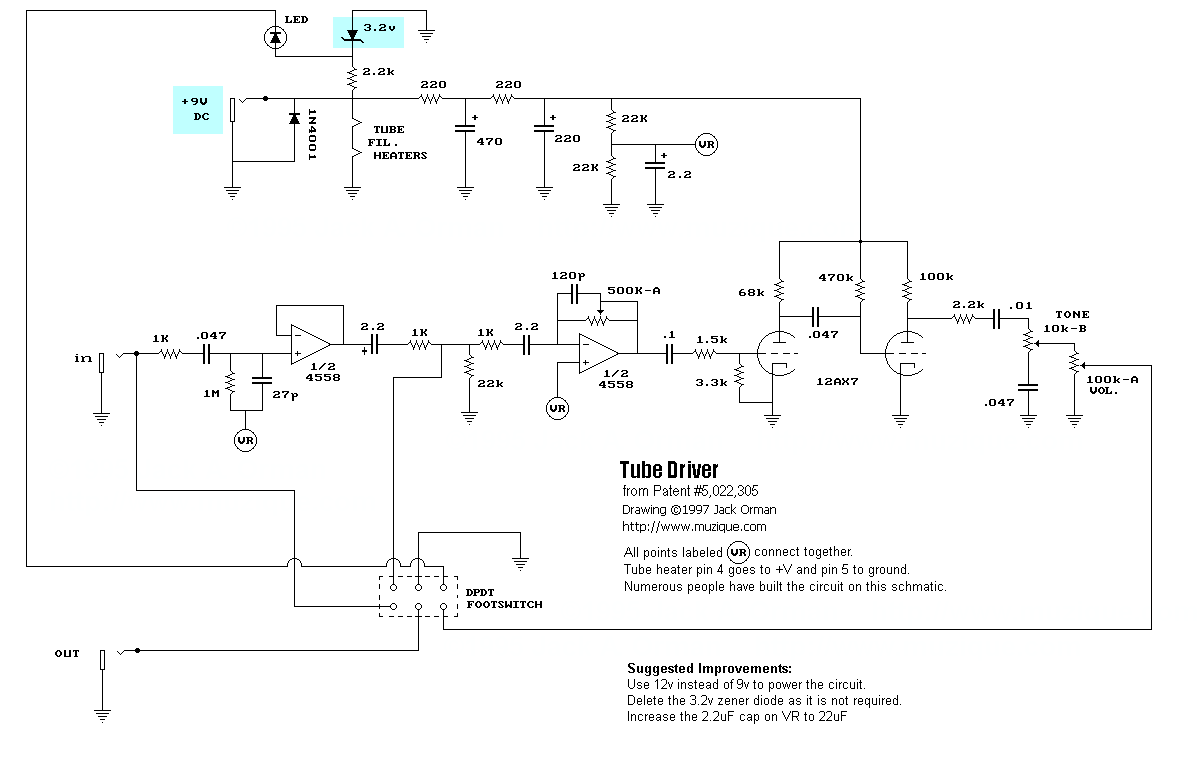
Schema originale Tube Driver Jack Orman
In Internet ho trovato questo prezioso schema, qualcuno di potere può metterlo nella sezione distorsori?
Paolo Gorinto
Paolo Gorinto
- Allegati
-
- TubeDriverOriginale.zip
- (692.77 KiB) Scaricato 253 volte
-
- Neutrino
- Messaggi: 13
- Iscritto il: 11/01/2010, 11:59
Tube Driver ORIGINALE!!!!
Vagando su internet ho trovato questo materiale, se qualcuno puè metterli sul sito nella sezione Distorsori
PAOLO GORINTO
PAOLO GORINTO
- Allegati
-
- TubeDriverPaoloN1_FennecElectr.pdf
- (286.96 KiB) Scaricato 257 volte
-
- TubeDriverOriginale.zip
- (692.77 KiB) Scaricato 244 volte