Buffer onboard
Re: Buffer onboard
Per chi volesse cimentarsi nell'installazione di un piccolo buffer on board su questi tipi di chitarre, mi permetto di consigliare una soluzione per guadagnare più spazio possibile: E' NECESSARIO SPOSTARE QUEL DANNATISSIMO JACK!
La soluzione che ho impiegato io è questa:
prendete una manopola "DOME" del tono ( nel mio caso ) oppure compratene una uguale a quella che avete sulla chitarra nel caso vogliate utilizzare sempre il tono. Foratela con un trapano a colonna in modo tale da fare uno spessore per il jack.
Esteticamente ridà bene con le cromature della chitarra ed è molto bella la zigrinatura che si vede fuoriuscire.
La chitarra in questione è dotata di 2 switch:
il primo permette di configurare i 2 humbuckers in: serie / parallelo / single coil.
Il secondo è un vero e proprio true bypass che permette di sentire la differenza con o senza buffer quando si suona, staccando anche l'alimentazione.
Ovviamente l'alimentazione si stacca anche quando si tira via il jack oltre che dallo switch.
La soluzione che ho impiegato io è questa:
prendete una manopola "DOME" del tono ( nel mio caso ) oppure compratene una uguale a quella che avete sulla chitarra nel caso vogliate utilizzare sempre il tono. Foratela con un trapano a colonna in modo tale da fare uno spessore per il jack.
Esteticamente ridà bene con le cromature della chitarra ed è molto bella la zigrinatura che si vede fuoriuscire.
La chitarra in questione è dotata di 2 switch:
il primo permette di configurare i 2 humbuckers in: serie / parallelo / single coil.
Il secondo è un vero e proprio true bypass che permette di sentire la differenza con o senza buffer quando si suona, staccando anche l'alimentazione.
Ovviamente l'alimentazione si stacca anche quando si tira via il jack oltre che dallo switch.
Re: Buffer onboard
lavoro finito:
Re: Buffer onboard
Ovviamente, sul buffer e sul resto, sono sempre aperto a consigli e critiche.
- Kagliostro
- Amministratore

- Messaggi: 9958
- Iscritto il: 03/12/2007, 0:16
- Località: Prov. di Treviso
Re: Buffer onboard
Franco
-
alexradium
- Diyer Eroe

- Messaggi: 777
- Iscritto il: 07/06/2011, 14:18
Re: Buffer onboard
visto che hai comunque usato condensatori in entrata e uscita,la duale è overkill come si dice,comunque,poi perchè 1uF in entrata e 100nF in uscita?Dom ha scritto: ↑16/03/2020, 22:12Passiamo al buffer vero e proprio:
BUFFER ON BOARD OPA134 - SCHEMA.jpg
20180311_124633.jpg
20180307_201742.jpg
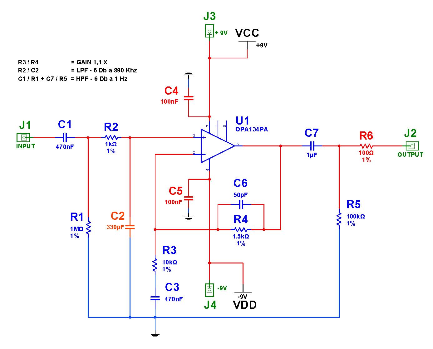
Come si può notare è stato modicicato dopo aver fatto la pcb. Il cap "C3" è quello visibile in foto. Una precauzione per le oscillazioni e non solo.
L'altra modifica che ( guardando e studiando online ) ho voluto integrare è un secondo cap che crea un filtro passa basso: il "C2".
Entrambi sono in rosso sullo schema. Comincia a tagliare a circa 40 khz o giù di lì.
La pcb non la ho rifatta ma ho saldato sopra a quella impiegata i 2 condensatori.
A giorni concludo anche via software il disegno della pcb aggiornata e ve la posto.
Re: Buffer onboard
1 uF in entrata è messo solo per bloccare la DC. Forse era meglio mettere anche lì un 100 nF o anche un 10nF così da avere un passa alto in entrata che comincia a tagliare intorno ai 40 hZ. Quindi forse sarebbe meglio cambiare questo valore ad almeno 100 nF.alexradium ha scritto: ↑17/03/2020, 11:59visto che hai comunque usato condensatori in entrata e uscita,la duale è overkill come si dice,comunque,poi perchè 1uF in entrata e 100nF in uscita?
In uscita è stato messo 100 nF sempre per isolare la continua ma con lo scopo di fare anche un filtro passa alto in uscita che non avevo fatto in entrata.
Sarebbe stato più corretto invertire il rispettivo valore dei 2 cap dato che è meglio tagliare di più all'ingresso dell'operazionale.
La tua è un'ottima osservazione.
Sulla duale, anche se è overkill come dici tu perchè il circuito è completamente isolato, quel cap ho voluto aggiungerlo per stare tranquillo.
Avendo fatto molte prove con diverse versioni di buffer on board, ho avuto problemi di oscillazione. Sentivo ronze in alta frequenza che variavano.
Per lo stesso motivo ho piazzato un 2 uF tra il +9V e GND dell' LT1054 e un cap da 50 pF che fa da passa basso all'ingresso dell'opamp.
Ho voluto evitare qualsiasi forma di interferenza. Anche se può sembrare uno spreco fare altri 2 fori ed aggiungere un cap su pcb così piccole e potrebbe non servire mettere un 100 nF tra i pin dell'alimentazione duale dell'opamp.... Male non gli fa di sicuro presumo.
Posto l'immagine della pcb aggiornata:
Invertire i due cap sarebbe cosa buona e giusta cmq.
Re: Buffer onboard
Questo è il file con le dimensioni reali da stampare per farsi la pcb. E' già in mirror:
Per semplice visione:
Re: Buffer onboard
Schema aggiornato con cap di diverso valore:
Il taglio risultante con i due passa bassi ( entrata e uscita ):
Il guadagno è volutamente di circa 1,5. Un leggerissimo boost:
Da notare che con un buffer che lavora in duale a +9 e -9 Vdc, non si avrà nessuna "SEGATURA" del segnale come quando si lavora a +4.5V e -4.5V.
Pickup come Juggernaut o Aftermath della B. K. possono arrivare a anche a 4Vp dando delle pletrate forti. I miei Li ho testati dal vivo con un'oscilloscopio reale ed analogico.
Il motivo principale di una simile alimentazione è proprio questo: conservare l'integrità del segnale in ingresso anche con pickupche spingono parecchio.
Il taglio risultante con i due passa bassi ( entrata e uscita ):
Il guadagno è volutamente di circa 1,5. Un leggerissimo boost:
Da notare che con un buffer che lavora in duale a +9 e -9 Vdc, non si avrà nessuna "SEGATURA" del segnale come quando si lavora a +4.5V e -4.5V.
Pickup come Juggernaut o Aftermath della B. K. possono arrivare a anche a 4Vp dando delle pletrate forti. I miei Li ho testati dal vivo con un'oscilloscopio reale ed analogico.
Il motivo principale di una simile alimentazione è proprio questo: conservare l'integrità del segnale in ingresso anche con pickupche spingono parecchio.
Re: Buffer onboard
...Qualche dubbio ce l'ho riguardo alla resistenza di carico, se così possiamo definirla.
Nello schema "R5".
Ho messo il valore di 100k solo perchè ho visto in giro che è come se fosse un "must do".
Ma sarei curioso di sapere meglio come dimensionare questa resistenza in base al carico che dovrebbe pilotare. Ovvero l'ingresso di un ampli a valvole.
Nello schema "R5".
Ho messo il valore di 100k solo perchè ho visto in giro che è come se fosse un "must do".
Ma sarei curioso di sapere meglio come dimensionare questa resistenza in base al carico che dovrebbe pilotare. Ovvero l'ingresso di un ampli a valvole.
-
alexradium
- Diyer Eroe

- Messaggi: 777
- Iscritto il: 07/06/2011, 14:18
Re: Buffer onboard
praticamente con 4V con quella configurazione arrivi a 6 di picco,mandi in overdrive qualsiasi primo stadio valvolare,la griglia rettifica di brutto.
Re: Buffer onboard
.... Quando plettri come un animale allora si! 
Con certi pickup anche senza buffer leggermente boosterato hai questo effetto.
Ma almeno questo non ti Sega il segnale.
Con certi pickup anche senza buffer leggermente boosterato hai questo effetto.
Ma almeno questo non ti Sega il segnale.
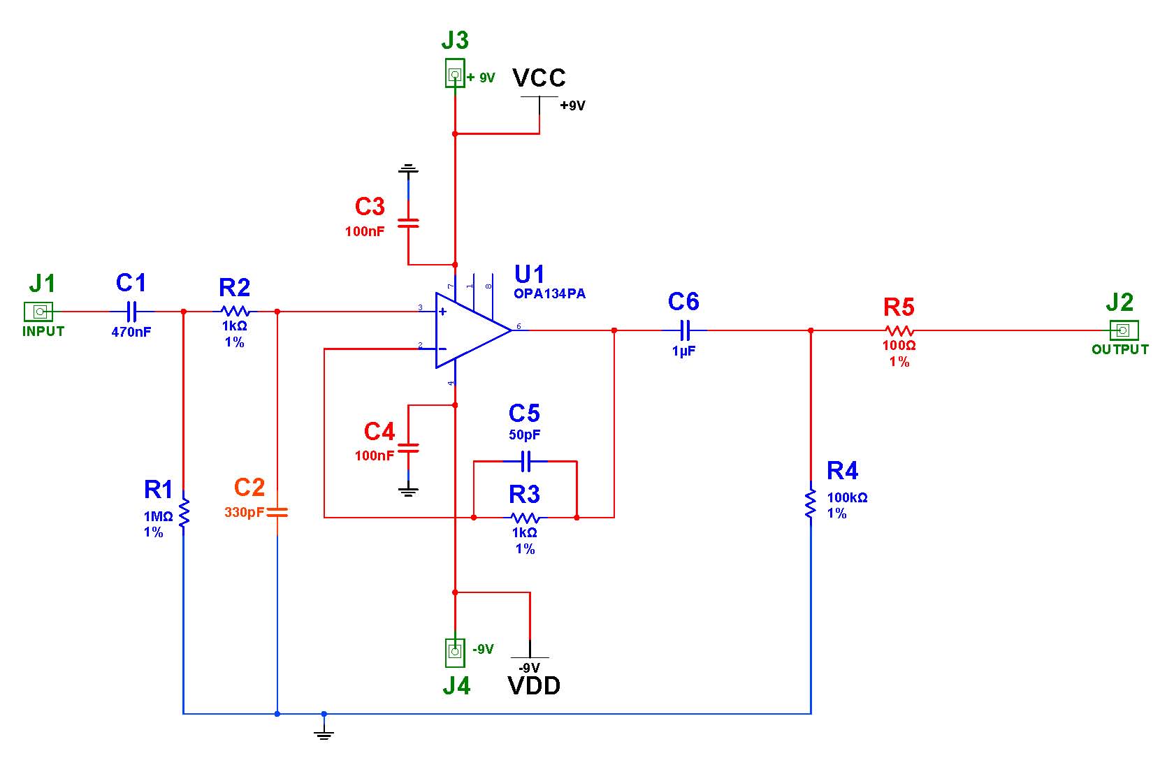
Re: Buffer onboard
MIGLIORAMENTO:
Ho riportato il gain dell'operazionale a un livello quasi pari all'unitario (1,1X circa ).
Ho aggiunto dei Cap che proteggono ancora di più le autoscillazioni e danno stabilità al circuito in se.
Ho ricalcolato e modificato i vari filtri di passa basso e passa alto. Il tutto è diventato molto più NEUTRO e stabile.
Posto la nuova versione dello schema:
Lo stesso principio lo ho adottato per un buffer unitario. Anche quì le cose sono migliorate parecchio ed è tutto tranquillo per le oscillazioni:
C6 in parallelo su R4 è un leggerissimo passa alto che diciamo... "protegge" il feedback, se mi è consentita l'espressione.
Idem C3 in serie con R3, solo che questo forma un altro passa alto aggiuntivo.
La resistenza di 100 ohm ( R6 ) isola e previene.
La definizione migliore secondo me è questa: "is an output resistor to protect against abuse when connected to the outside world."
In alto ho scritto le frequenze di taglio degli altri filtri.
Ho riportato il gain dell'operazionale a un livello quasi pari all'unitario (1,1X circa ).
Ho aggiunto dei Cap che proteggono ancora di più le autoscillazioni e danno stabilità al circuito in se.
Ho ricalcolato e modificato i vari filtri di passa basso e passa alto. Il tutto è diventato molto più NEUTRO e stabile.
Posto la nuova versione dello schema:
Lo stesso principio lo ho adottato per un buffer unitario. Anche quì le cose sono migliorate parecchio ed è tutto tranquillo per le oscillazioni:
C6 in parallelo su R4 è un leggerissimo passa alto che diciamo... "protegge" il feedback, se mi è consentita l'espressione.
Idem C3 in serie con R3, solo che questo forma un altro passa alto aggiuntivo.
La resistenza di 100 ohm ( R6 ) isola e previene.
La definizione migliore secondo me è questa: "is an output resistor to protect against abuse when connected to the outside world."
In alto ho scritto le frequenze di taglio degli altri filtri.
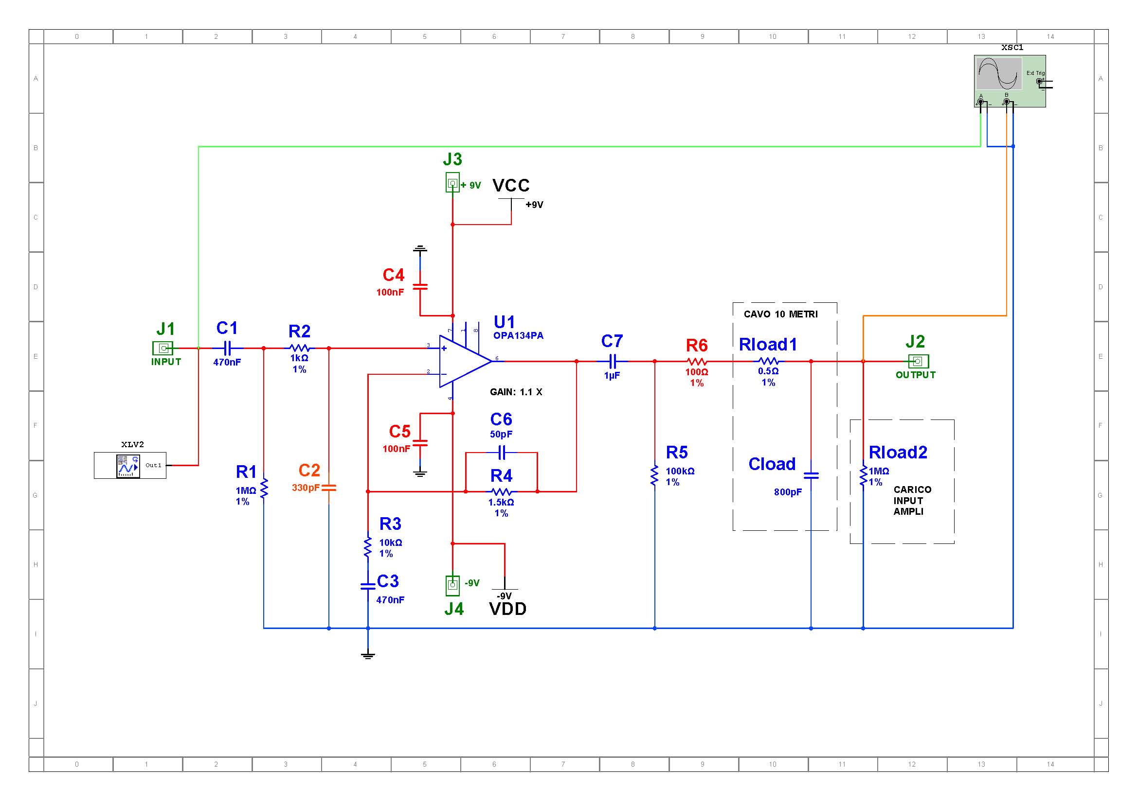
Re: Buffer onboard
Ho provato a simulare il tutto mettendo un ipotetico cavo da 10 metri e l'impedenza del primo stadio di un amplificatore valvolare:
Sinusoide: Triangolare:
Sinusoide: Triangolare:
Re: Buffer onboard
Esaminando l'onda quadra il mio simulatore non è congruo quando la scala dei Volts / Divisione. Quindi non è da prendere con le pinze:
Filtri:
Filtri:
Re: Buffer onboard
PCB aggiornate dei 2 tipi di buffer:
Sulla PCB del Voltage inverter, ho migliorato il circuito aggiungendo un transistor. Per la spiegazione di questo espediente posto il link del sito dove ho capito il perchè è meglio mettercelo quel transistor:
https://www.diystompboxes.com/smfforum/ ... c=110361.0
...Lo schema fatto dal signor PRR, è qualcosa di fantastico!!!
PCB aggiornate del voltage inverter:
L'integrato che nella pcb è LT1054 ha la stessa piedinatura del fratellino maggiore : il MAX1044. Che ho prontamente sostituito perchè fornisce maggior corrente rispetto all'LT1054.
Sulla PCB del Voltage inverter, ho migliorato il circuito aggiungendo un transistor. Per la spiegazione di questo espediente posto il link del sito dove ho capito il perchè è meglio mettercelo quel transistor:
https://www.diystompboxes.com/smfforum/ ... c=110361.0
...Lo schema fatto dal signor PRR, è qualcosa di fantastico!!!
PCB aggiornate del voltage inverter:
L'integrato che nella pcb è LT1054 ha la stessa piedinatura del fratellino maggiore : il MAX1044. Che ho prontamente sostituito perchè fornisce maggior corrente rispetto all'LT1054.
