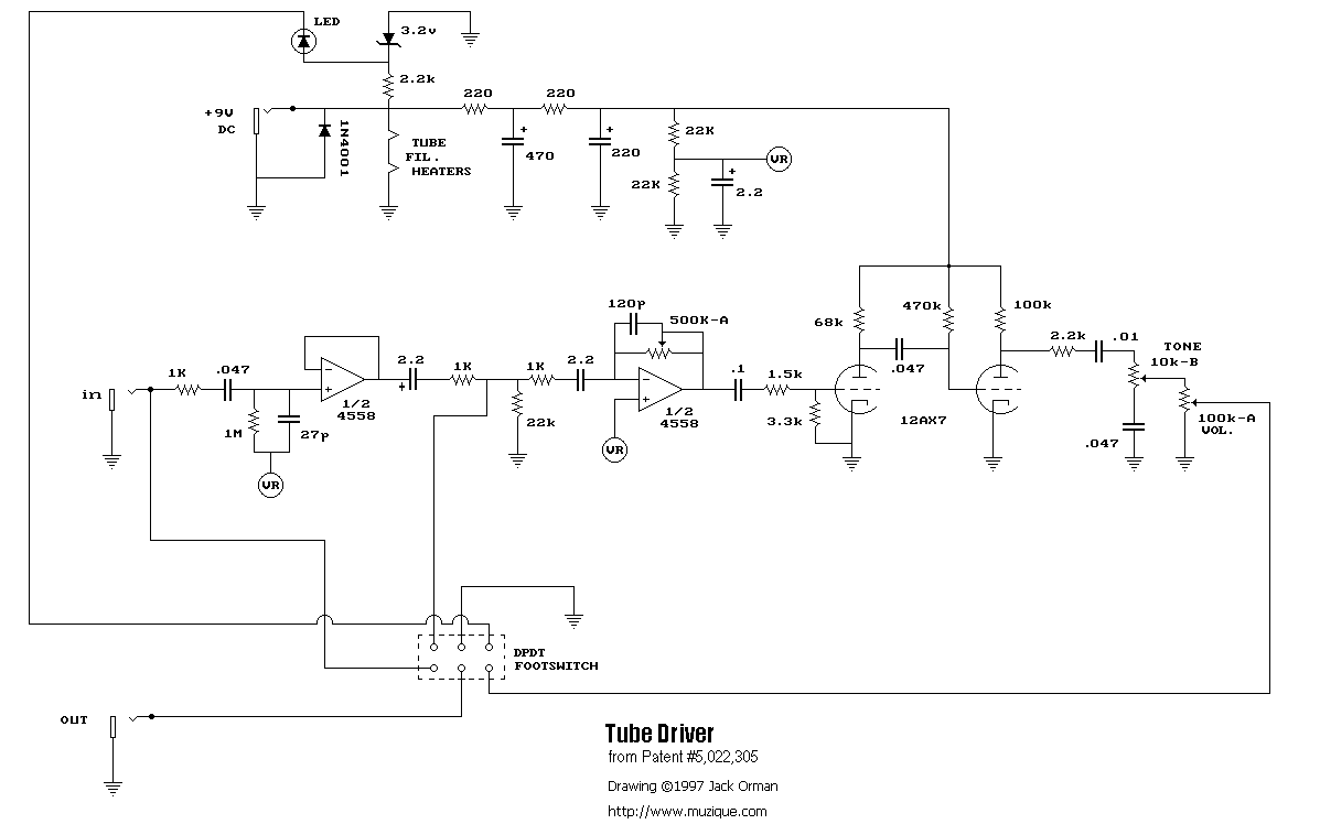
Tube Driver
Re: Tube Driver
jj/tesla ECC83S costa poco e va una favola 
Re: Tube Driver
Io ti consiglio una 12AT7 o una 12AU7 in quanto hanno una impedenza interna più bassa e funzionano meglio in bassa tensione, se riesci a trovarla usa una ECC86 che è proprio per lavorare a bassa tensione..
MEMENTO trimmer Humdinger :lol1:
Re: Tube Driver
Se mi conosci .......
la risposta la dovresti sapere !!
MESA
A parte gli scherzi quello che hai sentito, fatto da me monta l'IC TLC2272 TI e la 12AX7 MESA !
Ricioa
OKKIO che cambia completamente suono
MESA
A parte gli scherzi quello che hai sentito, fatto da me monta l'IC TLC2272 TI e la 12AX7 MESA !
Ricioa
OKKIO che cambia completamente suono
Antonello
www.antonellocatanese.net
www.myspace.com/virutrio
****************************************
Tom Hess
www.antonellocatanese.net
www.myspace.com/virutrio
****************************************
Tom Hess
Re: Tube Driver
Io a casa ho trovato una sola ecc83 e parecchie ecc82, posso quindi montare l'una o l'altra senza alcuna modifica?
Re: Tube Driver
In questo caso si Box !!! 
Ciaoo
Ciaoo
Antonello
www.antonellocatanese.net
www.myspace.com/virutrio
****************************************
Tom Hess
www.antonellocatanese.net
www.myspace.com/virutrio
****************************************
Tom Hess
- pagliafieno
- Diyer

- Messaggi: 108
- Iscritto il: 08/05/2006, 8:56
Re: Tube Driver
WOW! e pensare che mi stanno per arrivare i componenti per questo magnifico pedale... bene... userò i nuovi pcb allora... grazie raga siete i mejo!

WOWOWOW!!!
WOWOWOW!!!
- gnogno
- Braccio destro di Roger Mayer

- Messaggi: 1986
- Iscritto il: 15/05/2006, 20:34
- Località: Lucerna
Re: Tube Driver
E delle sovtek 12ax7wb che ne dite??
Nei negozi ho trovato quelle, le jj ecc83s e le EH 12ax7...
Dite che me le ordinano altri tipi di valvole???
Nei negozi ho trovato quelle, le jj ecc83s e le EH 12ax7...
Dite che me le ordinano altri tipi di valvole???
[size=40][b]La funzione Cerca è tua amica[/b][/size]
Re: Tube Driver
Prendile online 
Ste cavolo di mesa ma dove le pigli Antonè? io l'unica cosa che si avvicina alle mesa sono le TT selezionate con lo stesso criterio mesa, ma sono solo le finali

cioè su tube-town c'è un articoletto che spiega perchè la mesa seleziona le valvole dei suoi ampli... la morale è che lo fa perchè molti modelli non hanno il biasing e quindi le seleziona ad-hoc e le marca con dei colori,, red label green label ecc.. a seconda della potenza credo...
ma non parla di valvole preamplificatrici però...
io cmqe continuo a consigliarti la mitica JJECC803S (okkio alla sigla non 83S ma 803S che sarebbe la 83 ultra gain
, c'è pure la versione selected gold che costa il doppio ma ha i pin in oro ed è matchata come doppio triodo bilanciato)
Ste cavolo di mesa ma dove le pigli Antonè? io l'unica cosa che si avvicina alle mesa sono le TT selezionate con lo stesso criterio mesa, ma sono solo le finali
cioè su tube-town c'è un articoletto che spiega perchè la mesa seleziona le valvole dei suoi ampli... la morale è che lo fa perchè molti modelli non hanno il biasing e quindi le seleziona ad-hoc e le marca con dei colori,, red label green label ecc.. a seconda della potenza credo...
ma non parla di valvole preamplificatrici però...
io cmqe continuo a consigliarti la mitica JJECC803S (okkio alla sigla non 83S ma 803S che sarebbe la 83 ultra gain
- pagliafieno
- Diyer

- Messaggi: 108
- Iscritto il: 08/05/2006, 8:56
Re: Tube Driver
io ho come valvola una 12ax7 della marshall che è quella che avevo dntro il mio vlavestate...ora sull amp ce una tung sol...
va bene?
ciaoo!!!
va bene?
ciaoo!!!
Re: Tube Driver
quindi posso andare tranquillo con lo schema che ho 
procedo all'acquisto dei componenti
...voci indiscrete mi hanno detto che questo pedale ha problemi di rumore...
sapete dirmi qualcosa
grasssie a tutti per i preziosi consigli

bye
procedo all'acquisto dei componenti
...voci indiscrete mi hanno detto che questo pedale ha problemi di rumore...
sapete dirmi qualcosa
grasssie a tutti per i preziosi consigli
bye
- pagliafieno
- Diyer

- Messaggi: 108
- Iscritto il: 08/05/2006, 8:56
Re: Tube Driver
no no...il tube driver che trovi qui funzia e non rumoreggia!!!

Re: Tube Driver
confermo, il tube driver che rumoreggia è quello di GGG e c'è pure scritto..
la tungsol va molto bene per questo pedale... per un ampli dipende da che posizione occupa, non dovrebbe stare ne in V1 ne in VD
Ciao
la tungsol va molto bene per questo pedale... per un ampli dipende da che posizione occupa, non dovrebbe stare ne in V1 ne in VD
Ciao
Re: Tube Driver
x DB;
Quello che ho fatto io, che poi è quello di JackOrman con alcune varianti "interessanti" - FUNZIONA BENE !!
Quello che "rumoreggia" è quello di GGG, clone del TubeDriverChandler
x meritil
ihihihih io entro in negozio e le compro !!!!

Ciaooooooooooo & ............ in settimana realizzerò pure io il TubeDriver su doppia PCB !!!
E pensate che il prototipo, che poi è quello che utilizzo attualmente, doveva venir utilizzato solo come, appunto, prototipo ahahahahaha
Quello che ho fatto io, che poi è quello di JackOrman con alcune varianti "interessanti" - FUNZIONA BENE !!
Quello che "rumoreggia" è quello di GGG, clone del TubeDriverChandler
x meritil
ihihihih io entro in negozio e le compro !!!!
Ciaooooooooooo & ............ in settimana realizzerò pure io il TubeDriver su doppia PCB !!!
E pensate che il prototipo, che poi è quello che utilizzo attualmente, doveva venir utilizzato solo come, appunto, prototipo ahahahahaha
Antonello
www.antonellocatanese.net
www.myspace.com/virutrio
****************************************
Tom Hess
www.antonellocatanese.net
www.myspace.com/virutrio
****************************************
Tom Hess
Re: Tube Driver
ma che differenza c'è se metto un JRC4558D al posto di uno generico RC4558 
grasssie
grasssie
Re: Tube Driver
JRC4558D è la sigla relativa a quelli "d'epoca"
RC4558 è la sigla di "adesso" :clapclap:
Teoricamente sono identici l'unica cosa che cambia probabilmente è la tecnologia con la quale li realizzano .... forse !!!
Però io continuo a consigliarti il TCL2272 !!
RC4558 è la sigla di "adesso" :clapclap:
Teoricamente sono identici l'unica cosa che cambia probabilmente è la tecnologia con la quale li realizzano .... forse !!!
Però io continuo a consigliarti il TCL2272 !!
Antonello
www.antonellocatanese.net
www.myspace.com/virutrio
****************************************
Tom Hess
www.antonellocatanese.net
www.myspace.com/virutrio
****************************************
Tom Hess


