Progetto: Pedale Solo/Equalizzatore stile MT-2
Re:Progetto: Pedale Solo/Equalizzatore stile MT-2
mah, alla fine mi sa che opterò per "pulire al massimo il mio SD-1 (quello che uso per gli esperimenti) e inserirgli questo tone stack del Guvnor...solo che non so da dove incominciare ad escludere il tone stack del SD-1, l'input e l'output di questo schema in che punti precisi li posiziono nel circuito?
PS: ho letto in giro che forse il piedino3 del treble non deve andare diretto a massa...ci devo guardare bene
PS: ho letto in giro che forse il piedino3 del treble non deve andare diretto a massa...ci devo guardare bene
W4r4n
Re:Progetto: Pedale Solo/Equalizzatore stile MT-2
Il SD-1 ha molto in comune col TS...mi ricordo che qualcuno aveva inserito l'eq al posto della sezione di tono (...o subito prima...non ricordo bene) dovrei ritrovare la pagina
Let\'s try it....
Re:Progetto: Pedale Solo/Equalizzatore stile MT-2
Non ho trovato la pagina specifica...ma ho trovato lo schema del BB preamp che ha anch'esso delle analogie con TS , guarda se può fornirti qualche spunto

Let\'s try it....
- gnogno
- Braccio destro di Roger Mayer

- Messaggi: 1986
- Iscritto il: 15/05/2006, 20:34
- Località: Lucerna
Re:Progetto: Pedale Solo/Equalizzatore stile MT-2
Secondo me l'idea originaria era molto migliore come metodo per farsi sentire bene nei soliw4r4n ha scritto: mah, alla fine mi sa che opterò per "pulire al massimo il mio SD-1 (quello che uso per gli esperimenti) e inserirgli questo tone stack del Guvnor...solo che non so da dove incominciare ad escludere il tone stack del SD-1, l'input e l'output di questo schema in che punti precisi li posiziono nel circuito?
PS: ho letto in giro che forse il piedino3 del treble non deve andare diretto a massa...ci devo guardare bene
[size=40][b]La funzione Cerca è tua amica[/b][/size]
Re:Progetto: Pedale Solo/Equalizzatore stile MT-2
perchè dici così? viene una cagata la modifica sul sd-1??
io mi affido alla vostra esperienza ragazzi, sono alle prime armi su queste cose.
Non so se sia meglio modificare il mio sd-1 che uso come booster e implementarlo con un controllo toni dettagliato o costruire qualcosa di sana pianta che faccia solo da equalizzatore.
Di una cosa sola sono sicuro, vorrei riuscire a fare tutto con 4 potenziometri e senza il pot Volume, così da avere una risposta maggiore da metà corsa in sù nei potenziometri dei tagli di frequenza e viceversa..
non so se mi sono spiegato, una cosa come un GE-7 a 4 bande senza il pot di level.
io mi affido alla vostra esperienza ragazzi, sono alle prime armi su queste cose.
Non so se sia meglio modificare il mio sd-1 che uso come booster e implementarlo con un controllo toni dettagliato o costruire qualcosa di sana pianta che faccia solo da equalizzatore.
Di una cosa sola sono sicuro, vorrei riuscire a fare tutto con 4 potenziometri e senza il pot Volume, così da avere una risposta maggiore da metà corsa in sù nei potenziometri dei tagli di frequenza e viceversa..
non so se mi sono spiegato, una cosa come un GE-7 a 4 bande senza il pot di level.
W4r4n
- gnogno
- Braccio destro di Roger Mayer

- Messaggi: 1986
- Iscritto il: 15/05/2006, 20:34
- Località: Lucerna
Re:Progetto: Pedale Solo/Equalizzatore stile MT-2
Funziona proprio diverso: l'eq nel s/r agisce sul volume master, l'sd1 nella catna effetti aumenta il guadagno...
[size=40][b]La funzione Cerca è tua amica[/b][/size]
Re:Progetto: Pedale Solo/Equalizzatore stile MT-2
insomma, dove lo trovo uno schema valido per un parametrico da mettere nel loop ragazzi?
W4r4n
- gnogno
- Braccio destro di Roger Mayer

- Messaggi: 1986
- Iscritto il: 15/05/2006, 20:34
- Località: Lucerna
Re:Progetto: Pedale Solo/Equalizzatore stile MT-2
[size=40][b]La funzione Cerca è tua amica[/b][/size]
Re:Progetto: Pedale Solo/Equalizzatore stile MT-2
non importa identificare i due opamp puoi usare un quadruplo due doppi o 4 singoli non cambia nullaw4r4n ha scritto: grazie per la pronta risposta, però nella foto mancano i piedini e l'identificazione dei due op-amp, nel senso che non so quale sia uno o l'altro nel disegno.
per toglierti i dubbi sui piedini basta aprire una volta nella vita un datasheet (dell'opamp che vuoi usare)
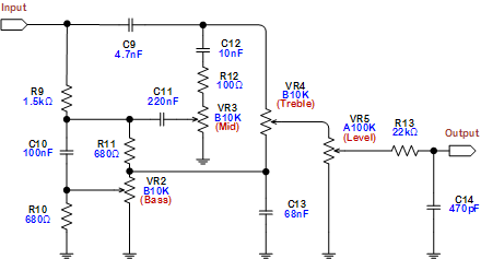
per il controllo toni puoi inserire nel sd1 un ts tipo bigmuff sul sito di orman trovi molta letteratura nonchè schemi e in galleria il pcb del tonestack amz il sito è muzique.com (mi pare)
Ultima modifica di meritil il 22/10/2009, 2:43, modificato 1 volta in totale.

