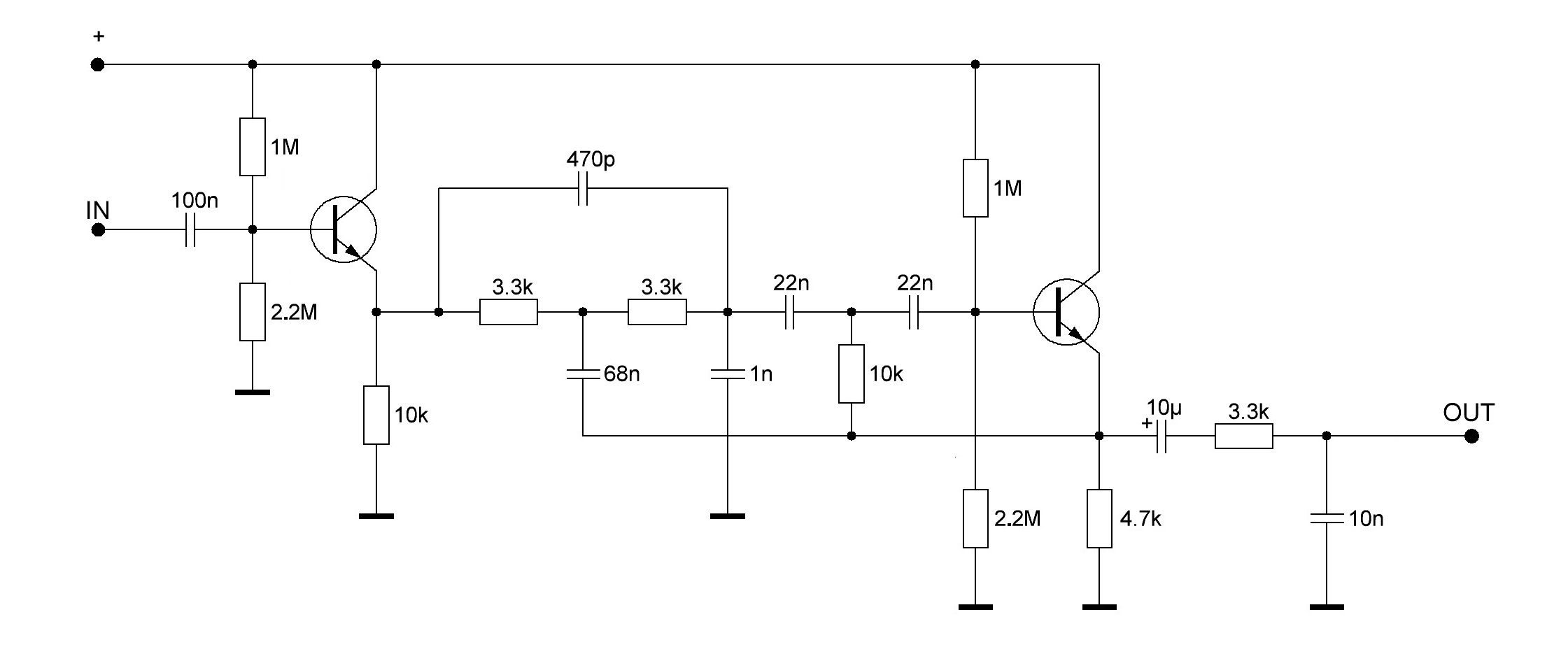
Apro questo post per condividere uno schema trovato in internet non verificato
Realizzato volante e poi ritoccato....insomma, ne è venuto fuori un capolavoro!!!
La simulazione è ottima e credibile sia in scheda audio che in mixer, non ha bisogno nemmeno di post-equalzzazioni!!!
Alimentata a 12V stabilizzati (lo stesso dei filamenti delle valvole) e prelevando il segnale dall'uscita casse.
il tutto concluso con un pot da 10K alla fine e un trasformatorino 10k:10k per uscire bilanciato
Insomma, se avete necessità di un simulatore...poca spesa tanta resa!
i transistor..io ho usato dei BC547B...erano consigliati dei 549C o 550C, provato con entrambi ma era acidissimo...a furia di smontare e rimontare li ho bruciati quindi li ho sostituiti con i 547B solo perchè ne avevo di avanzo...et voilà! la rivelazione!!!
L'ultimo condensatore da 10n praticamente fa stare in piedi tutta la baracca, quindi mettendo 22n o 47n si ottengono variazioni interessanti...tipo più o meno aperto...giusto per fare uno switch 2x12/4x12....


