Buffer onboard
Buffer onboard
Salve gente,
da tempo mi ero ripromesso di fare qualche bufferino da piazzare onboard su un paio di chitarre, ma non l'ho mai portato a termine.
Le mie esigenze erano:
- sfruttare un doppio operazionale anzichè uno singolo.
- Mantenere il pot del volume sempre del valore di 500 k A per avere la possibilità del True Bypass.
Detto questo, le ipotesi su come far lavorare questo buffer erano 3:
1 - Doppio Buffer unitario che lavora in parallelo.
2 - Buffer unitario + Booster escludibile.
3 - Doppio Buffer unitario che lavora in serie.
Ho scelto la prima tipologia in quanto un buffer + booster con opamp lo avevo già realizzato e la mia necessità ora non è quella di pompare l'ingresso di un ampli, ma di sentire come suona con una chitarra immune da qualsiasi tipo di interferenza o disturbo. Per cui un bel doppio buffer unitario che lavora in parallelo mi è sembrata la scelta più azzeccata.
Prendendo spunto da diversi schemi in rete, questi 2 mi hanno colpito molto:
Ho realizzato il primo eliminando il secondo doppio opamp che lavora in parallelo. In pratica:
da tempo mi ero ripromesso di fare qualche bufferino da piazzare onboard su un paio di chitarre, ma non l'ho mai portato a termine.
Le mie esigenze erano:
- sfruttare un doppio operazionale anzichè uno singolo.
- Mantenere il pot del volume sempre del valore di 500 k A per avere la possibilità del True Bypass.
Detto questo, le ipotesi su come far lavorare questo buffer erano 3:
1 - Doppio Buffer unitario che lavora in parallelo.
2 - Buffer unitario + Booster escludibile.
3 - Doppio Buffer unitario che lavora in serie.
Ho scelto la prima tipologia in quanto un buffer + booster con opamp lo avevo già realizzato e la mia necessità ora non è quella di pompare l'ingresso di un ampli, ma di sentire come suona con una chitarra immune da qualsiasi tipo di interferenza o disturbo. Per cui un bel doppio buffer unitario che lavora in parallelo mi è sembrata la scelta più azzeccata.
Prendendo spunto da diversi schemi in rete, questi 2 mi hanno colpito molto:
Ho realizzato il primo eliminando il secondo doppio opamp che lavora in parallelo. In pratica:
Re: Buffer onboard
Ho realizzato una pcb cercando di stare il più stretto possibile come dimensioni.
E' venuto fuori una cosa informe ma che funziona, anche se le piste sembrano lombrichi!
Testato il tutto dentro uno scatolotto da battaglia provvisorio, ci ho messo uno switch true bypass e devo dire che va molto bene.
Si sente l'attenuazione dei disturbi indotti da un cavo lungo 10 metri che ho utilizzato per fare la prova quando si switcha su buffer ON e anche Le frequenze alte riemergono fuori. Sono entrato direttamente su un canale di un mixer e ho controllato i livelli paragonati a quando entro con una d.i.. Perfettamente uguali.
Mi sembra davvero molto trasparente ad una prima analisi uditiva. Ma dovrò testarlo di più prima di metterlo dentro il body della mia Jem 77 fp.
Presto proverò anche a vedere i risultati con l'oscilloscopio. Per ora è tutto. Bye !
E' venuto fuori una cosa informe ma che funziona, anche se le piste sembrano lombrichi!
Testato il tutto dentro uno scatolotto da battaglia provvisorio, ci ho messo uno switch true bypass e devo dire che va molto bene.
Si sente l'attenuazione dei disturbi indotti da un cavo lungo 10 metri che ho utilizzato per fare la prova quando si switcha su buffer ON e anche Le frequenze alte riemergono fuori. Sono entrato direttamente su un canale di un mixer e ho controllato i livelli paragonati a quando entro con una d.i.. Perfettamente uguali.
Mi sembra davvero molto trasparente ad una prima analisi uditiva. Ma dovrò testarlo di più prima di metterlo dentro il body della mia Jem 77 fp.
Presto proverò anche a vedere i risultati con l'oscilloscopio. Per ora è tutto. Bye !
Re: Buffer onboard
....Appena sarà possibile tornerò su questo progetto che è ancora in fase di studio:
CI devo ancora ragionare bene sopra. Per la gioia di Mastrococco sarà una sottospecie di stratocaster a fare da cavia!
CI devo ancora ragionare bene sopra. Per la gioia di Mastrococco sarà una sottospecie di stratocaster a fare da cavia!
- SweeneyTodd
- Diyer Eroe

- Messaggi: 754
- Iscritto il: 17/04/2016, 10:36
- Località: Salento
Re: Buffer onboard
Bei progettini.
Come ho detto, più volte ormai
, ho realizzato l'IC Buffer con il TL071. E funziona vermente. Sembra di riaccendere la chitarra.
Fai le prove anche mettendolo davanti ad una catena effetti, casomai li fa poppare. A me è capitato e ho dovuto mettere una resistenza di pulldown nell'output di 100k. Era facoltativa da 2.2M, ma ho proprio dovuto cambiarla. A quanto mi hanno detto non dovrebbe fare una differenza percepibile.
Come ho detto, più volte ormai
Fai le prove anche mettendolo davanti ad una catena effetti, casomai li fa poppare. A me è capitato e ho dovuto mettere una resistenza di pulldown nell'output di 100k. Era facoltativa da 2.2M, ma ho proprio dovuto cambiarla. A quanto mi hanno detto non dovrebbe fare una differenza percepibile.
Re: Buffer onboard
Capisco.
Se tu ci fai caso ci sono 2 resistenze di pulldown da 2 mega nello schema in questione. Una all'ingresso ed una alla fine. A quanto dice il buon Jack Orman dovrebbero proprio evitare pop di commutazione. Sul true bypass pare che funzioni bene.
Sulla catena di pedali all'ingresso dell'ampli... Diciamo che sono veramente molto allergico! Gusti personali e pippe mentali mie.
Per me una volta che ci hai messo un buffer e/o al massimo un compressore o un ts9, stai già al limite.
Se tu ci fai caso ci sono 2 resistenze di pulldown da 2 mega nello schema in questione. Una all'ingresso ed una alla fine. A quanto dice il buon Jack Orman dovrebbero proprio evitare pop di commutazione. Sul true bypass pare che funzioni bene.
Sulla catena di pedali all'ingresso dell'ampli... Diciamo che sono veramente molto allergico! Gusti personali e pippe mentali mie.
Per me una volta che ci hai messo un buffer e/o al massimo un compressore o un ts9, stai già al limite.
- SweeneyTodd
- Diyer Eroe

- Messaggi: 754
- Iscritto il: 17/04/2016, 10:36
- Località: Salento
Re: Buffer onboard
Non avevo guardato bene gli schemi che hai postato, però sì, le resistenza di pulldown, appunto.
Nel layout che avevo trovato c'era una nell'input e l'altra opzionale nell'output. Io quest'ultima l'avevo inserita per mettermi al sicuro, perchè avevo letto che questo tipo di buffer aveva dei pregi ma aveva anche questo difetto del pop ineliminabile. Infatti me lo sono ritrovato. Ho fatto alcune prove, anche togliendola proprio, ma alla fine ne ho messa una molto più bassa e ho risolto.
Per i pedali, uno fa come vuole, ovviamente.
Se non hai problemi, tanto meglio.
Nel layout che avevo trovato c'era una nell'input e l'altra opzionale nell'output. Io quest'ultima l'avevo inserita per mettermi al sicuro, perchè avevo letto che questo tipo di buffer aveva dei pregi ma aveva anche questo difetto del pop ineliminabile. Infatti me lo sono ritrovato. Ho fatto alcune prove, anche togliendola proprio, ma alla fine ne ho messa una molto più bassa e ho risolto.
Per i pedali, uno fa come vuole, ovviamente.
Se non hai problemi, tanto meglio.
- Kagliostro
- Amministratore

- Messaggi: 9927
- Iscritto il: 03/12/2007, 0:16
- Località: Prov. di Treviso
Re: Buffer onboard
Grazie DOM
Viene proprio a fagiuolo questa cosa, SweeneyTodd ne potrà beneficiare per primo, ma son sicuro che anche altri troveranno
il progetto di interesse
K
Viene proprio a fagiuolo questa cosa, SweeneyTodd ne potrà beneficiare per primo, ma son sicuro che anche altri troveranno
il progetto di interesse
K
- mastrococco
- Garzone di Roger Mayer

- Messaggi: 1361
- Iscritto il: 16/01/2012, 14:13
- Località: Cesena
Re: Buffer onboard
E' un'idea che ha il suo perchè, io non avrei escluso anche il boost, visto che neanche a me piace avere effetti tra chitarra e ampli (ho tutto in sr, che poi si parla di veramente poca roba) può esser una buona idea per lead o soli...
poi, ogni chitarrista dovrebbe avere un mulo sacrificale da modificare a piacere per il progresso della scienza!
poi, ogni chitarrista dovrebbe avere un mulo sacrificale da modificare a piacere per il progresso della scienza!
- SweeneyTodd
- Diyer Eroe

- Messaggi: 754
- Iscritto il: 17/04/2016, 10:36
- Località: Salento
Re: Buffer onboard
Io ho un ampli solid state, grande, ma economico. I canali overdrive e high gain li ho usati quando non avevo altri pedali che un MT-2 stock (e non li costruivo ancora), e suonava un po' peggio del distorto elettronico dell'ampli, per comodità usavo solo direttamente l'ampli.
Quando ho cominciato a costruire i pedali ho avuto la possibilità di avere suoni migliori, e per qualche strana ragione il loop effetti del mio ampli ha un unica entrata stereo e mi serve un cavo a Y, mai visto in vita mia, e lo trovo un sistema scomodo.
Quindi per ora tutto nell'input, e con la mia strumentazione va bene così. Con i cavi economici e almeno cinque pedali il buffer mi è proprio utile.
Quando ho cominciato a costruire i pedali ho avuto la possibilità di avere suoni migliori, e per qualche strana ragione il loop effetti del mio ampli ha un unica entrata stereo e mi serve un cavo a Y, mai visto in vita mia, e lo trovo un sistema scomodo.
Quindi per ora tutto nell'input, e con la mia strumentazione va bene così. Con i cavi economici e almeno cinque pedali il buffer mi è proprio utile.
Re: Buffer onboard
Salve a tutti.
Riprendo questo argomento perchè ci sono state delle prove che mi hanno portato a decidere di non utilizzare questo tipo di buffer on board. Di conseguenza sconsiglio l'utilizzo del circuito di cui ho postato schema e foto.
Il circuito funziona. Il lavoro essenziale per cui è stato progettato lo fa, ma ci sono degli effetti collaterali che dopo varie prove fatte tramite lo switch true bypass che ho messo ( messo di proposito proprio per sentire le differenze ) , non sono proprio "accettabili" per me.
Avevo fatto delle prove con il circuito messo in uno scatolotto assemblato e cablato in 20 minuti con in uscita un cavo lungo 10 metri.
Ebbene la cosa è cambiata quando ho messo il circuito ON BOARD. Probabilmente il cavo lungo 10 metri già attutiva le frequenze di suo non solo per la lunghezza ma anche pe la qualità, presumo. Fatto sta che ascoltando bene e con attenzione la prova fatta con lo strumento, è venuto fuori che un leggero calo delle frequenze alte avveniva quando il buffer era attivo!
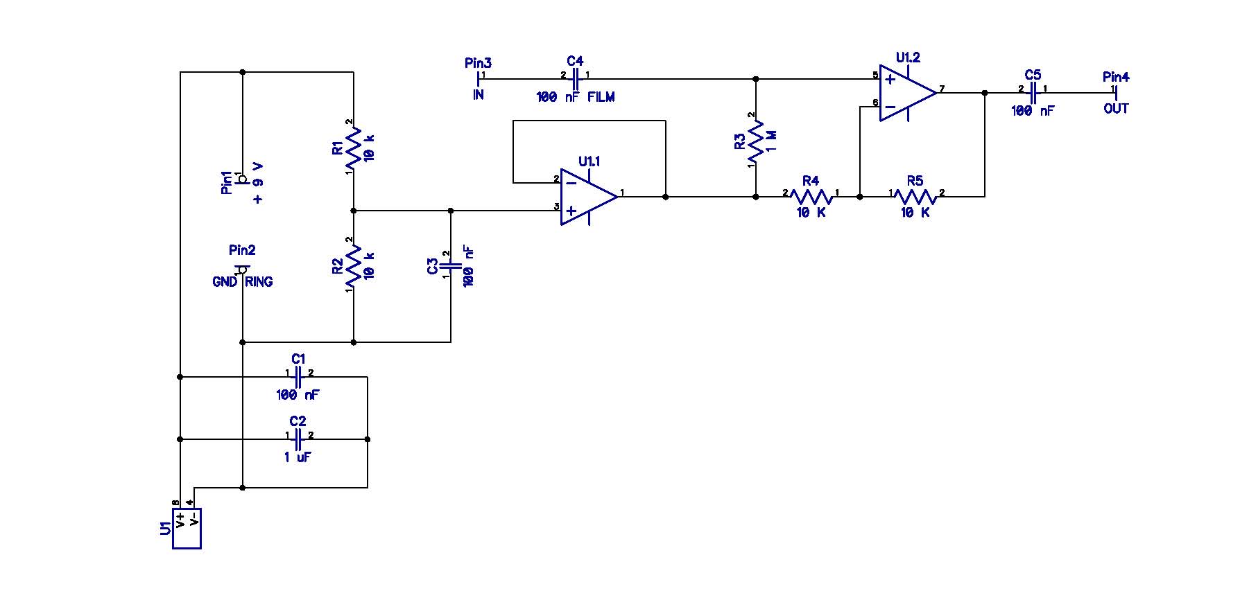
Non solo: si percepisce un leggerissimo calo di gain sul distorto. Il chè è molto strano. Ho rifatto l'intera pcb daccapo, controllando bene ogni pista e componente. Rimetto il tutto dentro la chitarra e... Il problema PERSISTE. Anche se bisogna farci davvero caso, ma c'è. Indubbiamente perde un filo di alte e credo anche un pelo di guadagno. Comincio a farmi mille pippe mentali e cerco di approfondire la questione studiando qualcosa su internet.
Sto provando a migliorare lo "split rail" usufruendo della prima parte dell'op amp come stabilizzatore e vorrei aumentare il guadagno a 2X ricorrendo a resistenze di feedback.
Schema:
PCB:
Cosa ne pensate?
Riprendo questo argomento perchè ci sono state delle prove che mi hanno portato a decidere di non utilizzare questo tipo di buffer on board. Di conseguenza sconsiglio l'utilizzo del circuito di cui ho postato schema e foto.
Il circuito funziona. Il lavoro essenziale per cui è stato progettato lo fa, ma ci sono degli effetti collaterali che dopo varie prove fatte tramite lo switch true bypass che ho messo ( messo di proposito proprio per sentire le differenze ) , non sono proprio "accettabili" per me.
Avevo fatto delle prove con il circuito messo in uno scatolotto assemblato e cablato in 20 minuti con in uscita un cavo lungo 10 metri.
Ebbene la cosa è cambiata quando ho messo il circuito ON BOARD. Probabilmente il cavo lungo 10 metri già attutiva le frequenze di suo non solo per la lunghezza ma anche pe la qualità, presumo. Fatto sta che ascoltando bene e con attenzione la prova fatta con lo strumento, è venuto fuori che un leggero calo delle frequenze alte avveniva quando il buffer era attivo!
Non solo: si percepisce un leggerissimo calo di gain sul distorto. Il chè è molto strano. Ho rifatto l'intera pcb daccapo, controllando bene ogni pista e componente. Rimetto il tutto dentro la chitarra e... Il problema PERSISTE. Anche se bisogna farci davvero caso, ma c'è. Indubbiamente perde un filo di alte e credo anche un pelo di guadagno. Comincio a farmi mille pippe mentali e cerco di approfondire la questione studiando qualcosa su internet.
Sto provando a migliorare lo "split rail" usufruendo della prima parte dell'op amp come stabilizzatore e vorrei aumentare il guadagno a 2X ricorrendo a resistenze di feedback.
Schema:
PCB:
Cosa ne pensate?
Re: Buffer onboard
Riesumo questo post dato che ci sono state diverse evoluzioni dopo molte prove.
Posto direttamente il risultato finale e gli schemi aggiornati ad oggi + pcb:
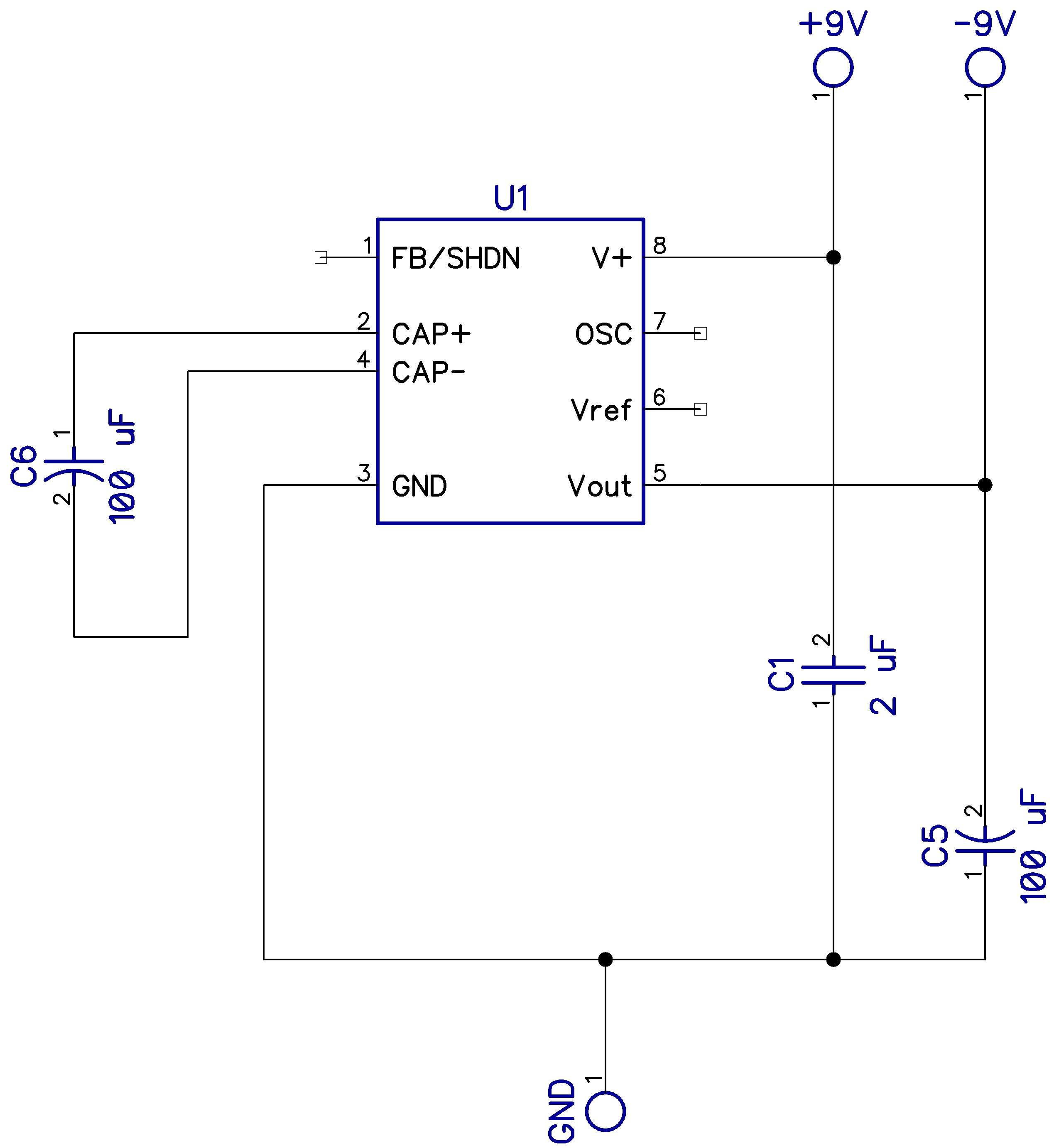
Innanzi tutto il circuito per avere +9v e -9v:
Posto direttamente il risultato finale e gli schemi aggiornati ad oggi + pcb:
Innanzi tutto il circuito per avere +9v e -9v:
Re: Buffer onboard
...Ma dopo oggi, ho scoperto che è il caso di aggiungere un terzo condensatore:
Re: Buffer onboard
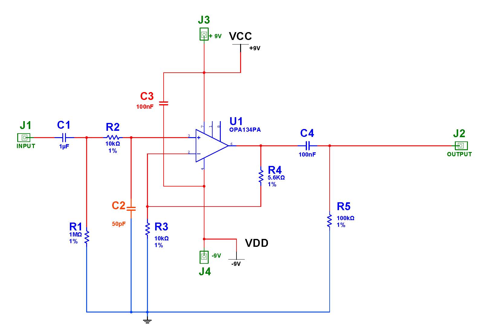
Passiamo al buffer vero e proprio:
Come si può notare è stato modicicato dopo aver fatto la pcb. Il cap "C3" è quello visibile in foto. Una precauzione per le oscillazioni e non solo.
L'altra modifica che ( guardando e studiando online ) ho voluto integrare è un secondo cap che crea un filtro passa basso: il "C2".
Entrambi sono in rosso sullo schema. Comincia a tagliare a circa 40 khz o giù di lì.
La pcb non la ho rifatta ma ho saldato sopra a quella impiegata i 2 condensatori.
A giorni concludo anche via software il disegno della pcb aggiornata e ve la posto.
Come si può notare è stato modicicato dopo aver fatto la pcb. Il cap "C3" è quello visibile in foto. Una precauzione per le oscillazioni e non solo.
L'altra modifica che ( guardando e studiando online ) ho voluto integrare è un secondo cap che crea un filtro passa basso: il "C2".
Entrambi sono in rosso sullo schema. Comincia a tagliare a circa 40 khz o giù di lì.
La pcb non la ho rifatta ma ho saldato sopra a quella impiegata i 2 condensatori.
A giorni concludo anche via software il disegno della pcb aggiornata e ve la posto.
Ultima modifica di Dom il 16/03/2020, 22:19, modificato 1 volta in totale.
Re: Buffer onboard
...ho cercato di "miniaturizzare" il circuito il più possibile per uno scopo ben preciso. Stesso discorso vale peril fatto di fare una piccola pcb separata per avere +9v e -9v: semplicemente era difficile inserirli in un vano così piccolo come quello di una Ibanez s570!
Le foto parlano da sole:
Le foto parlano da sole:
Re: Buffer onboard
Differenze fra la prima versione del buffer e quest'ultima:
