Mi stavo documentando sui buffer per un mio MIDI Wah http://www.diyitalia.eu/viewtopic.php?f ... 66#p118666
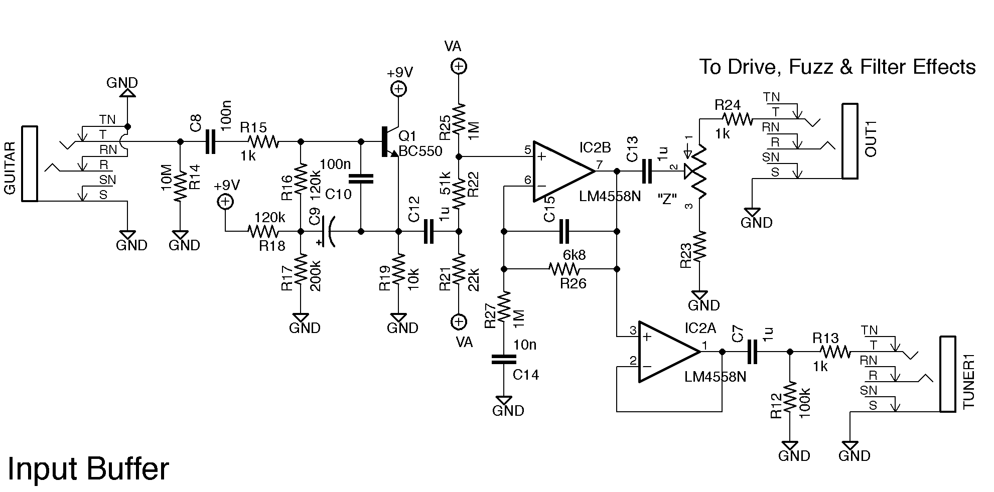
Mi sono inbattuto in questo schema insolito:
Preso da questo sito http://coldcrafteffects.net/blog/ultima ... er-system/
Praticamente è un buffer ad OpAmp con un transistor di Bootstrap in ingresso. Il realizzatore dichiara che la funzione sia quella di ridurre il rimuore e ridurre i disturbi di radio frequenze.
Qui c'è l'unico report che sono riuscito a trovare di qualcuno che lo ha costruito, ma il thread si è poi discostato dal progetto originale http://www.electroyou.it/forum/viewtopic.php?t=64267
Qualcuno si è già imbattuto in questo tipo di buffer e/o saprebbe darmi maggiori spiegazioni in merito.
Per la mia limitata conoscenza so che il transistor di bootstrap serve solo ad incrementare ulteriormente l'impedenza di ingresso, ma questo è davvero necessario con un OpAmp, inoltre non rischia di essere questa stessa impedenza di ingresso eccessivamente alta causa di immissione di rumori provenienti da radio frequenze?
Input Buffer non convenzionale (con bootstrapping)
Re: Input Buffer non convenzionale (con bootstrapping)
Ciao,
Non l'ho mai costruito, ma feci le tue stesse considerazioni iniziali che mi fecero scegliere di non costruirlo.
Però chiaramente potrei sbaLiarmi!
Non l'ho mai costruito, ma feci le tue stesse considerazioni iniziali che mi fecero scegliere di non costruirlo.
Però chiaramente potrei sbaLiarmi!
-
alexradium
- Diyer Eroe

- Messaggi: 777
- Iscritto il: 07/06/2011, 14:18
Re: Input Buffer non convenzionale (con bootstrapping)
il buffer in entrata è il tipico bootstrap che usa Cornish in tutti i suoi effetti e pedaliere,ma non l'ha certo inventato lui.Tucos ha scritto: ↑13/02/2018, 1:30Mi stavo documentando sui buffer per un mio MIDI Wah http://www.diyitalia.eu/viewtopic.php?f ... 66#p118666
Mi sono inbattuto in questo schema insolito:
buffer2.png
Preso da questo sito http://coldcrafteffects.net/blog/ultima ... er-system/
Praticamente è un buffer ad OpAmp con un transistor di Bootstrap in ingresso. Il realizzatore dichiara che la funzione sia quella di ridurre il rimuore e ridurre i disturbi di radio frequenze.
Qui c'è l'unico report che sono riuscito a trovare di qualcuno che lo ha costruito, ma il thread si è poi discostato dal progetto originale http://www.electroyou.it/forum/viewtopic.php?t=64267
Qualcuno si è già imbattuto in questo tipo di buffer e/o saprebbe darmi maggiori spiegazioni in merito.
Per la mia limitata conoscenza so che il transistor di bootstrap serve solo ad incrementare ulteriormente l'impedenza di ingresso, ma questo è davvero necessario con un OpAmp, inoltre non rischia di essere questa stessa impedenza di ingresso eccessivamente alta causa di immissione di rumori provenienti da radio frequenze?
Vantaggi? il fatto di poter ottenere un'impedenza relativamente alta utilizzando resistenze di valore molto più basso rispetto ai megaohm del classico operazionale fa sì che teoricamente ci sia anche meno rumore.
Io l'avevo costruito e mi era sembrato molto più neutro di un tipico opamp,più chitarristico se vogliamo,anche se il buffer della Visual sound è altrettanto buono,per le radiofrequenze basta una o due resistenze e un ceramico.
Nel tuo caso,visto che si tratta di un rack,mi sembra un pò ridondante,perchè penso tu parta dalla pedaliera già con un send bufferizzato e arrivi all'unità dove in caso ti basterebbe il classico foxrox ad impedenza di uscita variabile,che è già sullo schema.
Re: Input Buffer non convenzionale (con bootstrapping)
Avresti qualche link per approfondire questo argomento, sarei davvero curioso di capirne di più.il fatto di poter ottenere un'impedenza relativamente alta utilizzando resistenze di valore molto più basso rispetto ai megaohm del classico operazionale fa sì che teoricamente ci sia anche meno rumore.
Avevi seguito proprio questo schema? Oppure hai qualcos'altro di verificato?Io l'avevo costruito e mi era sembrato molto più neutro di un tipico opamp
Hai qualche schema da passarmi?anche se il buffer della Visual sound è altrettanto buono
Quali frequenze vanno tagliate per questi tipi di filtro? Immagino che tagliare poco sopra la soglia udibile (20KHz) abbia comunue ripercussioni sulla trasparenza del suono.per le radiofrequenze basta una o due resistenze e un ceramico.
No, salvo concerti in cui è necessario pilotare lunghi cavi, il rack sarà utilizzato come primo effetto. Questo progetto nasce proprio dal fatto che odio utilizzare pedaliere, controllo tutto da remoto in MIDI, anche il tube screamer lo controllo con gli switch del G-major.Nel tuo caso,visto che si tratta di un rack,mi sembra un pò ridondante,perchè penso tu parta dalla pedaliera già con un send bufferizzato e arrivi all'unità dove in caso ti basterebbe il classico foxrox ad impedenza di uscita variabile,che è già sullo schema.



