Colorsound Powerboost DIY
- Federico Marini
- Diyer

- Messaggi: 215
- Iscritto il: 15/11/2017, 21:01
- Località: Roma
Colorsound Powerboost DIY
Ciao a tutti, rieccomi dopo un pò di tempo, sto cercando da un pò un Colorsound Powerboost o un clone che suoni simile all'originale, ma non riesco a trovarne tanti in giro, allora ho pensato di costruirlo da solo.
Qualcuno di voi ha mai costruito questo pedale o qualcosa di simile, così da darmi qualche consiglio?
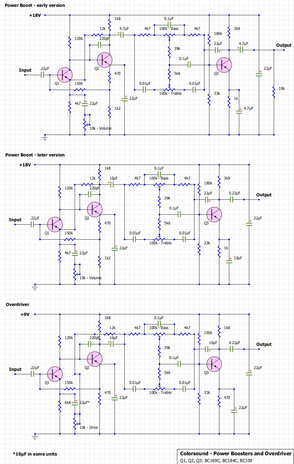
Questo è il link del layout, io ho scelto l'Original Early.
http://tagboardeffects.blogspot.com/201 ... boost.html
Qualcuno di voi ha mai costruito questo pedale o qualcosa di simile, così da darmi qualche consiglio?
Questo è il link del layout, io ho scelto l'Original Early.
http://tagboardeffects.blogspot.com/201 ... boost.html
Ultima modifica di Federico Marini il 02/08/2018, 19:57, modificato 1 volta in totale.
- Federico Marini
- Diyer

- Messaggi: 215
- Iscritto il: 15/11/2017, 21:01
- Località: Roma
- SweeneyTodd
- Diyer Eroe

- Messaggi: 754
- Iscritto il: 17/04/2016, 10:36
- Località: Salento
Re: Colorsound Powerboost DIY
I have some... sì, vabè... Stavo scrivendo in inglese!
Ho da parte un po' di appunti, schemi e note, ma non l'ho mai costruito
Il layout che hai postato è verificato.
Consigli specifici da darti non ne avrei, potresti però guardare quanti più schemi trovi giusto per fare un confronto.
Intanto, nella pagina dove hai trovato il layout: http://tagboardeffects.blogspot.com/201 ... boost.html possiamo vedere gli altri, e notiamo che quello che tu hai scelto non ha il controllo del volume Master. Stavo per scrivere un discorsone, ma per adesso faccio come se già sapessi cosa comporta questa modifica e che differenza passa tra il Volume (Gain) del Power Boost e il potenziometro Volume Master.
Vedo una strana inversione nel cablaggio del Volume in uno dei layout, per il momento la tralascerei. Non ho letto ancora i commenti in quel blog che ho linkato, forse lì si svela l'arcano.
Poi vedo i condensatori da 4.7uF diventare da 10uF e uno da 47uF diventare da 220nF non polarizzato. E ancora la resistenza da 56k in alto a destra diventare un po' curiosamente 5.6k.
Approfondisci come puoi queste variazioni, magari usi dei socket e provi un po' di valori.
Anche i transistor sarebbero da sockettizzare, e magari provi alcuni tipi oltre al tipo consigliato.
Se devi alimentarlo a 18v ricordati di usare condensatori elettrolitici da almeno 25v, se un po' di più è meglio, senza il bisogno di esagerare. Per il resto dei componenti dovresti essere apposto.
Facci sapere, e se c'è il bisogno rileggo meglio un po' di appunti presi da me in passato.
Ho da parte un po' di appunti, schemi e note, ma non l'ho mai costruito
Il layout che hai postato è verificato.
Consigli specifici da darti non ne avrei, potresti però guardare quanti più schemi trovi giusto per fare un confronto.
Intanto, nella pagina dove hai trovato il layout: http://tagboardeffects.blogspot.com/201 ... boost.html possiamo vedere gli altri, e notiamo che quello che tu hai scelto non ha il controllo del volume Master. Stavo per scrivere un discorsone, ma per adesso faccio come se già sapessi cosa comporta questa modifica e che differenza passa tra il Volume (Gain) del Power Boost e il potenziometro Volume Master.
Vedo una strana inversione nel cablaggio del Volume in uno dei layout, per il momento la tralascerei. Non ho letto ancora i commenti in quel blog che ho linkato, forse lì si svela l'arcano.
Poi vedo i condensatori da 4.7uF diventare da 10uF e uno da 47uF diventare da 220nF non polarizzato. E ancora la resistenza da 56k in alto a destra diventare un po' curiosamente 5.6k.
Approfondisci come puoi queste variazioni, magari usi dei socket e provi un po' di valori.
Anche i transistor sarebbero da sockettizzare, e magari provi alcuni tipi oltre al tipo consigliato.
Se devi alimentarlo a 18v ricordati di usare condensatori elettrolitici da almeno 25v, se un po' di più è meglio, senza il bisogno di esagerare. Per il resto dei componenti dovresti essere apposto.
Facci sapere, e se c'è il bisogno rileggo meglio un po' di appunti presi da me in passato.
- Federico Marini
- Diyer

- Messaggi: 215
- Iscritto il: 15/11/2017, 21:01
- Località: Roma
Re: Colorsound Powerboost DIY
Ho scelto volutamente il primo layout perché ho intenzione di fare il pedale il più simile possibile all'originale delle prime versioni, quello utilizzato da Gilmour, per intenderci.
Voglio alimentarlo a 18v come l'originale, ma stavo pensando di evitare di inserire due batterie da 9v in serie all'interno, ma di mettere un DC Power Jack per sfruttare la presa dell'alimentatore da 18v (se voi confermate che è fattibile questa cosa).
Per quanto riguarda i condensatori e i transistor, avevo già intenzione di usare i socket per i transistor, che tra l'altro sull'articolo del layout c'è scritto che si possono usare qualsiasi transistor NPN, anche perché i BC184L ho difficoltà a trovarli, ma per i condensatori non saprei cosa fare, io mi sarei limitato a copiare il layout che ho postato.
Non sò dirti il perché di quelle modifiche, però mi sono fidato del fatto che il layout sia verificato.
Una domanda, posso usare un footswitch 3PDT e metterci un led?
Ricontrollando sul sito ho fatto caso che per mettere il Volume Master praticamente non cambia nulla, potrei anche metterlo, la differenza sta solo nel togliere la resistenza da 10k ed inserire il potenziometro.
Voglio alimentarlo a 18v come l'originale, ma stavo pensando di evitare di inserire due batterie da 9v in serie all'interno, ma di mettere un DC Power Jack per sfruttare la presa dell'alimentatore da 18v (se voi confermate che è fattibile questa cosa).
Per quanto riguarda i condensatori e i transistor, avevo già intenzione di usare i socket per i transistor, che tra l'altro sull'articolo del layout c'è scritto che si possono usare qualsiasi transistor NPN, anche perché i BC184L ho difficoltà a trovarli, ma per i condensatori non saprei cosa fare, io mi sarei limitato a copiare il layout che ho postato.
Non sò dirti il perché di quelle modifiche, però mi sono fidato del fatto che il layout sia verificato.
Una domanda, posso usare un footswitch 3PDT e metterci un led?
Ricontrollando sul sito ho fatto caso che per mettere il Volume Master praticamente non cambia nulla, potrei anche metterlo, la differenza sta solo nel togliere la resistenza da 10k ed inserire il potenziometro.
- SweeneyTodd
- Diyer Eroe

- Messaggi: 754
- Iscritto il: 17/04/2016, 10:36
- Località: Salento
Re: Colorsound Powerboost DIY
Per quanto riguarda il wiring penso che tu possa seguire uno qualunque, quello che trovi sullo stesso sito penso vada bene. Lì trovi ovviamente come collegare il footswitch con il led e il DC Jack.
Transistor NPN andranno bene, probabimlente, ma potrebbero fare qualche differenza nel suono. Tayda, stranamente, ha gli BC184L, anche solo per provarli.
Evidentemente lo schema nel tempo è cambiato un po' e la versione più nuova ha alcuni componenti diversi. Se tu vuoi l'originale segui, tra quelli nella pagina, il layout che hai linkato.
Io approfondisco sempre un po' prima di scegliere il layout finale, a volte ci sono in rete diverse versioni di schemi di pedali, alcuni un po' più fedeli di altri. A volte ci sono diversi schemi perché le versioni uscite presentano ogni volta piccole differenze.
(Esempi: Big Muff, anche solo della Ram's Head ci sono in giro almeno due o tre schemi, e probabilmente tutte che sono state messe in commercio e identificate con lo stesso nome. Altro esempio il Fulltone OCD, diverse release, a volte con differenze nella stessa versione a volte diverse versioni senza modifiche allo schema).
Alla fine quella che deciderai di fare andrà più che bene. Sta a te decidere quanto stare dietro agli schemi che trovi in rete e quanto approfondire l'argomento.
A te la scelta se avere o meno il Volume Master.
Transistor NPN andranno bene, probabimlente, ma potrebbero fare qualche differenza nel suono. Tayda, stranamente, ha gli BC184L, anche solo per provarli.
Evidentemente lo schema nel tempo è cambiato un po' e la versione più nuova ha alcuni componenti diversi. Se tu vuoi l'originale segui, tra quelli nella pagina, il layout che hai linkato.
Io approfondisco sempre un po' prima di scegliere il layout finale, a volte ci sono in rete diverse versioni di schemi di pedali, alcuni un po' più fedeli di altri. A volte ci sono diversi schemi perché le versioni uscite presentano ogni volta piccole differenze.
(Esempi: Big Muff, anche solo della Ram's Head ci sono in giro almeno due o tre schemi, e probabilmente tutte che sono state messe in commercio e identificate con lo stesso nome. Altro esempio il Fulltone OCD, diverse release, a volte con differenze nella stessa versione a volte diverse versioni senza modifiche allo schema).
Alla fine quella che deciderai di fare andrà più che bene. Sta a te decidere quanto stare dietro agli schemi che trovi in rete e quanto approfondire l'argomento.
A te la scelta se avere o meno il Volume Master.
- Federico Marini
- Diyer

- Messaggi: 215
- Iscritto il: 15/11/2017, 21:01
- Località: Roma
Re: Colorsound Powerboost DIY
Ho scelto questo layout, con il Volume Master e ho preso i 2N222A come transistor, su alcuni siti ho letto che mettendo dei qualsiasi NPN il suono non cambiava e c'è chi ha scelto proprio questi.
Si, avevo visto i BC184L su Tayda, però ho fatto l'ordine su Musikding per via delle tempistiche, Tayda è conveniente ma i tempi sono lunghissimi.
Si, avevo visto i BC184L su Tayda, però ho fatto l'ordine su Musikding per via delle tempistiche, Tayda è conveniente ma i tempi sono lunghissimi.
- SweeneyTodd
- Diyer Eroe

- Messaggi: 754
- Iscritto il: 17/04/2016, 10:36
- Località: Salento
Re: Colorsound Powerboost DIY
Bene. Facci sapere come procede la costruzione!
(Un 2N2222A l'ho preferito ad altri in una Brian May Treble Booster (una delle tante versioni in circolazione), mi è molto piaciuto.)
(Un 2N2222A l'ho preferito ad altri in una Brian May Treble Booster (una delle tante versioni in circolazione), mi è molto piaciuto.)
- Federico Marini
- Diyer

- Messaggi: 215
- Iscritto il: 15/11/2017, 21:01
- Località: Roma
- Federico Marini
- Diyer

- Messaggi: 215
- Iscritto il: 15/11/2017, 21:01
- Località: Roma
Re: Colorsound Powerboost DIY
Aspettando che mi arrivino i componenti, domani dovrebbe arrivare tutto, stavo controllando il layout e mi è venuta una domanda, il Master 2 va all'output del footswitch ma il Master 1 va a massa sempre sul footswitch?
- SweeneyTodd
- Diyer Eroe

- Messaggi: 754
- Iscritto il: 17/04/2016, 10:36
- Località: Salento
Re: Colorsound Powerboost DIY
Forse c'è un po' di confusione. Le indicazioni portano: «Master 1 to Ground, Master 2 to Output».
To Ground
Significa che il lug 1 del potenziometro Master deve essere collegato a massa, un punto qualsiasi della massa dovrebbe andare bene. Per esempio il cavo potrebbe andare sullo sleeve di uno dei jack (input o output), oppure anche direttamente sulla board. O sulla board nella striscia del cavo Ground ci sono tre fori liberi.
Oppure un altro punto, il più comodo secondo me, è il lug 3 del Volume: quindi un cavo che dal lug 1 del Master va sul lug 3 del Volume (che ovviamente avrà anche il suo di cavo, che va sulla board).
To Output
Sul footswitch. Il Master 2 è l'Output del circuito, e seguendo un qualsiasi wiring deve andare proprio sul footswitch.
To Ground
Significa che il lug 1 del potenziometro Master deve essere collegato a massa, un punto qualsiasi della massa dovrebbe andare bene. Per esempio il cavo potrebbe andare sullo sleeve di uno dei jack (input o output), oppure anche direttamente sulla board. O sulla board nella striscia del cavo Ground ci sono tre fori liberi.
Oppure un altro punto, il più comodo secondo me, è il lug 3 del Volume: quindi un cavo che dal lug 1 del Master va sul lug 3 del Volume (che ovviamente avrà anche il suo di cavo, che va sulla board).
To Output
Sul footswitch. Il Master 2 è l'Output del circuito, e seguendo un qualsiasi wiring deve andare proprio sul footswitch.
- Federico Marini
- Diyer

- Messaggi: 215
- Iscritto il: 15/11/2017, 21:01
- Località: Roma
Re: Colorsound Powerboost DIY
ok grazie Sweeney, forse mi ero espresso male ma il concetto lo avevo capito, mi era solo venuto un dubbio dell'ultimo minuto. 
- Federico Marini
- Diyer

- Messaggi: 215
- Iscritto il: 15/11/2017, 21:01
- Località: Roma
Re: Colorsound Powerboost DIY
Ho un problema di spazio nell'inserire i condensatori al poliestere, avete qualche consiglio su quali prendere? Quelli che ho sono troppo grandi e visto che in poco spazio ce ne vanno 4 e tutti vicini non riesco a farli entrare.
- Federico Marini
- Diyer

- Messaggi: 215
- Iscritto il: 15/11/2017, 21:01
- Località: Roma
- SweeneyTodd
- Diyer Eroe

- Messaggi: 754
- Iscritto il: 17/04/2016, 10:36
- Località: Salento
Re: Colorsound Powerboost DIY
io prendo i Greenies, e i 10nF sono stretti. I 100nF sono più grossi, ma ancora utilizzabili se non si trovano in una zona troppo "affollata" di componenti. I 220nF da prendere solo si intorno c'è abbastanza spazio.
Se ho poco spazio compro i film box, tipo quelli color crema nel tuo screenshot, sono più compatti. Dai 220nF diventano leggermente più spessi, ma ancora piuttosto sottili, Poi i 470nF i 1uF un po' più grandi. I tantalum io non gli ho mai usati. Gli eviterei, sono anche polarizzati. Se non espressamente richiesti ne farei a meno.
Per cercare di sfruttare lo spazio sulla board con componenti più ingombranti sfrutta i reofori per decentrarli. A volte se necessario e se ho spazio gli stendo.
Non so quanto sono ingombranti i tuoi condensatori, ma io farei in questo modo: i due condensatori da 10nF li farei scorrere verso il basso, i reofori in basso entrano dritti nel foro della board senza piegarli, i reofori in alto saranno più lunghi per arrivare ai loro fori. In questo modo avrai un po' più di spazio per il condensatore da 100nF con i reofori lunghi (colonna 14), che per essere meno di intralcio potresti provare a stenderlo verso destra. Così l'altro condensatore da 100nF (colonna 13) ha ora più spazio.
Se ho poco spazio compro i film box, tipo quelli color crema nel tuo screenshot, sono più compatti. Dai 220nF diventano leggermente più spessi, ma ancora piuttosto sottili, Poi i 470nF i 1uF un po' più grandi. I tantalum io non gli ho mai usati. Gli eviterei, sono anche polarizzati. Se non espressamente richiesti ne farei a meno.
Per cercare di sfruttare lo spazio sulla board con componenti più ingombranti sfrutta i reofori per decentrarli. A volte se necessario e se ho spazio gli stendo.
Non so quanto sono ingombranti i tuoi condensatori, ma io farei in questo modo: i due condensatori da 10nF li farei scorrere verso il basso, i reofori in basso entrano dritti nel foro della board senza piegarli, i reofori in alto saranno più lunghi per arrivare ai loro fori. In questo modo avrai un po' più di spazio per il condensatore da 100nF con i reofori lunghi (colonna 14), che per essere meno di intralcio potresti provare a stenderlo verso destra. Così l'altro condensatore da 100nF (colonna 13) ha ora più spazio.
- Allegati
-
- Polyester caps.jpg (5.97 KiB) Visto 13033 volte
- Federico Marini
- Diyer

- Messaggi: 215
- Iscritto il: 15/11/2017, 21:01
- Località: Roma
Re: Colorsound Powerboost DIY
ok grazie, lunedì vado a comprarli di persona, così li vedo e mi rendo conto delle dimensioni, avevo pensato di prendere tutti quelli color crema al film box e uno da 100nf ceramico, in modo da essere meno ingombrante. Che ne dici?
