Buffer onboard per Piezo e Magnetici
Buffer onboard per Piezo e Magnetici
Salve a tutti.
Ho cominciato a preparare una chitarrina caruccia caruccia per poter ospitare sia il suono acustico che quello magnetico.
Un'idea che da qualche anno avevo lasciato in sospeso sia per via di vari tentativi assolutamente non soddisfacenti, sia per ovvie ragioni di tempo da dedicarci. Ora penso proprio che ci metterò mano fino alla fine.
L'idea sarebbe di modificare una Jackson Soloist neck thrue body con ponte Tune O Matic con un altro ponte che ha sellette piezoacustiche.
Non voglio essere troppo invasivo con ulteriori buchi per controlli e switch aggiuntivi, quindi cercherò di fare solo lo stretto necessario.
Sulla realizzazione delle modifiche materiali forse sarebbe meglio aprire un thread parallelo sulla sezione "liuteria", come consigliatomi. Quindi quì mi atterrò solo all'elettronica in se.
Ho già realizzato un doppio Buffer / Pre che FORSE potrebbe andare bene, ma ci sono molte incognite sul piezo.
I ponti possibili sono solo 2 = "resomax bridge" della Graphteck e il "T-BRIDGE" della L.R. Baggs.
1 - non so esattamente quale sia la corretta impedenza di uscita di uno qualsiasi dei 2 ne il possibile output (in milliVolts o Volts) ne la risposta in frequenza. Di conseguenza non posso basarmi sulle simulazioni che potrei fare.
Girando in rete ho visto che diversi preamp già pronti all'uso hanno un'impedenza di entrata per il piezo di circa 3 Mega. Chi ha provato a fare qualche schema o realizzato qualche prototipo diy, mette resistenze a massa che vanno da 5 Mega a 10 Mega. Io ho ipotizzato una 5 Mega.
2 - Non sapendo quanto effettivamente possa uscire fuori come tensione AC massima ho pensato di mettere un boost di almeno 10 Db.
3 - La risposta in frequenza del piezo ( da fonti lette sul web ) in genere pare sia povera di bassi e con alti molto "frizzanti". Sembra sia una buona cosa "colorare" un pò il preamp dedicato almeno sulle basse. Cosa che si potrà vedere magari in un secondo tempo.
A livello di teoria, per ora, ho realizzato questo:
Schema: Pcb: Più piccola di così non ci riesco a singolo strato. A doppio strato con i miei mezzi non credo sia possibile.
Sono abbastanza propenso a prenderne uno già bello e pronto per via delle dimensioni ridotte: il Bartolini MPB1-918 (Ha anche una correzione sulle basse frequenze già studiata per il piezo), ma preferirei cmq provare a realizzarlo questo bufferino con la speranza di farcelo entrare.
Qualcuno ha qualche info da darmi riguardo a possibili modifiche circuitali o altro?
COme ho già detto sui piezo ho davvero poche informazioni.
Ho cominciato a preparare una chitarrina caruccia caruccia per poter ospitare sia il suono acustico che quello magnetico.
Un'idea che da qualche anno avevo lasciato in sospeso sia per via di vari tentativi assolutamente non soddisfacenti, sia per ovvie ragioni di tempo da dedicarci. Ora penso proprio che ci metterò mano fino alla fine.
L'idea sarebbe di modificare una Jackson Soloist neck thrue body con ponte Tune O Matic con un altro ponte che ha sellette piezoacustiche.
Non voglio essere troppo invasivo con ulteriori buchi per controlli e switch aggiuntivi, quindi cercherò di fare solo lo stretto necessario.
Sulla realizzazione delle modifiche materiali forse sarebbe meglio aprire un thread parallelo sulla sezione "liuteria", come consigliatomi. Quindi quì mi atterrò solo all'elettronica in se.
Ho già realizzato un doppio Buffer / Pre che FORSE potrebbe andare bene, ma ci sono molte incognite sul piezo.
I ponti possibili sono solo 2 = "resomax bridge" della Graphteck e il "T-BRIDGE" della L.R. Baggs.
1 - non so esattamente quale sia la corretta impedenza di uscita di uno qualsiasi dei 2 ne il possibile output (in milliVolts o Volts) ne la risposta in frequenza. Di conseguenza non posso basarmi sulle simulazioni che potrei fare.
Girando in rete ho visto che diversi preamp già pronti all'uso hanno un'impedenza di entrata per il piezo di circa 3 Mega. Chi ha provato a fare qualche schema o realizzato qualche prototipo diy, mette resistenze a massa che vanno da 5 Mega a 10 Mega. Io ho ipotizzato una 5 Mega.
2 - Non sapendo quanto effettivamente possa uscire fuori come tensione AC massima ho pensato di mettere un boost di almeno 10 Db.
3 - La risposta in frequenza del piezo ( da fonti lette sul web ) in genere pare sia povera di bassi e con alti molto "frizzanti". Sembra sia una buona cosa "colorare" un pò il preamp dedicato almeno sulle basse. Cosa che si potrà vedere magari in un secondo tempo.
A livello di teoria, per ora, ho realizzato questo:
Schema: Pcb: Più piccola di così non ci riesco a singolo strato. A doppio strato con i miei mezzi non credo sia possibile.
Sono abbastanza propenso a prenderne uno già bello e pronto per via delle dimensioni ridotte: il Bartolini MPB1-918 (Ha anche una correzione sulle basse frequenze già studiata per il piezo), ma preferirei cmq provare a realizzarlo questo bufferino con la speranza di farcelo entrare.
Qualcuno ha qualche info da darmi riguardo a possibili modifiche circuitali o altro?
COme ho già detto sui piezo ho davvero poche informazioni.
- Kagliostro
- Amministratore

- Messaggi: 9929
- Iscritto il: 03/12/2007, 0:16
- Località: Prov. di Treviso
Re: Buffer onboard per Piezo e Magnetici
Grazie Franco!
Ti piace l'idea?
Ti piace l'idea?
- Kagliostro
- Amministratore

- Messaggi: 9929
- Iscritto il: 03/12/2007, 0:16
- Località: Prov. di Treviso
Re: Buffer onboard per Piezo e Magnetici
Sì, l'idea mi piace
Franco
Franco
Re: Buffer onboard per Piezo e Magnetici
Questo è il layout che ho pensato di adottare per essere il meno invasivo possibile:
In questo modo dovrei faro SOLO un buco aggiuntivo allo scasso esistente, quello per il potenziometro BLEND.
Limitare i buchi in più mi porta a 2 rinunce:
1 -Purtroppo devo rinunciare a mettere uno switch thrue bypass per sentire il suono non bufferato dei magnetici.
Ma tanto il risultato lo sento su altre chitarre "cavia".
2 - Rinunciare a mettere un 4PDT ON - ON - ON per avere la possibilita di commutare entrambi gli humbuckers in serie / parallelo / single coil.
Posso però almeno avere "serie / single coil" con un piccolo DTDP ON - ON. Quello incorporato nel pot Volume dei magnetici.
Il buffer quindi sarà sempre attivo.
Con un solo jack di uscita (uno che ha più contatti puliti) è possibile avere sia la possibilità di sentire entrambi i suoni ( magnetico e piezo ) da un cavo mono, sia avere due canali distinti e separati da un cavo jack ad "Y".
Quando si ha questa esigenza ( che è la mia dato che voglio entrare contemporaneamente sui 2 canali separati di H.H. ), si alza lo switch push pull del potenziometro PIEZO VOLUME.
Il pot del BLEND è sempre attivo, quindi bisogna metterlo bene al centro per sentire entrambi i suoni con 2 amplificatori separati.
In questo modo dovrei faro SOLO un buco aggiuntivo allo scasso esistente, quello per il potenziometro BLEND.
Limitare i buchi in più mi porta a 2 rinunce:
1 -Purtroppo devo rinunciare a mettere uno switch thrue bypass per sentire il suono non bufferato dei magnetici.
Ma tanto il risultato lo sento su altre chitarre "cavia".
2 - Rinunciare a mettere un 4PDT ON - ON - ON per avere la possibilita di commutare entrambi gli humbuckers in serie / parallelo / single coil.
Posso però almeno avere "serie / single coil" con un piccolo DTDP ON - ON. Quello incorporato nel pot Volume dei magnetici.
Il buffer quindi sarà sempre attivo.
Con un solo jack di uscita (uno che ha più contatti puliti) è possibile avere sia la possibilità di sentire entrambi i suoni ( magnetico e piezo ) da un cavo mono, sia avere due canali distinti e separati da un cavo jack ad "Y".
Quando si ha questa esigenza ( che è la mia dato che voglio entrare contemporaneamente sui 2 canali separati di H.H. ), si alza lo switch push pull del potenziometro PIEZO VOLUME.
Il pot del BLEND è sempre attivo, quindi bisogna metterlo bene al centro per sentire entrambi i suoni con 2 amplificatori separati.
Re: Buffer onboard per Piezo e Magnetici
Per la cronaca il jack in questione è questo quì:
Ora è venuto il momento di scegliere il tipo di ponte e quì ho un grosso dubbio che spero qualcuno possa togliermi.
Io sarei molto propenso a prendermi il "T-BRIDGE" della L.R. Baggs.
Ne ho sentito parlare bene da chiunque. Pare che abbia degli ottimi piezo e le sellette siano eccellenti. Lo ho trovato anche nero, che sarebbe perfetto.
Ma.... C'è un grosso MA:
Ha i fori da 4mm per i puntoni regolabili e io odio profondamente quel tipo di ponte. Preferisco di gran lunga quelli che hanno i fori da 6 mm e che ti danno la possibilità di regolare il ponte con un semplice cacciavite a taglio sui puntoni. Sulla chitarrina dove andrà messo questo ponte piezo, ho già i puntoni da 6mm, quindi in teoria basterebbe fare un semplice caccia e metti.
...Se ci mettessi un "resomax bridge" della Graphtech non credo che avrei problemi.
Mi chiedo se sia possibile allargare i fori del ponte "T-BRIDGE" per portarli ad un diametro di 6mm SENZA poi avere problemi di errato assestamento ( buchi leggermente troppo grossi o leggermente fuori asse ) o altri inconvenienti che potrebbero venire fuori dopouna simile operazione.
Non ho problemi di punte o di trapani per farlo, mi chiedo solo se serva una precisione chirurgica che magari solo con una CNC perfettamente in asse si potrebbe avere.
Qualcuno ci è già passato con una simile operazione?
Ora è venuto il momento di scegliere il tipo di ponte e quì ho un grosso dubbio che spero qualcuno possa togliermi.
Io sarei molto propenso a prendermi il "T-BRIDGE" della L.R. Baggs.
Ne ho sentito parlare bene da chiunque. Pare che abbia degli ottimi piezo e le sellette siano eccellenti. Lo ho trovato anche nero, che sarebbe perfetto.
Ma.... C'è un grosso MA:
Ha i fori da 4mm per i puntoni regolabili e io odio profondamente quel tipo di ponte. Preferisco di gran lunga quelli che hanno i fori da 6 mm e che ti danno la possibilità di regolare il ponte con un semplice cacciavite a taglio sui puntoni. Sulla chitarrina dove andrà messo questo ponte piezo, ho già i puntoni da 6mm, quindi in teoria basterebbe fare un semplice caccia e metti.
...Se ci mettessi un "resomax bridge" della Graphtech non credo che avrei problemi.
Mi chiedo se sia possibile allargare i fori del ponte "T-BRIDGE" per portarli ad un diametro di 6mm SENZA poi avere problemi di errato assestamento ( buchi leggermente troppo grossi o leggermente fuori asse ) o altri inconvenienti che potrebbero venire fuori dopouna simile operazione.
Non ho problemi di punte o di trapani per farlo, mi chiedo solo se serva una precisione chirurgica che magari solo con una CNC perfettamente in asse si potrebbe avere.
Qualcuno ci è già passato con una simile operazione?
- mastrococco
- Garzone di Roger Mayer

- Messaggi: 1361
- Iscritto il: 16/01/2012, 14:13
- Località: Cesena
Re: Buffer onboard per Piezo e Magnetici
Ciao Dom, l'ultima chitarra che ho costruito è dotata di una configurazione HSH magnetici e piezo.
Ho montato il Resomax tune o matic con piloni da 6mm abbinato a questo loro kit preamp:
https://graphtech.com/collections/ghost ... preamp-kit
e ti posso dire che, dopo un anno di uso in tutte le salse suona molto bene, ben bilanciato (che non è sempre vero con i piezo, è il migliore che ho provato finora), posso selezionate l'uscita tra magnetici, piezo e mix da miscelare a piacere con i volumi, il potenziometro del volume piezo è un push-pull che permette di selezionare due equalizzazioni. Il fatto di avere l'uscita dei magnetici bufferizzata non mi dispiace per niente, ma sono gusti. C'è anche la possibilità di optare solo per il pre senza i controlli, che ti farebbe risparmiare un buco.
Una cosa interessante in prospettiva è la loro scheda midi, in un ulteriore kit, per chi vuole sperimentare soluzioni che si scostano dall'idea di chitarra tradizionale.
Per eventuali circuitazioni non saprei aiutarti, le mie doti si sviluppano al meglio con la carta vetrata...
Nel caso volessi optare per l'LR BAGGS eviterei di allargare i fori più che altro per non rischiare di rovinare la finitura. Se proprio dovessi farlo procederei cosi: munisciti di calibro e misura al decimo il diametro dei perni, allarga con una punta mezzo millimetro più stretta e porta a misura con un alesatore, possibilmente su trapano a colonna con pezzo in morsa. Per garantire l'assialità dei fori inserisci un perno a misura nel foro del ponte, serra il perno sul mandrino e quindi il pezzo in morsa con il perno che fa da dima, fissa la morsa al piano del trapano quindi smonta il perno e procedi alla lavorazione.
Ho montato il Resomax tune o matic con piloni da 6mm abbinato a questo loro kit preamp:
https://graphtech.com/collections/ghost ... preamp-kit
e ti posso dire che, dopo un anno di uso in tutte le salse suona molto bene, ben bilanciato (che non è sempre vero con i piezo, è il migliore che ho provato finora), posso selezionate l'uscita tra magnetici, piezo e mix da miscelare a piacere con i volumi, il potenziometro del volume piezo è un push-pull che permette di selezionare due equalizzazioni. Il fatto di avere l'uscita dei magnetici bufferizzata non mi dispiace per niente, ma sono gusti. C'è anche la possibilità di optare solo per il pre senza i controlli, che ti farebbe risparmiare un buco.
Una cosa interessante in prospettiva è la loro scheda midi, in un ulteriore kit, per chi vuole sperimentare soluzioni che si scostano dall'idea di chitarra tradizionale.
Per eventuali circuitazioni non saprei aiutarti, le mie doti si sviluppano al meglio con la carta vetrata...
Nel caso volessi optare per l'LR BAGGS eviterei di allargare i fori più che altro per non rischiare di rovinare la finitura. Se proprio dovessi farlo procederei cosi: munisciti di calibro e misura al decimo il diametro dei perni, allarga con una punta mezzo millimetro più stretta e porta a misura con un alesatore, possibilmente su trapano a colonna con pezzo in morsa. Per garantire l'assialità dei fori inserisci un perno a misura nel foro del ponte, serra il perno sul mandrino e quindi il pezzo in morsa con il perno che fa da dima, fissa la morsa al piano del trapano quindi smonta il perno e procedi alla lavorazione.
Re: Buffer onboard per Piezo e Magnetici
Grazie Mastro. Ottimi consigli. Ho capito perfettamente ciò che intendi e si può fare. Trapano a colonna e attrezzatura varia non mi manca per fortuna.
Tuttavia stavo pensando anche ad un'altra soluzione che forse potrebbe essere fattibile lo stesso:
Cambiare solo le sellette da un ponte ad un altro.
Basterebbe fare dei buchi per fare uscire i cavi nella parte inferiore del ponte che ora è presente sulla chitarra. Non penso che le sellette siano molto diverse come misure. Potrebbe essere secondo te?
Cmq sia, Giá il fatto che il Resomax suona bene e non da problemi, come mi dici, per me fa tanto. Sarebbe la soluzione piú sbrigativa e meno invasiva possibile.
Conosco bene i kit della Graphtech. Me li sono studiati bene qualche anno fa e sicuramente sono ottimi circuiti. Però non bufferizzano i magnetici da come so io.
Per non fare altri buchi sulla chitarra e avere cmq le possibilitâ di gestione che ho elencato prima, ci sarebbe solo una possibilitá: trovare un pot push pull stereo da 20 / 25k ( ma anche 50k) e lasciare il volume del piezo sempre al massimo.
Il problema è che non si riesce a trovare sto pot con queste precise caratteristiche.
Si trovano doppi con push pull da 500 k, da 250k e da 1 Mega. Ma non c'è li posso mettere all'uscita del doppio buffer.
Posso chiederti un paio di info abbastanza importanti per il circuito che sto progettando?
1 - sei a conoscenza dell'esatta impedenza di uscita di quel ponte piezo?
2 - sicuramente avrai provato a sentire il piezo senza preamp. È piú forte il volume rispetto ai magnetici o è piú debole?
Tuttavia stavo pensando anche ad un'altra soluzione che forse potrebbe essere fattibile lo stesso:
Cambiare solo le sellette da un ponte ad un altro.
Basterebbe fare dei buchi per fare uscire i cavi nella parte inferiore del ponte che ora è presente sulla chitarra. Non penso che le sellette siano molto diverse come misure. Potrebbe essere secondo te?
Cmq sia, Giá il fatto che il Resomax suona bene e non da problemi, come mi dici, per me fa tanto. Sarebbe la soluzione piú sbrigativa e meno invasiva possibile.
Conosco bene i kit della Graphtech. Me li sono studiati bene qualche anno fa e sicuramente sono ottimi circuiti. Però non bufferizzano i magnetici da come so io.
Per non fare altri buchi sulla chitarra e avere cmq le possibilitâ di gestione che ho elencato prima, ci sarebbe solo una possibilitá: trovare un pot push pull stereo da 20 / 25k ( ma anche 50k) e lasciare il volume del piezo sempre al massimo.
Il problema è che non si riesce a trovare sto pot con queste precise caratteristiche.
Si trovano doppi con push pull da 500 k, da 250k e da 1 Mega. Ma non c'è li posso mettere all'uscita del doppio buffer.
Posso chiederti un paio di info abbastanza importanti per il circuito che sto progettando?
1 - sei a conoscenza dell'esatta impedenza di uscita di quel ponte piezo?
2 - sicuramente avrai provato a sentire il piezo senza preamp. È piú forte il volume rispetto ai magnetici o è piú debole?
Re: Buffer onboard per Piezo e Magnetici
Ragionando meglio sul layout, a che mi può servire il BLEND???
Layout aggiornato:
Nessun buco ulteriore da fare.
2 pot push-pull entrambi da 25 k fanno i relativi volumi dopo il buffer.
Quando lo switch del "PIEZO VOLUME" è GIU': magnetici al TIP e piezo al RING.
Cavo mono = il piezo va a massa e si sente solo l'uscita magnetica.
Cavo INSERT "Y" = si hanno 2 uscite distinte.
Quando lo switch del "PIEZO VOLUME" è SU:Sia l'uscita magnetica che quella piezoelettrica convergono verso il TIP.
Usando i relativi volumi si dosa il segnale.
![Sorridi [icon_e_biggrin.gif]](./images/smilies/icon_e_biggrin.gif)
Layout aggiornato:
Nessun buco ulteriore da fare.
2 pot push-pull entrambi da 25 k fanno i relativi volumi dopo il buffer.
Quando lo switch del "PIEZO VOLUME" è GIU': magnetici al TIP e piezo al RING.
Cavo mono = il piezo va a massa e si sente solo l'uscita magnetica.
Cavo INSERT "Y" = si hanno 2 uscite distinte.
Quando lo switch del "PIEZO VOLUME" è SU:Sia l'uscita magnetica che quella piezoelettrica convergono verso il TIP.
Usando i relativi volumi si dosa il segnale.
Re: Buffer onboard per Piezo e Magnetici
Così è ancora meglio:
La GND è completamente separata dall'alimentazione.
Il tipo di jack ha 2 contatti puliti da poter usufruire:
La GND è completamente separata dall'alimentazione.
Il tipo di jack ha 2 contatti puliti da poter usufruire:
- mastrococco
- Garzone di Roger Mayer

- Messaggi: 1361
- Iscritto il: 16/01/2012, 14:13
- Località: Cesena
Re: Buffer onboard per Piezo e Magnetici
Hai ragione, ero convinto perchè sul manuale avevo letto che senza batteria i magnetici non funzionano ma non avevo mai provato in pratica. Oggi l'ho fatto e senza batteria i magnetici funzionano, sono quindi in bypass.
.Dom ha scritto: ↑31/03/2020, 9:50Tuttavia stavo pensando anche ad un'altra soluzione che forse potrebbe essere fattibile lo stesso:
Cambiare solo le sellette da un ponte ad un altro.
Basterebbe fare dei buchi per fare uscire i cavi nella parte inferiore del ponte che ora è presente sulla chitarra. Non penso che le sellette siano molto diverse come misure. Potrebbe essere secondo te?
Può essere, non è inusuale ad esempio la sostituzione delle tradizionali sellette a punta con delle roller per facilitare la tenuta dell'intonazione sui bending; teoricamente essendo uno standard le sellette dovrebbero essere tutte a misura Gibson, soprattutto le aftermarket serie, ma mi piacerebbe se possibile un riscontro misurato, se come interasse fori non ho dubbi da produttore a produttore fa presto a perdersi un mezzo millimetro su altri particolari... Poi è anche vero che quasi tutti i venditori online non fanno storie con i resi in caso di emergenza.
1 - ahimè no.Dom ha scritto: ↑31/03/2020, 9:50Posso chiederti un paio di info abbastanza importanti per il circuito che sto progettando?
1 - sei a conoscenza dell'esatta impedenza di uscita di quel ponte piezo?
2 - sicuramente avrai provato a sentire il piezo senza preamp. È piú forte il volume rispetto ai magnetici o è piú debole?
2 - se non ricordo male più o meno siamo li.
L'ultimo layout che hai postato dovrebbe funzionare.
Re: Buffer onboard per Piezo e Magnetici
Ciao Mastro,
grazie per le info. Se riesco a trovarne una nero della L.R. Baggs farò il riscontro. Ma anche secondo me dovrebbe andare bene.
Ora mi metto alla ricerca e lo ordino se lo trovo, altrimenti mi dirigo su un Resomax. Fanno un modello "black nichel" che potrebbe andare bene.
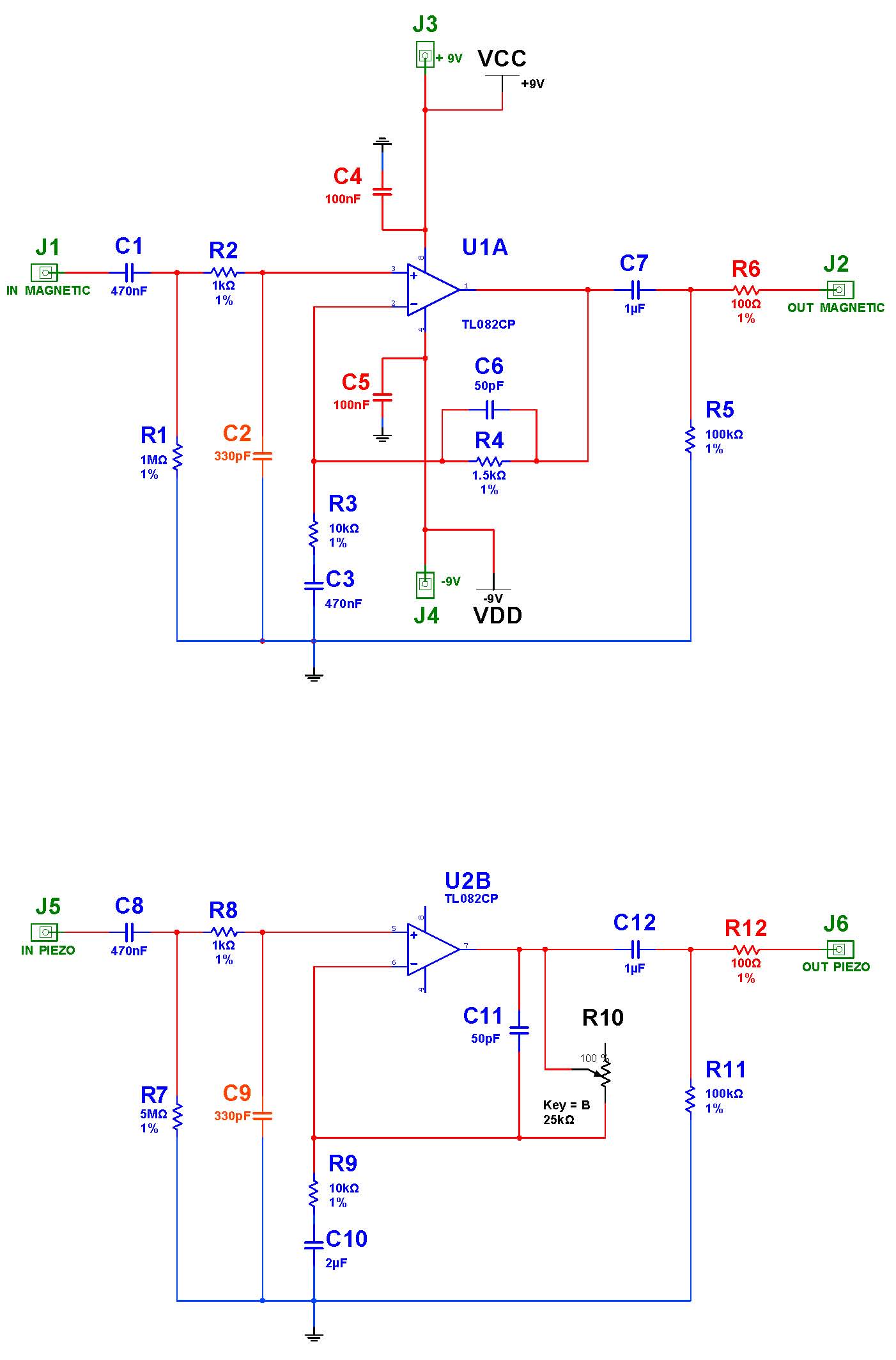
Non avendo avuto riscontri sul circuito del doppio buffer, mo le faccio le pcb e speriamo bene! Nel senso di non aver commesso errori di schemi e componenti.
grazie per le info. Se riesco a trovarne una nero della L.R. Baggs farò il riscontro. Ma anche secondo me dovrebbe andare bene.
Ora mi metto alla ricerca e lo ordino se lo trovo, altrimenti mi dirigo su un Resomax. Fanno un modello "black nichel" che potrebbe andare bene.
Non avendo avuto riscontri sul circuito del doppio buffer, mo le faccio le pcb e speriamo bene! Nel senso di non aver commesso errori di schemi e componenti.
Re: Buffer onboard per Piezo e Magnetici
Aggiorno lo schema del possibile doppio buffer:
I diodi messi sul buffer del piezo possono essere necessari per gli eccessivi "spike" che il piezo può avere. Forse non sarebbe una cattiva idea metterli anche sul buffer per i magnetici, ma non so se sia il caso.
Le resistenze di output le ho portate a 470 ohm sempre per limitare la corrente erogata dagli op amp nel caso si utilizzino cavi molto lunghi.
Le resistenze da 100k le ho tolte perchè sostanzialmente la loro maggiore utilità è solo quella di "pull down" quando si stacca il jack.
Il loop gain del buffer / preamp del piezo credo sia meglio così. Una resistenza da 1k quando il pot sta a zero è necessaria.
Sto aspettando che quelli di banzai music si decidano a spedire l'ordine che ho fatto 8 giorni fa! Appena avrò delle nuove basette di rame provo a fare una pcb prototipo emontare il ponte con piezo.
....Alla fine ho preso il Graphtech, Mastrococco! Speriamo bene.
I diodi messi sul buffer del piezo possono essere necessari per gli eccessivi "spike" che il piezo può avere. Forse non sarebbe una cattiva idea metterli anche sul buffer per i magnetici, ma non so se sia il caso.
Le resistenze di output le ho portate a 470 ohm sempre per limitare la corrente erogata dagli op amp nel caso si utilizzino cavi molto lunghi.
Le resistenze da 100k le ho tolte perchè sostanzialmente la loro maggiore utilità è solo quella di "pull down" quando si stacca il jack.
Il loop gain del buffer / preamp del piezo credo sia meglio così. Una resistenza da 1k quando il pot sta a zero è necessaria.
Sto aspettando che quelli di banzai music si decidano a spedire l'ordine che ho fatto 8 giorni fa! Appena avrò delle nuove basette di rame provo a fare una pcb prototipo emontare il ponte con piezo.
....Alla fine ho preso il Graphtech, Mastrococco! Speriamo bene.
Re: Buffer onboard per Piezo e Magnetici
Allora: finalmente mi è arrivato sto cacchio di ponte piezo!
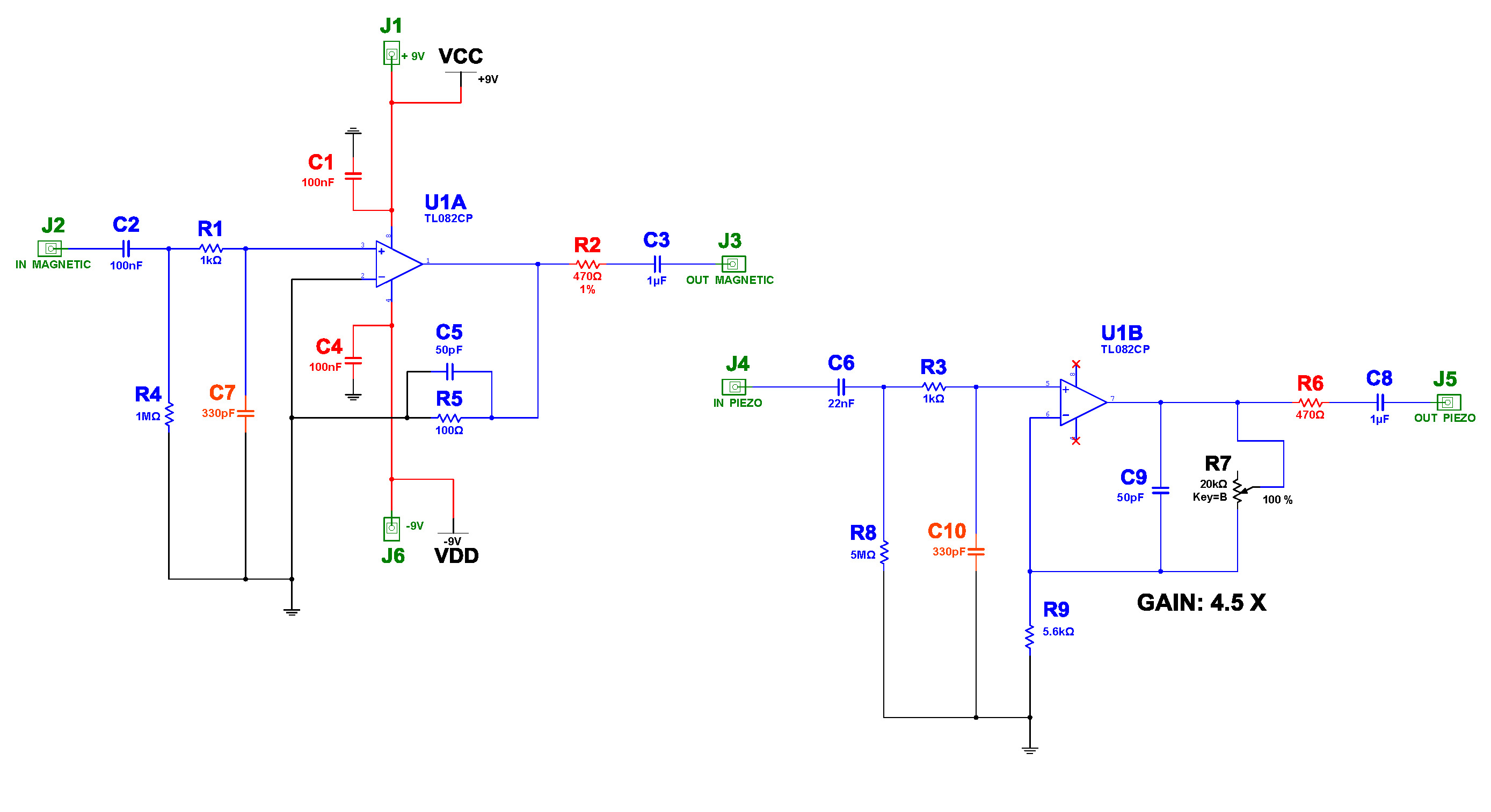
Torno sull'argomento dopo aver rivisto bene i buffer. Devo cercare di scendere a compromessi anche con le dimensioni disponibili che ho.
Il vano dell'elettronica è molto piccolo ( come sempre in molte chitarre ).
Per realizzare una pcb più piccola possibile, penso che si può ridurre la componentistica dei 2 buffer non a discapito della qualità.
Prendiamo il buffer dedicato ai magnertici: può andar benissimo anche uno semplicemente unitario con relativa resistenza in serie al feedback per la riduzione dell'errore + cap di roll off delle alte di pochi pF. Meno componenti = meno dimensioni.
Riguardo al buffer dedicato al piezo, devo necessariamente piazzarci un gain variabile. In rete ho trovato un paio di info:
...."The generated voltage of the piezo-electric system in a guitar is very small. So small that you need a preamp to boost the signal."
...."A piezo system is very small and lightweight compared to electromagnetic pickups. "
...."Hit the strings twice as hard and a magnetic pickup will give a voltage twice as large. With piezo systems it works exponentially: twice as hard means four times as loud. Twice as soft means four times as weak!"
Quindi, oltre al gain variabile, non sarebbe neanche male pensare ad utilizzare un compressore dedicato al piezo. Ma questo non è necessario farlo "on board". Quindi pensiamo solo ai buffer per ora.
Lo schema che posto è semplicemente rivisto e tagliato di qualche componente, ma dovrebbe andare bene allo scopo:
Posso chiedere ai più esperti di me qualche opinione / consiglio in merito allo schema prima che parto con la realizzazione delle pcb?
...Ovviamente ( anche se non è rappresentato su schema ) c'è sempre la piccola pcb dedicata al voltaggio ( + e - 9V da una singola batteria) fatta separatamente sempre allo scopo di sfruttare meglio le dimensioni disponibili del vano.
Torno sull'argomento dopo aver rivisto bene i buffer. Devo cercare di scendere a compromessi anche con le dimensioni disponibili che ho.
Il vano dell'elettronica è molto piccolo ( come sempre in molte chitarre ).
Per realizzare una pcb più piccola possibile, penso che si può ridurre la componentistica dei 2 buffer non a discapito della qualità.
Prendiamo il buffer dedicato ai magnertici: può andar benissimo anche uno semplicemente unitario con relativa resistenza in serie al feedback per la riduzione dell'errore + cap di roll off delle alte di pochi pF. Meno componenti = meno dimensioni.
Riguardo al buffer dedicato al piezo, devo necessariamente piazzarci un gain variabile. In rete ho trovato un paio di info:
...."The generated voltage of the piezo-electric system in a guitar is very small. So small that you need a preamp to boost the signal."
...."A piezo system is very small and lightweight compared to electromagnetic pickups. "
...."Hit the strings twice as hard and a magnetic pickup will give a voltage twice as large. With piezo systems it works exponentially: twice as hard means four times as loud. Twice as soft means four times as weak!"
Quindi, oltre al gain variabile, non sarebbe neanche male pensare ad utilizzare un compressore dedicato al piezo. Ma questo non è necessario farlo "on board". Quindi pensiamo solo ai buffer per ora.
Lo schema che posto è semplicemente rivisto e tagliato di qualche componente, ma dovrebbe andare bene allo scopo:
Posso chiedere ai più esperti di me qualche opinione / consiglio in merito allo schema prima che parto con la realizzazione delle pcb?
...Ovviamente ( anche se non è rappresentato su schema ) c'è sempre la piccola pcb dedicata al voltaggio ( + e - 9V da una singola batteria) fatta separatamente sempre allo scopo di sfruttare meglio le dimensioni disponibili del vano.
Re: Buffer onboard per Piezo e Magnetici
Io proverei a fare tutto a transistor discreti, visto che quello è il primo transistor della catena opterei per un JFET low noise tipo il BF245A o ancora meglio un 2SK170 comprato da fonti attendibili.
Visto che ti serve un guadagno di 4.5 un BF245A ce la fa tranquillamente.
Come buffer userei quello classico bootstrap che trovi qui sotto (l'ho strappato da un altro schema): Come stadio di guadagno il classico source comune con uscita sul drain.
Visto che ti serve un guadagno di 4.5 un BF245A ce la fa tranquillamente.
Come buffer userei quello classico bootstrap che trovi qui sotto (l'ho strappato da un altro schema): Come stadio di guadagno il classico source comune con uscita sul drain.
