Preamp onboard per ponte graphtech ghost
Preamp onboard per ponte graphtech ghost
Ciao a tutti
qualche giorno fa ho postato un paio di domande sul post di Dom, per quanto riguarda il suo progetto di preamp interno per pk magnetici e piezo.
Ho deciso di aprire un post apposito, per non rompere... il tema, visto e considerato che il mio progetto è esclusivamente piezo.
Qualche cenno sul progetto:
Passo a passo mi sto costruendo una simil(clone è na parola grossa) Paradis Avalon, chitarra resa famosa da Pino Daniele, ma che tra i suoi utilizzatori c'è stato anche Al Di Meola.
Lo strumento sarà con corde in nylon, quindi non avendo cassa armonica, l'unica opzione è il piezo.
Come piezo ho scelto il graphtech ghost(non ancora in mio possesso), a sellette individuali. La Paradis usa le sue sellette, ma vi evito di commentarvi il costo. Ho ascoltato le graphtech su altri strumenti solid body sempre con corde in nylon e devo dire che il suono non è poi tanto lontano dalla Paradis.
Ovviamente le sei sellette piezo devono pur andare da qualche parte, e non avendo voglia di comprare il sistema della graphtech, bello e pronto, ho pensato di farmene uno.
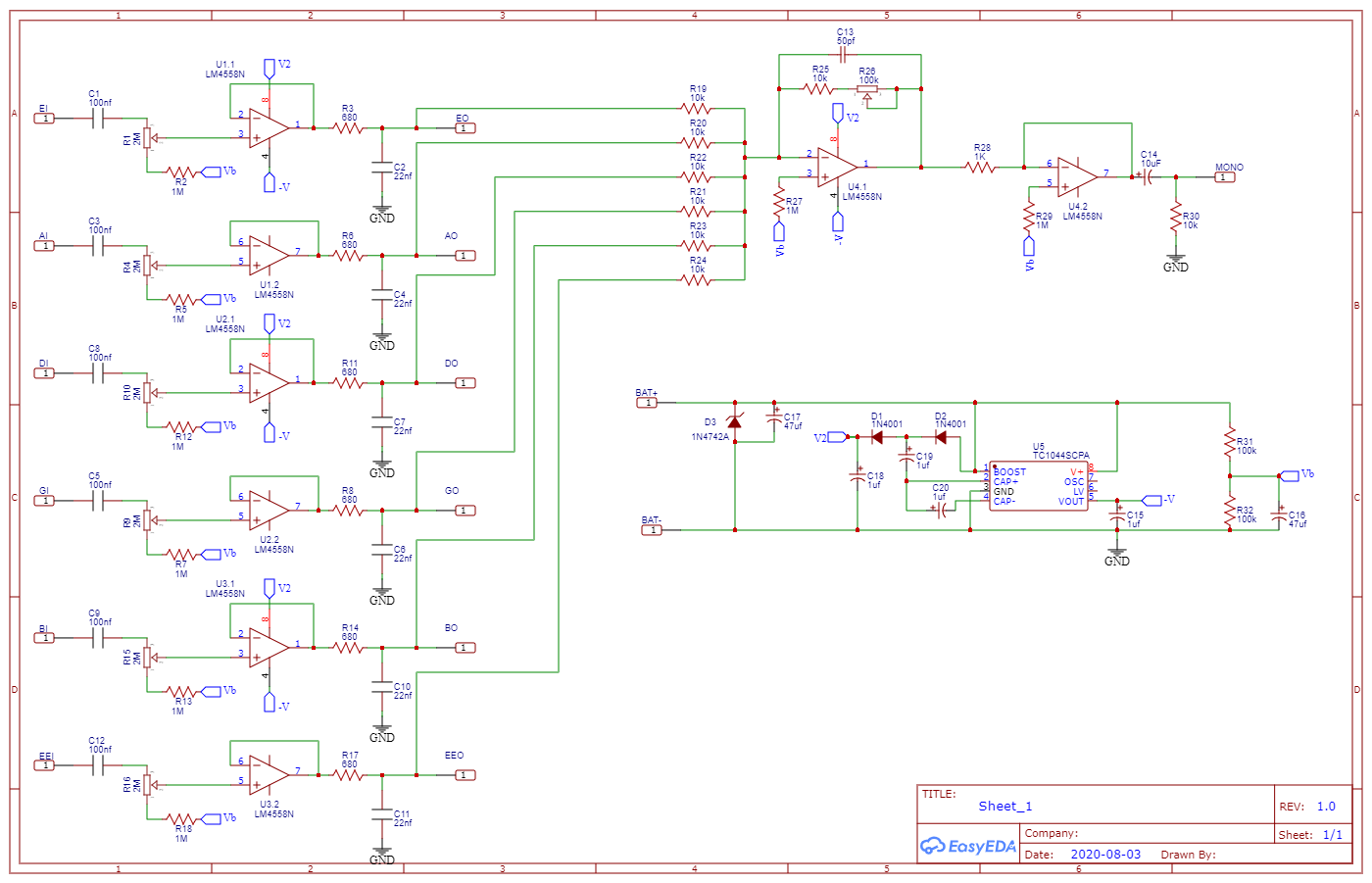
Ho fatto una bozza di schema, che allego.
Niente di nuovo, semplicemente ogni uscita dei piezo avrà il suo buffer individuale con relativo trimmer per bilanciare il volume delle singole corde.
L'uscita dei buffer andrà in un mixer sempre ad operazionale che sommerà i sei segnali(ho inserito un trimmer anche qui per vedere se e quanta amplificazione avrò bisogno) e me ne restituirà uno solo che nel mio caso ho inviato al secondo operazionale interno a quello del sommatore configurato come buffer per non lasciarlo inutilizzato.
Inoltre ho predisposto dei pin da dove prelevare le singole uscite dopo i buffer per inviare ad un processore esterno(a pedaliera) in modo da gestire le prime tre corde(Mi LA RE) con un octaver(proprio come la Paradis) e le ultime corde (SOL SI mi) senza effetti.
Il tutto verrà alimentato da un charge pump(copiato dal klon) dove in input vedrà 9 volts e fornirà una alimentazione di 24.8v(V2 circa +16.2v e una V- di circa -8.6v).
Luix nel post di Dom ha consigliato di usare il charge pump, però forse io ho esagerato...
I miei dubbi sono (tenendo presente di immettere il meno possibile di rumore nel circuito):
L'alimentazione è esagerata?
L'ultimo opamp prima dell'uscita è inutile e magari mi immette un po di rumore nel segnale?
Secondo voi le uscite dopo i buffer iniziali/individuali ce la fanno a mandare il segnale senza degradazione dello stesso per 6/7 metri(io credo di si, perchè i buffer si usano anche per trasmettere un segnale su cavi lunghi...)?
Come lo vedete voi questo circuito?
Piccola nota: come op amp nel circuito sono riportati degli LM4558, però userò altri.
Qualsiasi idea e/o dritta è ben accetta
Un saluto
Mikestorm
qualche giorno fa ho postato un paio di domande sul post di Dom, per quanto riguarda il suo progetto di preamp interno per pk magnetici e piezo.
Ho deciso di aprire un post apposito, per non rompere... il tema, visto e considerato che il mio progetto è esclusivamente piezo.
Qualche cenno sul progetto:
Passo a passo mi sto costruendo una simil(clone è na parola grossa) Paradis Avalon, chitarra resa famosa da Pino Daniele, ma che tra i suoi utilizzatori c'è stato anche Al Di Meola.
Lo strumento sarà con corde in nylon, quindi non avendo cassa armonica, l'unica opzione è il piezo.
Come piezo ho scelto il graphtech ghost(non ancora in mio possesso), a sellette individuali. La Paradis usa le sue sellette, ma vi evito di commentarvi il costo. Ho ascoltato le graphtech su altri strumenti solid body sempre con corde in nylon e devo dire che il suono non è poi tanto lontano dalla Paradis.
Ovviamente le sei sellette piezo devono pur andare da qualche parte, e non avendo voglia di comprare il sistema della graphtech, bello e pronto, ho pensato di farmene uno.
Ho fatto una bozza di schema, che allego.
Niente di nuovo, semplicemente ogni uscita dei piezo avrà il suo buffer individuale con relativo trimmer per bilanciare il volume delle singole corde.
L'uscita dei buffer andrà in un mixer sempre ad operazionale che sommerà i sei segnali(ho inserito un trimmer anche qui per vedere se e quanta amplificazione avrò bisogno) e me ne restituirà uno solo che nel mio caso ho inviato al secondo operazionale interno a quello del sommatore configurato come buffer per non lasciarlo inutilizzato.
Inoltre ho predisposto dei pin da dove prelevare le singole uscite dopo i buffer per inviare ad un processore esterno(a pedaliera) in modo da gestire le prime tre corde(Mi LA RE) con un octaver(proprio come la Paradis) e le ultime corde (SOL SI mi) senza effetti.
Il tutto verrà alimentato da un charge pump(copiato dal klon) dove in input vedrà 9 volts e fornirà una alimentazione di 24.8v(V2 circa +16.2v e una V- di circa -8.6v).
Luix nel post di Dom ha consigliato di usare il charge pump, però forse io ho esagerato...
I miei dubbi sono (tenendo presente di immettere il meno possibile di rumore nel circuito):
L'alimentazione è esagerata?
L'ultimo opamp prima dell'uscita è inutile e magari mi immette un po di rumore nel segnale?
Secondo voi le uscite dopo i buffer iniziali/individuali ce la fanno a mandare il segnale senza degradazione dello stesso per 6/7 metri(io credo di si, perchè i buffer si usano anche per trasmettere un segnale su cavi lunghi...)?
Come lo vedete voi questo circuito?
Piccola nota: come op amp nel circuito sono riportati degli LM4558, però userò altri.
Qualsiasi idea e/o dritta è ben accetta
Un saluto
Mikestorm
Re: Preamp onboard per ponte graphtech ghost
Allora, innanzitutto buongiorno
Il klon centaur usa dei condensatori da 1uF sulla charge pump che lasciano parecchio ripple, se proprio vuoi usare la CP usa dei condensatori al tantalio da 10uF, si trovano di dimensioni adeguate fino a 35V.
Quanta tensione tirano fuori le sellette? in base a questo puoi decidere se ti serve di aumentare la tensione o meno, io propenderei per usare due batterie oppure una di quelle batterie da 12V magari ricaricabili, considera che gli operazionali rail to rail di solito reggono una tensione singola da 9 o 12V.
Mi sembra che nel sito non ci sia neanche una specifica tecnica, lo trovo incredibile!!!
Nello schema che hai postato io farei il controllo di volume della selletta dopo il buffer in quanto mi consentirebbe di usare un trimmer da 10k con conseguente riduzione del rumore, il rumore termico di un resistore è proporzionale alla resistenza quindi maggiore resistenza = maggiore rumore termico.
Il buffer in uscita lo metterei solo se ti avanza un operazionale e non vuoi sprecarlo, considera che gli opamp hanno già una resistenza di uscita molto bassa, nell'ordine dei 100 milli ohm che sono più che sufficienti per pilotare senza perdite decine di metri di cavi.
Ultima considerazione, secondo me si dovrà fare il tutto in SMD per risultare meno ingombrante possibile, sembrerà difficile ma se non si arriva a componenti con dimensioni infinitesimali è fattibile saldarli con una normale punta a spillo da saldatore.
Il klon centaur usa dei condensatori da 1uF sulla charge pump che lasciano parecchio ripple, se proprio vuoi usare la CP usa dei condensatori al tantalio da 10uF, si trovano di dimensioni adeguate fino a 35V.
Quanta tensione tirano fuori le sellette? in base a questo puoi decidere se ti serve di aumentare la tensione o meno, io propenderei per usare due batterie oppure una di quelle batterie da 12V magari ricaricabili, considera che gli operazionali rail to rail di solito reggono una tensione singola da 9 o 12V.
Mi sembra che nel sito non ci sia neanche una specifica tecnica, lo trovo incredibile!!!
Nello schema che hai postato io farei il controllo di volume della selletta dopo il buffer in quanto mi consentirebbe di usare un trimmer da 10k con conseguente riduzione del rumore, il rumore termico di un resistore è proporzionale alla resistenza quindi maggiore resistenza = maggiore rumore termico.
Il buffer in uscita lo metterei solo se ti avanza un operazionale e non vuoi sprecarlo, considera che gli opamp hanno già una resistenza di uscita molto bassa, nell'ordine dei 100 milli ohm che sono più che sufficienti per pilotare senza perdite decine di metri di cavi.
Ultima considerazione, secondo me si dovrà fare il tutto in SMD per risultare meno ingombrante possibile, sembrerà difficile ma se non si arriva a componenti con dimensioni infinitesimali è fattibile saldarli con una normale punta a spillo da saldatore.
- Kagliostro
- Amministratore

- Messaggi: 9961
- Iscritto il: 03/12/2007, 0:16
- Località: Prov. di Treviso
Re: Preamp onboard per ponte graphtech ghost
Io non mi ci cimenterei
Però Luix ha ragione, si può fare
https://www.youtube.com/watch?v=VWp6tJA1Jsc
K
Però Luix ha ragione, si può fare
https://www.youtube.com/watch?v=VWp6tJA1Jsc
K
Re: Preamp onboard per ponte graphtech ghost
Un saluto a tutti
Grazie Luix e Kagliostro per aver risposto... mi sembra essere tornato indietro al 2006/7, ci manca solo Antonello(EL84) consigliando di fare il preamp monocanale...
@Kagliostro grazie per il link, Tartaglia è uno che seguo da un paio di anni per cose faidate, arduino etc etc...
Tornando al preamp...
all'smd ci avevo pensato, infatti ho cercato tra i vari packages e quello più adatto (dimensioni più grandi) per me è il formato 0805.
Ho dimistichezza con i componenti smd, quindi tutto sommato io andrei in quella direzione, anche perchè il circuito risulterebbe meno rumoroso di suo.
Vado per punti, sperando di non dimenticare nulla, così cerco di rispondere anche a @Luix
Avevo pensato all'utilizzo del charge pump semplicemente per avere uno swing di tensione piu ampio. Purtroppo non avendo ancora in mano le sellette piezo, non posso misurare la tenzione di uscita. Ho provato a cercare qualche info a riguardo, ma niente.
Un altro punto a favore del charge pump è che, tempo fa lessi una dichiarazione di Grobb, colui che ha sviluppato la parte elettronica della Paradis, e lui affermava che la chiave per l'ottimo funzionamento del sistema della chitarra è la phantom.
La phantom è a 48v e credo anche ci sia una versione a 24v, però non ci metto la mano sul fuoco.
Quindi da lì ho preso lo spunto (ed anche quanto risposto da Luix nel post di Dom) di usare la charge pump.
La modifica che mi riporti tu Luix, ci sta(cambio dei condensatori), e di sicuro cambiare da 1uf a 10uf non è affatto un problema.
Ma la cosa che ci sta di piu, è quella cosa di poter bypassare la charge pump con qualche ponticello.
Questa ultima tua soluzione sarebbe ottimale perchè, mi farebbe comodo avere l'opzione di alimentare il circuito con batteria interna(o anche 2 da 9v) o utilizzare l'alimentazione esterna dalla pedaliera(quella con octaver sulle corde basse).
sulla questione del charge pump ho un dubbio:
Uso il charge pump alimentato da una 9v ricaricabile per ottenere diciamo i 17, 24 o quelli che saranno i volts, ovviamente scegliendo bene gli operazionali, o chi se ne frega del charge pump, uso 2 pile da 9v per ottenere 18v internamente, e poi quando mi collego alla pedaliera mi prenderò da lì i 18v bypassando le due batterie onboard?
Chiedo a voi consiglio
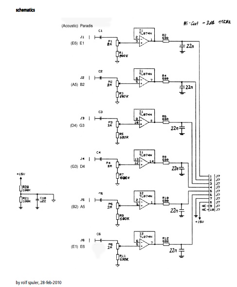
Per la questione del trimmer per il controllo del volume delle singole sellette, io ho scopiazzato paro paro, quello che rese noto Spuler(costruttore della Paradis) allego immagini sia del circuito dei buffer, sia dell'immagine del board dove si vede che loro, almeno per i primi anni usavano i tl074.
Per il trimmer messo in quella posizione, non è che serve ad attenuare un segnale di picco abbastanza alto da mandare in saturazione il tl074?
C'è da considerare che i piezo che loro usavano a fine anni 80/inizi anni 90 sono diversi(credo) a quelli che commercializza la graphtech, diciamo che quest'ultimi dovrebbero essere un pelo più ricercati e magari anche se pur essendo dei piezo, un po tecnicamente avanzati.
Per la questione del buffer finale, usando operazionali doppi, ne avevo uno in più, però se è ridondante, posso scegliere un operazionale singolo per il sommatore.
Spulciando tra l'excel sul post di Dom, forse ho trovato l'operazionale che fa al caso mio: OPA1662 che ne dite?
Ditemi se mi sto complessando oltre del dovuto...
ps. io sto al pc tra il tardo pomeriggio e la sera, che considerando le sei ore di differenza, da voi è notte fonda. Non vi preoccupate se vedete delle mie risposte alle 3 o 4 del mattino ora italiana
Grazie Luix e Kagliostro per aver risposto... mi sembra essere tornato indietro al 2006/7, ci manca solo Antonello(EL84) consigliando di fare il preamp monocanale...
@Kagliostro grazie per il link, Tartaglia è uno che seguo da un paio di anni per cose faidate, arduino etc etc...
Tornando al preamp...
all'smd ci avevo pensato, infatti ho cercato tra i vari packages e quello più adatto (dimensioni più grandi) per me è il formato 0805.
Ho dimistichezza con i componenti smd, quindi tutto sommato io andrei in quella direzione, anche perchè il circuito risulterebbe meno rumoroso di suo.
Vado per punti, sperando di non dimenticare nulla, così cerco di rispondere anche a @Luix
Avevo pensato all'utilizzo del charge pump semplicemente per avere uno swing di tensione piu ampio. Purtroppo non avendo ancora in mano le sellette piezo, non posso misurare la tenzione di uscita. Ho provato a cercare qualche info a riguardo, ma niente.
Un altro punto a favore del charge pump è che, tempo fa lessi una dichiarazione di Grobb, colui che ha sviluppato la parte elettronica della Paradis, e lui affermava che la chiave per l'ottimo funzionamento del sistema della chitarra è la phantom.
La phantom è a 48v e credo anche ci sia una versione a 24v, però non ci metto la mano sul fuoco.
Quindi da lì ho preso lo spunto (ed anche quanto risposto da Luix nel post di Dom) di usare la charge pump.
La modifica che mi riporti tu Luix, ci sta(cambio dei condensatori), e di sicuro cambiare da 1uf a 10uf non è affatto un problema.
Ma la cosa che ci sta di piu, è quella cosa di poter bypassare la charge pump con qualche ponticello.
Questa ultima tua soluzione sarebbe ottimale perchè, mi farebbe comodo avere l'opzione di alimentare il circuito con batteria interna(o anche 2 da 9v) o utilizzare l'alimentazione esterna dalla pedaliera(quella con octaver sulle corde basse).
sulla questione del charge pump ho un dubbio:
Uso il charge pump alimentato da una 9v ricaricabile per ottenere diciamo i 17, 24 o quelli che saranno i volts, ovviamente scegliendo bene gli operazionali, o chi se ne frega del charge pump, uso 2 pile da 9v per ottenere 18v internamente, e poi quando mi collego alla pedaliera mi prenderò da lì i 18v bypassando le due batterie onboard?
Chiedo a voi consiglio
Per la questione del trimmer per il controllo del volume delle singole sellette, io ho scopiazzato paro paro, quello che rese noto Spuler(costruttore della Paradis) allego immagini sia del circuito dei buffer, sia dell'immagine del board dove si vede che loro, almeno per i primi anni usavano i tl074.
Per il trimmer messo in quella posizione, non è che serve ad attenuare un segnale di picco abbastanza alto da mandare in saturazione il tl074?
C'è da considerare che i piezo che loro usavano a fine anni 80/inizi anni 90 sono diversi(credo) a quelli che commercializza la graphtech, diciamo che quest'ultimi dovrebbero essere un pelo più ricercati e magari anche se pur essendo dei piezo, un po tecnicamente avanzati.
Per la questione del buffer finale, usando operazionali doppi, ne avevo uno in più, però se è ridondante, posso scegliere un operazionale singolo per il sommatore.
Spulciando tra l'excel sul post di Dom, forse ho trovato l'operazionale che fa al caso mio: OPA1662 che ne dite?
Ditemi se mi sto complessando oltre del dovuto...
ps. io sto al pc tra il tardo pomeriggio e la sera, che considerando le sei ore di differenza, da voi è notte fonda. Non vi preoccupate se vedete delle mie risposte alle 3 o 4 del mattino ora italiana
Re: Preamp onboard per ponte graphtech ghost
Eh magari! Chissà come sta Antonello, non l'ho più sentito e non saprei neanche come rintracciarlo
I piezo hanno una impedenza di uscita molto alta e possono essere modellizzati come un condensatore in serie ad un generatore di tensione, per cui se li carichi con una resistenza bassa perdi basse frequenze (che già sono poche), puoi però aggiungere un condensatore per tagliare un po le alte frequenze, sempre nel caso che tu voglia farlo.
Credo che abbia senso fare un prototipo non SMD penzoloni dalla chitarra su cui smanetti, magari con dei connettori rapidi in modo da poterlo sganciare al volo e poi quando hai la soluzione definitiva che ti piace lo porti su SMD, rimpicciolisci tutto e lo infili nella chitarra.
Purtroppo è un tipo di pickup abbastanza recente e chi ha la conoscenza se la tiene stretta.
Io propendo sempre per la pila però se riesci a infilare una charge pump in un pedale e mandare l'alimentazione alla chitarra sarebbe una buona soluzione, nel pedale hai più spazio quindi potresti inserire delle induttanze di quelle a nucleo chiuso (altrimenti funzionano pure loro da pickup) ed anche dei regolatori tipo 7812/7912.
Ma magari queste sono solo pippe mentali, infila una CP nella chitarra, filtra il segnale a 10kHz con un passa basso a quattro poli e probabilmente il rumore non è udibile, non lo so, devi sperimentare!
L'opamp che mi hai segnalato sembra ottimo e costa anche poco, 2.3 dollari l'uno!
Sicuramente se devi fare una produzione industriale sceglierai l'opamp con il minor costo possibile, risparmiare anche solo un dollaro su una produzione di un milione di pezzi porta a trattenere nelle casse un milione di dollari che possono essere spesi per altre cose, in ambito artigianale fortunatamente non è così
Che dire, fossi in te inizierei a sperimentare, metti su un circuito anche grande, compra dei connettori molex, fissa bene i cavi delle sellette all'interno della chitarra in modo che attacca/stacca il connetore non produca danni e parti
Re: Preamp onboard per ponte graphtech ghost
Mi hanno risposto quelli della Graph Tech dicendomi che il loro preamp è segreto (anche se io avevo solo chiesto la tensione di uscita) e che posso modellizzare le loro sellette come un condensatore da 200pF l'una.
E' già qualcosa :)
E' già qualcosa :)
Re: Preamp onboard per ponte graphtech ghost
Grazie Luix per le risposte
Sapere che i loro piezo si possono modellizzare come un condensatore da 200pf è già qualcosa, inoltre questo permetterebbe un calcolo delle frequenze del passa basso in modo leggermente più fino.
Sono pienamente d'accordo con te nel realizzare un prototipo non smd, per vedere e calibrare meglio il circuito per poi passare ad una versione definitiva ad smd.
Per quanto riguarda l'alimentazione io procederei così:
Con il circuito di prova io utilizzerei due pile da 9v in serie, poi se tutto va bene, provo a sostituire le due pile con una sola da 9v piu il charge pump(onboard) per vedere o meglio sentire se ci sono problemi eventuali di rumori introdotti dalla charge pump stessa.
Quello che risulterà meglio, sarà poi la soluzione da adottare con il circuito finale ad smd.
Anche se, e lo dico in tutta sincerità, avere due pile da 9 volts onboard non mi complicherebbe piu di tanto le cose, anzi, evito di usare il charge pump... lo spazio non manca visto e considerato che le meccaniche per accordare e relativa elettronica saranno all'interno del corpo della chitarra(allego qualche foto recuperate da internet).
Il problema sull'alimentazione, se così si potrebbe chiamare, quando poi verrà utilizzata la "pedaliera", non ci sarà più, anzi lì potrei anche darmi il lusso di un alimentatore ben filtrato, non avendo problemi di spazio.
Per la questione dell'opamp, nel mio caso al massimo ne comprerei 4/5 dip8 e 4/5 smd, pochi centesimi di dollaro di differenza fanno poco.
Io farei così, a titolo semplificativo, butto giù lo schema del buffer per una sola corda e relativo mixer, le altre corde saranno una ripetizione... calcolando bene le frequenze di taglio, impedenza ecc ecc...
PS. Luix ti ho scritto in pm, anche EL ti stava cercando qualche tempo fa, sicuramente gli farà piacere sentirti...
Sapere che i loro piezo si possono modellizzare come un condensatore da 200pf è già qualcosa, inoltre questo permetterebbe un calcolo delle frequenze del passa basso in modo leggermente più fino.
Sono pienamente d'accordo con te nel realizzare un prototipo non smd, per vedere e calibrare meglio il circuito per poi passare ad una versione definitiva ad smd.
Per quanto riguarda l'alimentazione io procederei così:
Con il circuito di prova io utilizzerei due pile da 9v in serie, poi se tutto va bene, provo a sostituire le due pile con una sola da 9v piu il charge pump(onboard) per vedere o meglio sentire se ci sono problemi eventuali di rumori introdotti dalla charge pump stessa.
Quello che risulterà meglio, sarà poi la soluzione da adottare con il circuito finale ad smd.
Anche se, e lo dico in tutta sincerità, avere due pile da 9 volts onboard non mi complicherebbe piu di tanto le cose, anzi, evito di usare il charge pump... lo spazio non manca visto e considerato che le meccaniche per accordare e relativa elettronica saranno all'interno del corpo della chitarra(allego qualche foto recuperate da internet).
Il problema sull'alimentazione, se così si potrebbe chiamare, quando poi verrà utilizzata la "pedaliera", non ci sarà più, anzi lì potrei anche darmi il lusso di un alimentatore ben filtrato, non avendo problemi di spazio.
Per la questione dell'opamp, nel mio caso al massimo ne comprerei 4/5 dip8 e 4/5 smd, pochi centesimi di dollaro di differenza fanno poco.
Io farei così, a titolo semplificativo, butto giù lo schema del buffer per una sola corda e relativo mixer, le altre corde saranno una ripetizione... calcolando bene le frequenze di taglio, impedenza ecc ecc...
PS. Luix ti ho scritto in pm, anche EL ti stava cercando qualche tempo fa, sicuramente gli farà piacere sentirti...
Re: Preamp onboard per ponte graphtech ghost
Come prova preventiva io farei un circuito con charge pump e un normale opamp tipo TL082, metti su un buffer ed uno stadio con guadagno sei volte superiore a quello che vorresti usare per i pickup, tra ingresso e massa del buffer colleghi un condensatore da 220pF (valore standard) e vedi se tira fuori troppo rumore.
Il guadagno ti dico di metterlo a 6 volte quello che useresti per il pickup perchè tu sommerai sei sellette e quindi avrai la somma dei sei rumori di fondo delle sellette che se sono tutti uguali daranno luogo a sei volte il rumore del singolo.
Con questa prova puoi capire se la CP è utilizzabile o no.
Di solito la CP aggiunge un rumore al di sopra dei 20kHz che si rimodula con il segnale audio e genera fruscio, almeno nei distorsori succede così, se questo soffio diventa troppo presente, amplificando il tutto nella catena pedali-ampli probabilmente sarà insopportabile.
Sto leggendo che i pickup piezo spesso vengono compressi perchè il volume di uscita varia in maniera esponenziale con il tocco, potremmo anche progettare un apposito compressore ma questo è un altro capitolo
Buon ferragosto
Il guadagno ti dico di metterlo a 6 volte quello che useresti per il pickup perchè tu sommerai sei sellette e quindi avrai la somma dei sei rumori di fondo delle sellette che se sono tutti uguali daranno luogo a sei volte il rumore del singolo.
Con questa prova puoi capire se la CP è utilizzabile o no.
Di solito la CP aggiunge un rumore al di sopra dei 20kHz che si rimodula con il segnale audio e genera fruscio, almeno nei distorsori succede così, se questo soffio diventa troppo presente, amplificando il tutto nella catena pedali-ampli probabilmente sarà insopportabile.
Sto leggendo che i pickup piezo spesso vengono compressi perchè il volume di uscita varia in maniera esponenziale con il tocco, potremmo anche progettare un apposito compressore ma questo è un altro capitolo
Buon ferragosto
- Kagliostro
- Amministratore

- Messaggi: 9961
- Iscritto il: 03/12/2007, 0:16
- Località: Prov. di Treviso
Re: Preamp onboard per ponte graphtech ghost
Buon Ferragosto a voi
Franco
Franco
Re: Preamp onboard per ponte graphtech ghost
Luix e Kagliostro buon ferragosto a voi.
Qua ai caraibi e' ferragosto tutto l'anno(parlo del clima) meno oggi che diluvia come se non ci fosse un domani, del resto siamo in periodo degli uragani e tempeste tropicali...
Ieri sera ho disegnato il circuito semplificato, appena sto al pc carico tutto in un post.
Di nuovo buon ferragosto a tutti
Qua ai caraibi e' ferragosto tutto l'anno(parlo del clima) meno oggi che diluvia come se non ci fosse un domani, del resto siamo in periodo degli uragani e tempeste tropicali...
Ieri sera ho disegnato il circuito semplificato, appena sto al pc carico tutto in un post.
Di nuovo buon ferragosto a tutti
Re: Preamp onboard per ponte graphtech ghost
Io soffro il caldo per cui non ti invidio neanche il mar dei caraibi
Comunque fammi sapere come procede la sperimentazione
Comunque fammi sapere come procede la sperimentazione
- Kagliostro
- Amministratore

- Messaggi: 9961
- Iscritto il: 03/12/2007, 0:16
- Località: Prov. di Treviso
Re: Preamp onboard per ponte graphtech ghost
IndemIo soffro il caldo ......
Comunque grazie per i saluti
K
Re: Preamp onboard per ponte graphtech ghost
Allora? Come è andata a finire questa fantastica avventura?
Re: Preamp onboard per ponte graphtech ghost
Aspettando gli operazionali... ho preso tutto da mouser, pero' il pacchetto e' stato fermo due settimane a Miami.
Tra lunedi' e martedi' mi dovrebbero recapitare a casa il benedetto pacchetto...
Nel frattempo sto recuperando tutto il materiale per il body
Tra lunedi' e martedi' mi dovrebbero recapitare a casa il benedetto pacchetto...
Nel frattempo sto recuperando tutto il materiale per il body

