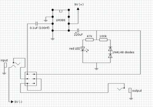
Salve a tutti, sono nuovo... vorrei chiedervi come posso aggiungere i pot del gain e del vol ad un booster/distorsore che ho trovato in internet... e non essendo un esperto ma solo uno che copia....
vi allego il file... a me sembra una specie di ruby (della runoffgrove) senza manopole e a gain fisso, ad ogni modo lascio a voi i giudizi

, nel caso in cui fossecosì vi chiederei gentilmente di indicarmi un distorsore dalla difficoltà minima o qualcosa tipo il D+ della Vostra sezione progetti (in tal caso però non sono in grado fare la pcb.. al limite c'é qualcuno che (naturalmente) a pagamento può realizzarla?
Grazie infinite Riccardo
