Valvole fumanti!
Valvole fumanti!
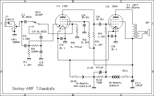
ciao a tutti! avevo un problema con lo smokey amp ( a proposito se avete consigli ho aperto un topic grazie) e gironzolando qua e la ho trovato la versione a valvole! spero vi sia utile!

Re:Valvole fumanti!
che valvole sono?
tu lo hai fatto?
ma va con le pile stilo?


tu lo hai fatto?
ma va con le pile stilo?
[align=center][url=http://garageeffects.altervista.org][img]http://garageeffects.altervista.org/_altervista_ht/pics/banner.png[/img][/url][/align]
Re:Valvole fumanti!
SI,va con pile stilo... io però non l'ho fatto... red_face

