overdrive cercasi
overdrive cercasi
ciao a tutti, dopo essermi fatto un mese di nervoso dietro a dei fuzz al silicio al germanio e con gli ic....... nulla............
m'interessa un dannato overdrive o simile che abbia volume e drive magari qualcosa coi diodi che non abbia un suono troppo scuro........ grazie...... 
- guitarman89
- Diyer Eroe

- Messaggi: 518
- Iscritto il: 02/10/2006, 16:50
- Località: Carpineto Romano
Re:overdrive cercasi
fatti un dod 250 overdrive. In galleria dovrebbe esserci la pcb del distortion plus che è uguale a quella del dod. Poi sul web cercati le differenze in valori e vai alla grande. Io l'ho costruito anche se poi l'ho dovuto cannibalizzare per un fuzz...motivi di scatole scarseggianti!
ki ha il coraggio d vivere è il padrone del mondo
Re:overdrive cercasi
Io, invece, ti consiglierei un Rat.
E se vuoi più volume di uscita il Turbo Rat.
E' molto versatile, fa sia da distorsore che da overdrive, ha un circuito estremamente simile al Dist plus (aggiunge il controllo di tono ed il buffer di uscita) ed ha maggiore sustain (sempre riferito al D+).
Io il mio D+ l'ho convertito a Dod overdrive, ma il problema del sustain resta e suona scuretto, se sei l'unico chitarrista nel gruppo ti senti, se ce n'è un altro cominciano i problemi, a meno di avere un ampli con un controllo Presence molto efficiente ed una chitarra molto brillante.
E se vuoi più volume di uscita il Turbo Rat.
E' molto versatile, fa sia da distorsore che da overdrive, ha un circuito estremamente simile al Dist plus (aggiunge il controllo di tono ed il buffer di uscita) ed ha maggiore sustain (sempre riferito al D+).
Io il mio D+ l'ho convertito a Dod overdrive, ma il problema del sustain resta e suona scuretto, se sei l'unico chitarrista nel gruppo ti senti, se ce n'è un altro cominciano i problemi, a meno di avere un ampli con un controllo Presence molto efficiente ed una chitarra molto brillante.
L\'uso del tasto \"CERCA\" non provoca impotenza!
Alex
Alex
Re:overdrive cercasi
e se fosse un od-1? quello della galleria per intenderci.....
Re:overdrive cercasi
Non ti piace il ratto sudicio? 
Perchè non un Ts808?
Oppure il Marshall Bluesbreaker (altamente consigliato), oppure ancora il Bluemagic (altro overdrive da eiaculazione precoce).
A me gli effetti Boss non piacciono, forse apprezzo solo il Metal Zone ed alcuni vecchissimi pedali ormai fuori produzione.
L'antesignano del Line Selector, ad esempio, è fatto a meraviglia: PSMW5 mi sembra si chiami, è rosso e stabilizza la 9V e fa solo i rami A e B mutuamente esclusivi, non fa A+B.
Ruba così poco suono che lo confondi con un true bypass, solo che è a fet.
Facci sapere cosa scegli

Perchè non un Ts808?
Oppure il Marshall Bluesbreaker (altamente consigliato), oppure ancora il Bluemagic (altro overdrive da eiaculazione precoce).
A me gli effetti Boss non piacciono, forse apprezzo solo il Metal Zone ed alcuni vecchissimi pedali ormai fuori produzione.
L'antesignano del Line Selector, ad esempio, è fatto a meraviglia: PSMW5 mi sembra si chiami, è rosso e stabilizza la 9V e fa solo i rami A e B mutuamente esclusivi, non fa A+B.
Ruba così poco suono che lo confondi con un true bypass, solo che è a fet.
Facci sapere cosa scegli
L\'uso del tasto \"CERCA\" non provoca impotenza!
Alex
Alex
Re:overdrive cercasi
non l'avevo mai visto il rat con il nome ratto sudicio!melo devo segnare!!!!!!!!!!!!!!!!
ti spiego le mie necessita: 2 manopole un po di volume per i soli e un po di distorsione utilizzabile per le ritmiche meno spinte.....
ti spiego le mie necessita: 2 manopole un po di volume per i soli e un po di distorsione utilizzabile per le ritmiche meno spinte.....
Re:overdrive cercasi
Per avere un pedale senza controllo toni basta bypassare il tone stack con un cavetto.
Io propongo il Ts808.
Io propongo il Ts808.
L\'uso del tasto \"CERCA\" non provoca impotenza!
Alex
Alex
Re:overdrive cercasi
RED FUZZ
che a dispetto del nome è un ottimo distorsore, se poi ci metti una coppia di led al posto dei diodi di clipping suona un pò più da overdrive. 
Quando riesci a scrutare bene in una direzione vedi ovunque. Attraverso la comprensione di una cosa puoi intuirne diecimila
Re:overdrive cercasi
ne ho guardati, scaricati e cercati una decina....... risultato? modifichero un blue clipper........ per avere meno distorsione...... in sostanza 1 diodo in meno oppure un led.... si verda.....
rimanere sintonizzati!
rimanere sintonizzati!
Re:overdrive cercasi
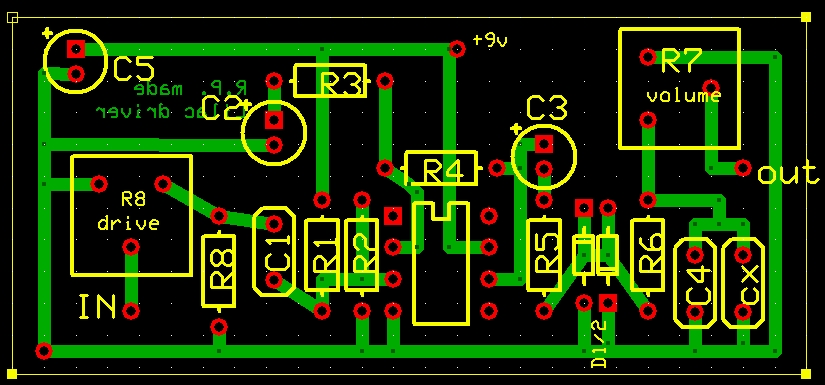
eccosi qua
fatto, finito ma non ancora testato per questioni di tempo e pezzi
alllego tutto il necessario: è un classico blue clipper con controllo di drive prima della sezione di amplificazione uno dei diodi puo essere sostituito con un cavallotto per aver meno distorsione, il condensatore di out puo essere regolato a proprio piacimento mettendo in parallelo (c4 e cx) i valori da lui desiderati..............
spero di non aver fatto errrori data l'ora se qualcuno lo testa prima di me melo faccia sapere cosi provvedo........
(il nome è dettato dal fatto che avevo 2 manopole lilla che mi avanzavano e poi fa comunque parte della serie dei colori di dan armstrong no?
)
alllego tutto il necessario: è un classico blue clipper con controllo di drive prima della sezione di amplificazione uno dei diodi puo essere sostituito con un cavallotto per aver meno distorsione, il condensatore di out puo essere regolato a proprio piacimento mettendo in parallelo (c4 e cx) i valori da lui desiderati..............
spero di non aver fatto errrori data l'ora se qualcuno lo testa prima di me melo faccia sapere cosi provvedo........
(il nome è dettato dal fatto che avevo 2 manopole lilla che mi avanzavano e poi fa comunque parte della serie dei colori di dan armstrong no?
- Allegati
-
- lilac driver pcb.pdf
- (8.72 KiB) Scaricato 220 volte
Ultima modifica di Richard il 08/03/2009, 3:58, modificato 1 volta in totale.
Re:overdrive cercasi
Il Blue Clipper ha la stessa pcb del D+ e del Dod 250, per quale motivo sei andato a cercarti una pcb peggiore di quelle di tonepad e ggg?
Immagino il caos di fili nello chassis, con gli altri layout avevi tutti i fori per i fili su un solo lato e veniva tutto più ordinato.
Comunque a prima vista sembra funzionante.
Immagino il caos di fili nello chassis, con gli altri layout avevi tutti i fori per i fili su un solo lato e veniva tutto più ordinato.
Comunque a prima vista sembra funzionante.
L\'uso del tasto \"CERCA\" non provoca impotenza!
Alex
Alex
Re:overdrive cercasi
Lo so che vado contro corrente ma..... un bel BD2 da modificare???
Lo acquisti a due soldi, lo rendi true bypass e poi lo modifichi per aumentare un po il gain e qualche altra stupidaggine per il tono...
Oppure se sei volenteroso ti rifai la pcb, tanto sono due componenti.....
Lo acquisti a due soldi, lo rendi true bypass e poi lo modifichi per aumentare un po il gain e qualche altra stupidaggine per il tono...
Oppure se sei volenteroso ti rifai la pcb, tanto sono due componenti.....
MEMENTO trimmer Humdinger :lol1:
Re:overdrive cercasi
Per Alex:
si lo so pero (tra l'altro) il motivo per cui ho montato l'altro trimmer cosi è che il montaggio della pcb è verticale rispetto allo chassis quindi la pcb rimane ruotata di 90° presentando cosi i pot uno sopra l'altro l'ho fatta cosi per montarla nella pedaliera descritta nel topic "pedaliera definitiva"
si lo so pero (tra l'altro) il motivo per cui ho montato l'altro trimmer cosi è che il montaggio della pcb è verticale rispetto allo chassis quindi la pcb rimane ruotata di 90° presentando cosi i pot uno sopra l'altro l'ho fatta cosi per montarla nella pedaliera descritta nel topic "pedaliera definitiva"
Re:overdrive cercasi
mi è venuto un dubbio....... per fare una sezione di clipping basta un diodo o ne servono per forza 2? perchè questo circuito è praticamente uguale all'originale.... voi siete sicuramente piu preparati di me... come posso ottenere una distorsione inferiore? io pensavo di usare solo il primo diodo da sinistra (vedi layuout pcb) non fucilatemi se ho detto una stupidaggine.....


Re:overdrive cercasi
Per ottenere meno distorsione devi mettere 2 diodi in serie per ogni ramo, oppure un diodo con una tensione di soglia maggiore come i led.
Oppure (e questa è la soluzione che ti consiglio) mettere in serie al diodo una resistenza, che addolcisce l'entrata in conduzione del diodo).
Esiste un altro ottimo modo per clippare con gusto, i jfet canale N.
Se non ricordo male bisognava unire Gate e Source e metterlo al posto del diodo.
Oppure (e questa è la soluzione che ti consiglio) mettere in serie al diodo una resistenza, che addolcisce l'entrata in conduzione del diodo).
Esiste un altro ottimo modo per clippare con gusto, i jfet canale N.
Se non ricordo male bisognava unire Gate e Source e metterlo al posto del diodo.
L\'uso del tasto \"CERCA\" non provoca impotenza!
Alex
Alex

