Sostieni il forum con una donazione! Il tuo contributo ci aiuterà a rimanere online!
Immagine

Controllare un VCF

Discussioni di carattere generale sugli effetti analogici e non..
Rispondi
robizz
Diyer Eroe
Diyer Eroe
Messaggi: 582
Iscritto il: 24/03/2008, 10:41
Contatta:

Controllare un VCF

Messaggio da robizz » 12/09/2009, 11:13

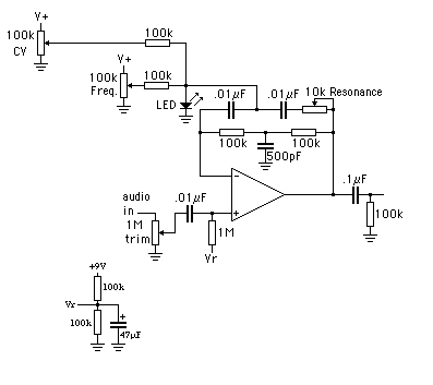
Girando sul fantastico circuit snippets ho trovato questo circuito ma mi sono venuti anche dei dubbi:

Immagine

cosa devo collegare al punto indicato con CV in?

mi verrebbe da dire un VCO però non so quale potrebbe essere adatto a questo circuito, oppure mi sbaglio?

qualcuno che ha esperienza in merito sa dirmi qualcosa?
[align=center][url=http://garageeffects.altervista.org][img]http://garageeffects.altervista.org/_altervista_ht/pics/banner.png[/img][/url][/align]

Avatar utente
fr3d
Diyer Eroe
Diyer Eroe
Messaggi: 582
Iscritto il: 05/12/2006, 22:49

Re:Controllare un VCF

Messaggio da fr3d » 12/09/2009, 12:35

Il CV dovrebbe essere un Control Voltage che gestisce l'apertura del filtro. Può essere anche solo un partitore come il pot freq in figura o proprio un segnale di controllo prodotto da un qualunque altro aggeggio (suppongo che questo o questo possano fare al caso tu se ti interessa un envelope follower. Qui ce ne sono altri)  :rockon:
[align=center][url=http://www.diyitalia.eu/forum/index.php?action=search][img]http://www.diyitalia.eu/forum/Themes/igoh114/images/italian/search.gif[/img][/url]  [img]http://img523.imageshack.us/img523/1523/senzatitolo1hj2.gif[/img][/align]

robizz
Diyer Eroe
Diyer Eroe
Messaggi: 582
Iscritto il: 24/03/2008, 10:41
Contatta:

Re:Controllare un VCF

Messaggio da robizz » 12/09/2009, 15:45

quindi per provare solo questa parte di circuito potrei mettere in CV in un pot da 100K con un terminale a 9v?

ho capito bene?

dimenticavo: grazie fr3d  :face_green:
[align=center][url=http://garageeffects.altervista.org][img]http://garageeffects.altervista.org/_altervista_ht/pics/banner.png[/img][/url][/align]

Avatar utente
fr3d
Diyer Eroe
Diyer Eroe
Messaggi: 582
Iscritto il: 05/12/2006, 22:49

Re:Controllare un VCF

Messaggio da fr3d » 12/09/2009, 15:53

Si. anzi, c'è già  :arf2:
[align=center][url=http://www.diyitalia.eu/forum/index.php?action=search][img]http://www.diyitalia.eu/forum/Themes/igoh114/images/italian/search.gif[/img][/url]  [img]http://img523.imageshack.us/img523/1523/senzatitolo1hj2.gif[/img][/align]

robizz
Diyer Eroe
Diyer Eroe
Messaggi: 582
Iscritto il: 24/03/2008, 10:41
Contatta:

Re:Controllare un VCF

Messaggio da robizz » 12/09/2009, 16:35

per tagliare la testa al toro:  :face_green:

così va bene?  :arf2:
Allegati
cv.GIF
[align=center][url=http://garageeffects.altervista.org][img]http://garageeffects.altervista.org/_altervista_ht/pics/banner.png[/img][/url][/align]

Avatar utente
fr3d
Diyer Eroe
Diyer Eroe
Messaggi: 582
Iscritto il: 05/12/2006, 22:49

Re:Controllare un VCF

Messaggio da fr3d » 13/09/2009, 12:02

usa direttamente il freq che c'è già e ignora il CV, no?  :numb1:
[align=center][url=http://www.diyitalia.eu/forum/index.php?action=search][img]http://www.diyitalia.eu/forum/Themes/igoh114/images/italian/search.gif[/img][/url]  [img]http://img523.imageshack.us/img523/1523/senzatitolo1hj2.gif[/img][/align]

robizz
Diyer Eroe
Diyer Eroe
Messaggi: 582
Iscritto il: 24/03/2008, 10:41
Contatta:

Re:Controllare un VCF

Messaggio da robizz » 13/09/2009, 12:32

aaaaaaaaaaaaaaaaaa

che scemo  :face_green:

adesso ho capito!

quindi taglio via  quello e la resistenza da 100K

THANKZ!
[align=center][url=http://garageeffects.altervista.org][img]http://garageeffects.altervista.org/_altervista_ht/pics/banner.png[/img][/url][/align]

Rispondi