Sostieni il forum con una donazione! Il tuo contributo ci aiuterà a rimanere online!
Immagine

dallas rangemaster

Discussioni di carattere generale sugli effetti analogici e non..
Rispondi
Avatar utente
Intripped
Diyer Eroe
Diyer Eroe
Messaggi: 513
Iscritto il: 06/12/2008, 9:38

dallas rangemaster

Messaggio da Intripped » 13/04/2010, 16:52

buongiorno a tutti!
dunque, vorrei tentare anch'io di costruire (e far suonare come dovrebbe) questo treble booster

visto che amo complicarmi l'esistenza stavo pensando ad una versione negative ground...

dopo qualche ragionamento sono arrivato alla conclusione che... mi sfugge probabilmente qualcosa.

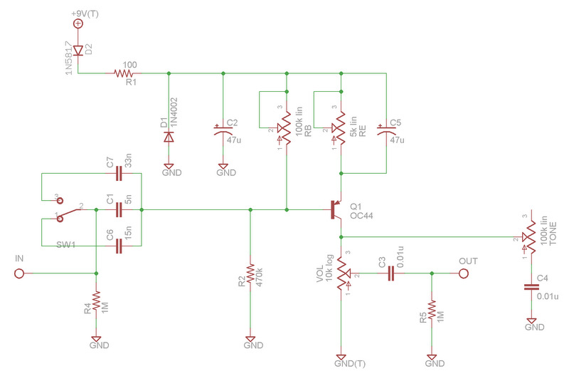
allego lo schema originale e un'altra versione che ho fatto io. l'unica differenza è che la massa dei jack nello schema originale è collegata al + dell'alimentazione, e nel mio è collegata come al solito al -.

evidentemente c'è qualcosa di sbagliato, altrimenti lo avrebbero costruito subito così... dov'è l'errore?


PS: allego anche la traduzione che ho fatto dell'articolo su geofex.com
Allegati
Austin Treble Blaster.pdf
(182.45 KiB) Scaricato 1018 volte
dallas rangemaster mod.png
dallas rangemaster original.png
Ultima modifica di Intripped il 13/04/2010, 16:54, modificato 1 volta in totale.

Avatar utente
luix
Amministratore
Amministratore
Messaggi: 3422
Iscritto il: 06/05/2006, 14:26

Re:dallas rangemaster

Messaggio da luix » 13/04/2010, 20:30

Come ti ho detto anche in privato, al transistor non gli importa nulla se il tuo segnale di ingresso è riferito a massa o a V+, lui lo amplifica e basta, l'importante è che è polarizzato bene.

Ho fatto almeno un cinque sei booste con questo sistema e non ho avuto problemi...
MEMENTO trimmer Humdinger :lol1:

Avatar utente
Intripped
Diyer Eroe
Diyer Eroe
Messaggi: 513
Iscritto il: 06/12/2008, 9:38

Re:dallas rangemaster

Messaggio da Intripped » 13/04/2010, 21:29

Luix ti ringrazio qui per la risposta che mi hai dato in privato,
ma lo stesso ho ancora dei dubbi..
quindi mi dici che i due circuiti che ho postato sopra sono entrambi corretti? e suonano uguali?

Avatar utente
luix
Amministratore
Amministratore
Messaggi: 3422
Iscritto il: 06/05/2006, 14:26

Re:dallas rangemaster

Messaggio da luix » 13/04/2010, 22:07

Non cambia assolutamente una ceppa anche perchè se polarizzi il transistor a circa metà tensione hai metà verso massa e metà verso il +!

Fatti una simulazione col pspice...

Sinceramente non so perchè usassero quel metodo... probabilmente perchè tutti i transistor erano pnp (gli npn costavano dieci volte tanto) e quindi tutti i fuzz e boost erano cosi...
MEMENTO trimmer Humdinger :lol1:

Avatar utente
Intripped
Diyer Eroe
Diyer Eroe
Messaggi: 513
Iscritto il: 06/12/2008, 9:38

Re:dallas rangemaster

Messaggio da Intripped » 13/04/2010, 23:22

luix ha scritto: Non cambia assolutamente una ceppa anche perchè se polarizzi il transistor a circa metà tensione hai metà verso massa e metà verso il +!
però il rangemaster non mi sembra polarizzato a metà tensione... o invece sì?
luix ha scritto: Fatti una simulazione col pspice...


non lo so usare, ...e dopo averlo installato e aver smanettato un po' mi è venuta la nausea...  :sick:
luix ha scritto: Sinceramente non so perchè usassero quel metodo... probabilmente perchè tutti i transistor erano pnp (gli npn costavano dieci volte tanto) e quindi tutti i fuzz e boost erano cosi...
beh ma io non stavo pensando di usare un transistor NPN, volevo lasciare un PNP e configurare il circuito per poterlo alimentare con lo stesso alimentatore che uso anche per gli altri pedali... è quella la modifica che ho tentato di fare nello schema sopra.
se da come ho capito il circuito che ho fatto è corretto, non capisco perché non l'abbiano realizzato così fin dall'inizio.

...boh, sono sempre più confuso. e per fortuna che il circuito più semplice di così non può essere...

Avatar utente
luix
Amministratore
Amministratore
Messaggi: 3422
Iscritto il: 06/05/2006, 14:26

Re:dallas rangemaster

Messaggio da luix » 13/04/2010, 23:44

Ma se lo assembli lo provi e mi racconti invece di farti tutte ste pippe mentali? non esplode nulla eh!
MEMENTO trimmer Humdinger :lol1:

Avatar utente
Intripped
Diyer Eroe
Diyer Eroe
Messaggi: 513
Iscritto il: 06/12/2008, 9:38

Re:dallas rangemaster

Messaggio da Intripped » 14/04/2010, 0:14

:lol1:
lo ho già su breadboard..

ho provato ad alimentarlo con i -9V forniti da un max1044, e funziona
adesso per semplificare un po' le cose ho tolto il 1044 e sto usando un alimentatore.

comunque tutta sta mia menata è partita perchè volevo evitare di usare un altro alimentatore solo per questo effetto, e stavo ragionando su come fare

Avatar utente
lotusfeet
Neutrino
Neutrino
Messaggi: 17
Iscritto il: 16/01/2010, 17:02

Re:dallas rangemaster

Messaggio da lotusfeet » 21/04/2010, 9:15

Ciao Intripped!

Come ho visto il topic ho fatto un balzo sulla sedia... :eek1:
qualche mese fa mi ero sbattuto parecchio (non sono proprio un drago in elettronica) su questo semplice booster...
Grazie infinite per avere condiviso la traduzione dell'articolo!  :Gra_1:
Volevo semplicemente aggiungere i miei 2 cent alla causa.
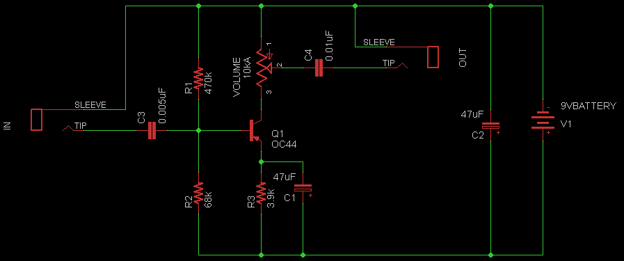
Rigiro i file Eagle che avevo preparato.
Prendendo spunto dal keeley java boost, per renderlo più versatile ho aggiunto uno switch per la selezione dei valori del condensatore in ingresso e un filtro passabasso per rimuovere eventualmente un pizzico di frequenze alte (inventato nulla eh... tutte soluzioni viste più e più volte in rete...).
Per quanto riguarda la scelta dei condensatori in ingresso all'inizio avevo usato i valori proposti dall'analogo progetto su musikding (2.2, 3.3, 6.8) ma erano valori troppo piccoli, soprattutto se si lasciava selezionato il solo condensatore da 2.2 senza aggiungere in parallelo uno degli altri due...
Alla fine ho provato i valori presenti sullo schema (5, 15 e 33) che alle mie orecchie suonano decisamente meglio e mi danno l'impressione di un treble/mid/full boost.
Con Eagle ho fatto una PCB impropria, nel senso che l'ho fatta con l'intento di avere una guida per la realizzazione di un ptp.
Mi interessano tue impressioni su come suona... io finora non ho avuto molto modo per testarlo come si deve...

Christian
Allegati
coffeeBostBrd.png
coffeeBost.jpg
CoffeeBooster.zip
(13.95 KiB) Scaricato 265 volte

Avatar utente
Intripped
Diyer Eroe
Diyer Eroe
Messaggi: 513
Iscritto il: 06/12/2008, 9:38

Re:dallas rangemaster

Messaggio da Intripped » 08/05/2010, 7:52

ciao Lotusfeet,
scusa se rispondo solo ora...

ancora non sono riuscito a farlo suonare bene - dovrei procurarmi prima di tutto dei transistor adeguati: fino ad ora ho provato con alcuni che ho a disposizione, ma nessuno dei miei è tra quelli consigliati nell'articolo e non riesco ad ottenere risultati soddisfacenti.

ad oggi temporaneamente ho sospeso le prove, dovrò aggiungere qualche transistor al prossimo ordine di componenti - poi riprenderò gli esperimenti

le tue modifiche mi sembra che siano entrambe delle buone idee; e come è descritto nell'articolo il fatto di aumentare il valore del condensatore in ingresso ha come risultato quello di spostare l'intervallo di frequenze "boostate" più in basso, quindi sono giuste le tue impressioni di treble\mid\full boost (usando 5n\15n\33n rispettivamente)

funziona bene il controllo toni?

ciao!

Avatar utente
lotusfeet
Neutrino
Neutrino
Messaggi: 17
Iscritto il: 16/01/2010, 17:02

Re:dallas rangemaster

Messaggio da lotusfeet » 09/05/2010, 20:08

Ciao Intripped!

Il fatto che aumentando i valori del condensatore in ingresso crei uno spostamento dell'intervallo verso il basso mi era chiaro (avevo già letto l'articolo originale più volte), ma non avendo un oscillioscopio non sapevo a quale valore del condensatore corrispondesse un mid range e un full range. Dopo un po' di prove i valori provati (presi dal progetto BYOC) mi davano quell'impressione, e quelli ho lasciato  :yes:

Il controllo dei toni ha un impatto lievissimo sul risultato finale... toglie un po' di acuti ma il suo intervento è molto delicato. Io lo uso spesso in combinazione con un single al ponte, per togliere quella punta di... acidino... (non so come altro descriverlo...)

Ci riaggiorniamo quando ti arrivano i componenti!

Ciao!

PS: una volta ho bruciato un OC44... cacchio che salassata!!! Non sono proprio economici...  :muro:

Rispondi