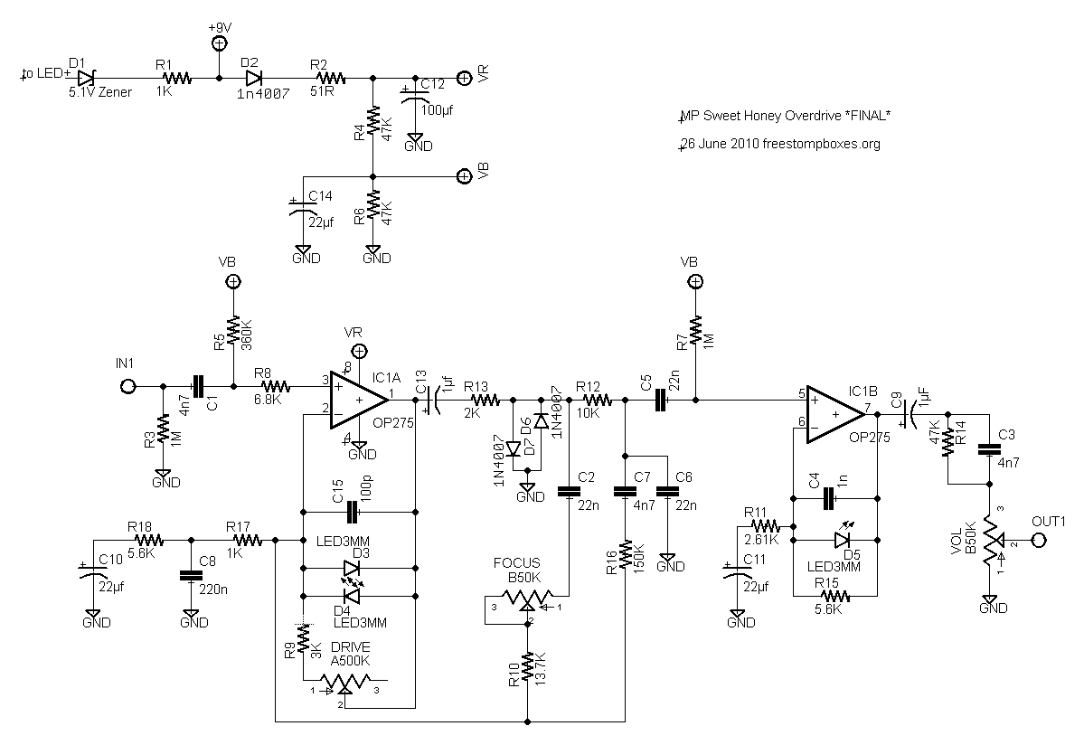
Ho in programma due nuovi progetti, un overdrive:
Sweet Honey Overdrive
http://freestompboxes.org/viewtopic.php ... weet+honey
e un overdrive/distorsore:
Dirty Little Secret
http://freestompboxes.org/viewtopic.php ... rty+little
Dai link che ho postato ho recuperato gli schemi che dovrebbero aver già verificato, e, anche se sono un assoluto novellino, ho intenzione di lavorare su veroboard.
Prima di questi due ho già costruito un booster partendo da un kit (con circuito stampato), avete qualche consiglio utile per me?
I circuiti mi sembrano un po' pieni ma non troppo complicati, consigli su come si lavora su veroboard? Non ho mai provato prima!

