Sostieni il forum con una donazione! Il tuo contributo ci aiuterà a rimanere online!
Immagine

Modifiche geloso 1020

...per cercare o proporre modifiche agli amplificatori
leonardo giusti
Diyer
Diyer
Messaggi: 170
Iscritto il: 11/10/2022, 0:21

Re: Modifiche geloso 1020

Messaggio da leonardo giusti » 03/01/2023, 6:14

Ciao Franco
leggendo un articolo su " Accordo"
https://www.accordo.it/article/viewPub/ ... 20circuito.
articolo che parla di bias per neofiti, ho trovato un conto da fare per capire se una valvola finale sta lavorando entro il suo range di "potenza massima dissipabile". Il calcolo è il seguente:
Volt all'anodo X Ampere al catodo= Watt di potenza dissipata
la potenza dissipata dovrebbe essere tra 50% e 80% della massima potenza dissipabile per la valvola in questione, cioè una EL84 nel geloso 1020. La misurazione va fatta in stato di quiete, senza segnale in ingresso.
Nel caso del geloso 1020, io ho misurato una tensione all'anodo di 336V e al catodo tramite la resistenza 1R,
una caduta di tensione di 41mV, che indicherebbero 41mA di intensità. Tu mi dicesti di fare attenzione al fatto che questa misura è relativa a 2 valvole, per cui considero la metà per ogni EL84, cioè 20,5mV.
Il calcolo darebbe 336Vx0,0205A=6,9W
In un post di DIY forum ho trovato che la potenza massima dissipabile per una EL84 è 12W, quindi siamo circa al 55%.
Allora mi viene da pensare che per quanto 336V all'anodo siano tantini per una EL84, la valvola lavori comunque nel suo range di potenza dissipata. Penso anche (ma probabilmente è una cavolata), che ciò sia frutto di una tensione negativa su g1 leggermente più alta del solito (le specifiche della EL84 danno -7,3 mentre io ho misurato -11,7)
Credi possa avere senso il mio ragionamento?

Avatar utente
Kagliostro
Amministratore
Amministratore
Messaggi: 9958
Iscritto il: 03/12/2007, 0:16
Località: Prov. di Treviso

Re: Modifiche geloso 1020

Messaggio da Kagliostro » 03/01/2023, 7:46

Si, per questo ti dicevo che, senza stravolgere il Bias di fabbrica si potrebbe pensare ad avere la possibilità di un cathode Bias, ovviamente anche mettere un pot per poter regolare il bias fisso è una cosa fattibile

Un paio di cose

Di solito gli ampli da chitarra si settano a circa il 70% e la misura che facciamo al catodo pur essendo universalmente accettata, in realtà somma alla corrente si placca quella della G2 per cui, anche se di poco, la potenza dissipata dalla placca in effetti è leggermente minore se la misurazione viene fatta al catodo

Ciao

Franco

Avatar utente
Kagliostro
Amministratore
Amministratore
Messaggi: 9958
Iscritto il: 03/12/2007, 0:16
Località: Prov. di Treviso

Re: Modifiche geloso 1020

Messaggio da Kagliostro » 03/01/2023, 22:07

Mi pareva che ci fosse qualcosa che non mi quadrava del tutto
Penso anche (ma probabilmente è una cavolata), che ciò sia frutto di una tensione negativa su g1 leggermente più alta del solito (le specifiche della EL84 danno -7,3 mentre io ho misurato -11,7)
il valore cui ti riferisci è per una valvola in SE (a 250V di anodica), il valore che misuri è, invece, riferito a due valvole in PP (sarebbe per un'anodica di 250V, per un'anodica più alta, sui 300V si dovrebbero usare -14.7V per il Bias)

Vedi qui



Franco

leonardo giusti
Diyer
Diyer
Messaggi: 170
Iscritto il: 11/10/2022, 0:21

Re: Modifiche geloso 1020

Messaggio da leonardo giusti » 04/01/2023, 8:12

Ok, i dati che avevo trovato non indicavano differenze tra SE e PP. Noto comunque che attualmente le due valvole finali lavorano con 331 su g2 e solo -11,6 su g1 (non proprio in linea con la tabella)

Ora sto cercando di capire in pratica qualcosa di fixed bias cathode bias. A parte le differenze di suono (che vanno ascoltate), ero curioso della diversa impostazione del circuito ma non mi risulta semplice.
Nel passare da fixed Bias a Cathode bias cosa cambio? Solo i valori delle tensioni sui vari piedini delle valvole o anche l'ingresso del segnale?

Altra domanda: potrebbero (o addirittura dovrebbero) essere inseriti dei trim interni all' ampli per settare i bias (a questo punto saranno due alternativi ), sia per cercare il suono più adeguato sia per settare il circuito in caso di sostituzione delle valvole?

leonardo giusti
Diyer
Diyer
Messaggi: 170
Iscritto il: 11/10/2022, 0:21

Re: Modifiche geloso 1020

Messaggio da leonardo giusti » 04/01/2023, 8:29

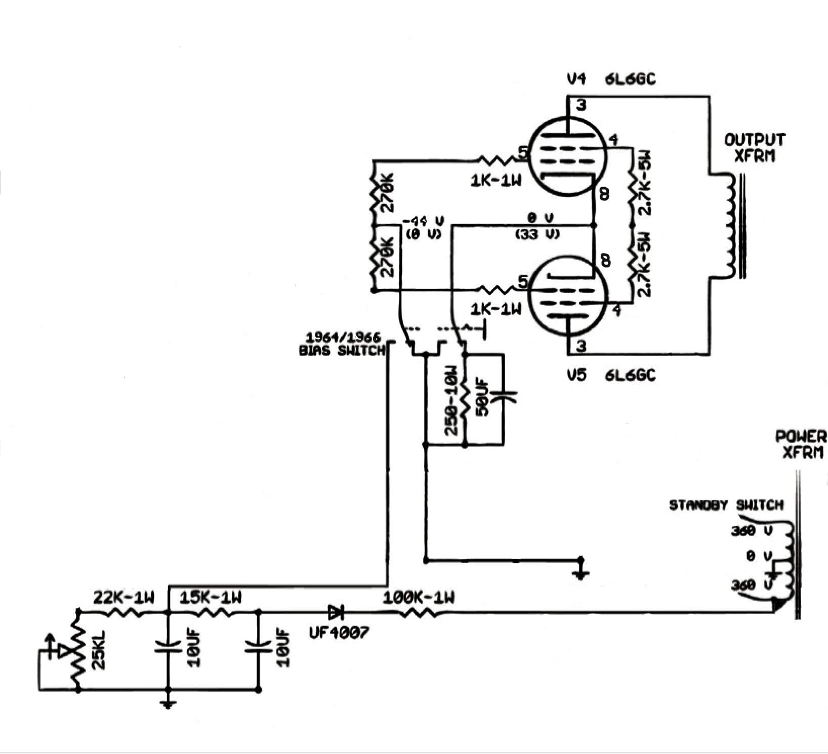
Sono andato a vedere ora un tuo post dove mostri uno schema di come realizzare lo switch tra fixed e cathode bias. Mi pare che semplicemente (si fa per dire) g1 o k andranno alternativamente dirette a massa o su una resistenza.
HB15_power_amp.jpg

Avatar utente
Kagliostro
Amministratore
Amministratore
Messaggi: 9958
Iscritto il: 03/12/2007, 0:16
Località: Prov. di Treviso

Re: Modifiche geloso 1020

Messaggio da Kagliostro » 04/01/2023, 10:58

Ciao Leonardo

Sì, metteremo un trimmer (non due) per poter aggiustare la tensione negativa del Bias

anzi, no, molto meglio uno di questi

https://www.laboratoriomusicale.net/it/ ... sse-liscio



il Top sarebbe uno di questi perché fatti per essere settati con il cacciavite e poi restano bloccati, in pratica un trimmer gigante
https://www.ampul.eu/it/potenziometri/3 ... 2_kohm_22k



Nella mia idea sarà posizionato sul Top dello chassis, vicino agli zoccoli delle finali e togliendo la griglia che sta sopra lo chassis si potrà fare la regolazione (andranno messe delle mini prese a banana per fare le letture con il tester, sia i volt negativi che la corrente di catodo misurando ai capi della res da 1R)

Prese mini, tipo queste
Connettore Hirshmann per misurazioni.png
Connettore Hirshmann per misurazioni.png (8.96 KiB) Visto 2326 volte
---

Per passare da Fixed a Cathode Bias le res da 150K (collegate alle G1) nel Fixed Bias sono collegate all'alimentazione negativa mentre i catodi delle finali vanno a massa, nel Cathode Bias la giunzione delle res da 150K va a massa ed i catodi vanno a massa tramite resistore di polarizzazione e condensatore di Bypass

Franco

Avatar utente
Kagliostro
Amministratore
Amministratore
Messaggi: 9958
Iscritto il: 03/12/2007, 0:16
Località: Prov. di Treviso

Re: Modifiche geloso 1020

Messaggio da Kagliostro » 04/01/2023, 21:36

Leonardo avresti sottomano un pot da 25K (o 22K) per fare una prova ?

Si tratterebbe di modificare temporaneamente il circuitino del Bias

Da così
Geloso G 1-1020 A - Preamp Heaters.jpg
A così
Bias Mod.jpg
Occhio che il cap da 25uF 30V DEVE essere collegato come adesso

PRIMA di accendere l'amp TOGLI le finali

Quindi misuri le tensioni con il pot tutto da una parte e tutto dall'altra e, per evitare differenze dovute alla tensione di linea (magari variata rispetto le misure precedenti), misuri nuovamente la tensione "grezza" del Bias (quella che era 23.3v, se non sbaglio)
SE il range di tensioni che ottieni ruotando "contiene" la tensione di Bias che avevi misurato prima della mod, ruoti il cursore del pot in modo da avere la stessa tensione di prima, SPEGNI l'amp, ci montio le valvole, riaccendi, aspetti un po' che si scaldino (ricorda il carico stavolta) rimisuri ed annoti nuovamente tutte le tensioni e poi posti tutto

Se, come spero, le tensioni del Bias saranno a coprire le nostre esigenze, quello sarà il nuovo PS del Bias

---

Per quanto riguarda la parte posteriore dell'amp, hai intenzione di mantenere l'ingresso del cavo di alimentazione così o vorresti metterci una presa IEC ?

Potrebbe starci una presa IEC al posto della presa bipolare sopra al cambio tensione ? Ci sarebbe abbastanza spazio ?

Vuoi mantenere la piastrina con i collegamenti per la cassa o vuoi portarla all'interno e mettere una normale presa jack da 6.3 per la cassa ?

Franco

leonardo giusti
Diyer
Diyer
Messaggi: 170
Iscritto il: 11/10/2022, 0:21

Re: Modifiche geloso 1020

Messaggio da leonardo giusti » 05/01/2023, 1:03

Non lo ho ma me lo procuro, poi ti chiedo eventuali chiarimenti, anche se mi pare di aver capito. La tensione grezza la dovrei misurare a pot montato? Sempre nello stesso punto della volta scorsa?
Il pot deve essere logaritmico o lineare?

Per la presa corrente verifico lo spazio

La piastrina invece mi piace, con la legenda delle impedenze, la terrei.
Grazie come sempre

Avatar utente
Kagliostro
Amministratore
Amministratore
Messaggi: 9958
Iscritto il: 03/12/2007, 0:16
Località: Prov. di Treviso

Re: Modifiche geloso 1020

Messaggio da Kagliostro » 05/01/2023, 9:18

Ciao Leonardo

Se tu facessi la prova solo senza le finali la cosa sarebbe ininfluente ma stante che dopo una prima misurazione senza le finali te ne ho chiesta una a finali inserite, NO, non devi scollegare

Per togliere le finali intendo proprio toglierle fisicamente dagli zoccoli e poi reinserirle

Non fare nulla se non hai chiaro cosa chiedo

il pot da 25K lineare, non logaritmico, per la prova va bene uno qualsiasi, per lasciarcelo uno buono, un 24mm ALPS potrebbe andare, l'altro, quello con il perno corto e l'intaglio per il cacciavite, ancora meglio

Ah, la piastrina intendo proprio quella con i morsetti a vite, anche tu intendi quella ?
wma7x3dbxbkl90ndctto.jpg
images (5).jpeg
images (5).jpeg (11.17 KiB) Visto 2284 volte
Franco

leonardo giusti
Diyer
Diyer
Messaggi: 170
Iscritto il: 11/10/2022, 0:21

Re: Modifiche geloso 1020

Messaggio da leonardo giusti » 05/01/2023, 15:36

per la piastrina con i morsetti a vite delle uscite, intendevo quella anche io. In particolare mi pareva comodo mantenere la possibilità di settare l'impedenza in un range così ampio (forse la possibilità rimane o forse è inutile mantenerla? Se rimane, o se è inutile mantenerla, allora metto i Jack, il cui cavo mi pare però debba essere diverso dal cavo chitarra - ampli, per via delle correnti in gioco.)

se non recupero un pot in zona entro oggi, ordino quello che mi hai indicato (3gg minimo per la consegna)

evito cavolate prometto

leonardo giusti
Diyer
Diyer
Messaggi: 170
Iscritto il: 11/10/2022, 0:21

Re: Modifiche geloso 1020

Messaggio da leonardo giusti » 06/01/2023, 3:31

Trovato questo per 3,80 €. Domani lo recupero e lo monto.
È 22k.
60372934-7944-46E6-82B4-D257AD775F18.jpeg
Lo monto provvisorio poi se funziona ordino il modello da settare con cacciavite

Avatar utente
Kagliostro
Amministratore
Amministratore
Messaggi: 9958
Iscritto il: 03/12/2007, 0:16
Località: Prov. di Treviso

Re: Modifiche geloso 1020

Messaggio da Kagliostro » 06/01/2023, 9:20

Ricorda di fare il collegamento tra cursore e PIN laterale, quello connesso alla resistenza da 15K

👋👋

Franco

leonardo giusti
Diyer
Diyer
Messaggi: 170
Iscritto il: 11/10/2022, 0:21

Re: Modifiche geloso 1020

Messaggio da leonardo giusti » 06/01/2023, 12:54

Ok.
Domanda pratica da neofita: i due pin laterali si equivalgono?

Avatar utente
Kagliostro
Amministratore
Amministratore
Messaggi: 9958
Iscritto il: 03/12/2007, 0:16
Località: Prov. di Treviso

Re: Modifiche geloso 1020

Messaggio da Kagliostro » 06/01/2023, 18:24

Ni, nelle realizzazioni si usa metterne a massa uno specifico per avere nella rotazione l'incremento in senso orario
o26BAVZ.jpg
o26BAVZ.jpg (19.14 KiB) Visto 2248 volte
Era l'inversione dei pin quella che avevo fatto sul layout del Tone Control, ricordi ?

Ah, nella prova usa fili corti per le connessioni

Franco

leonardo giusti
Diyer
Diyer
Messaggi: 170
Iscritto il: 11/10/2022, 0:21

Re: Modifiche geloso 1020

Messaggio da leonardo giusti » 07/01/2023, 4:07

Ho fatto. Questo è il resoconto:
05085354-0002-41E2-95C7-153C5E2A3B3E.jpeg
Il bias di fabbrica è nel range del pot 22k ( regolato al minimo ho -11,4 mentre di fabbrica -14,3).
Dimmi se mancano dati.
Al momento per le 12ax7 ho misurato solo il triodo di PI
Allegati
31CFC516-4DE7-464C-BC20-86E018BFC7CD.jpeg

Rispondi