Sostieni il forum con una donazione! Il tuo contributo ci aiuterà a rimanere online!
Immagine

Dumble SE con GU50 (???)

Discussioni di carattere generale sugli amplificatori valvolari...
Avatar utente
Kagliostro
Amministratore
Amministratore
Messaggi: 9902
Iscritto il: 03/12/2007, 0:16
Località: Prov. di Treviso

Re: Dumble SE con GU50 (???)

Messaggio da Kagliostro » 21/10/2023, 20:35

Bene :numb1:

---

Mi è venuta una domanda da farvi

Prendendo la concertina come sistema per avere l'uscita bilanciata, c'è da aspettarsi che il segnale preso dalla placca sia perfettamente bilanciato rispetto quello prelevato dal catodo o si dovranno fare aggiustamenti ?

Franco

Avatar utente
Dom
Roger Mayer Jr.
Roger Mayer Jr.
Messaggi: 2026
Iscritto il: 07/09/2013, 15:38
Località: Abruzzo (Te)

Re: Dumble SE con GU50 (???)

Messaggio da Dom » 22/10/2023, 9:04

... Avevo il tuo stesso dubbio, ma dovrebbe essere accettabile.
robi ha scritto:
29/05/2023, 11:24
Dom ha scritto:
29/05/2023, 10:33
Può essere accettabile come valori e schema il circuito dedicato all'uscita sbilanciata e bilanciata?
gm in quelle condizioni dovrebbe essere intorno a 5200 uS, quindi l'impedenza di uscita al catodo è 190 Ohm, che è quello che ci interessa per il send effetti e per inviare il segnale ad un finale esterno. Nel caso di uscita bilanciata, sull'anodo l'impedenza di uscita è maggiore (anche se ricordo dibattiti al riguardo di chi diceva che sono uguali, ma non sono d'accordo) ma a mio parere accettabile per l'applicazione.

Se proprio volessimo, potremmo bufferare quell'uscita, ma userei un semplice source follower. Lo metterei "opzionale".

Avatar utente
Kagliostro
Amministratore
Amministratore
Messaggi: 9902
Iscritto il: 03/12/2007, 0:16
Località: Prov. di Treviso

Re: Dumble SE con GU50 (???)

Messaggio da Kagliostro » 22/10/2023, 10:01

Credo che qui ci siano delle indicazioni importanti

Cathodyne Phase Inverter.pdf
(851.34 KiB) Scaricato 144 volte




-----

E se dal catodo di quel triodo prelevassimo il segnale ed usassimo un TU come questo ?

https://www.tube-town.net/ttstore/audio ... r-110.html




Franco

Avatar utente
robi
Amministratore
Amministratore
Messaggi: 9725
Iscritto il: 17/12/2006, 13:57
Località: Alba

Re: Dumble SE con GU50 (???)

Messaggio da robi » 22/10/2023, 16:26

Ciao Franco,

io credo che si debbano mettere delle linee guida su cosa si vuole fare, altrimenti non si arriverà mai da nessuna parte.

Gli ingressi XLR hanno solitamente 50k di impedenza di ingresso. Quello stadio ha un'impedenza di uscita (lato anodo) circa un ordine di grandezza sotto. Noi non avremo mai quello stadio in saturazione, perchè pilota il loop, quindi ha una manciata di volt di uscita.

Come dicevo non vedo il problema, ma se vogliamo vederlo...
Ha senso spendere 24 euro per mettere un trasformatore che può beccare ronza in giro, invece di 70 centesimi di mosfet per un source follower?

Avatar utente
Kagliostro
Amministratore
Amministratore
Messaggi: 9902
Iscritto il: 03/12/2007, 0:16
Località: Prov. di Treviso

Re: Dumble SE con GU50 (???)

Messaggio da Kagliostro » 22/10/2023, 16:29

Ovviamente l'uso del trasformatore sarebbe solo nel caso ottenere un'uscita con segnali ben bilanciati dalla Concertina risultasse complicata da gestire

Quello che mi spiazza è il fatto che leggendo in giro viene riportato che il carico deve essere simmetrico per avere i due segnali bilanciati su anodo e catodo ma noi sul catodo preleviamo il segnale per lo stadio pilota della finale e ........

Non ho abbastanza Know How per sapere cosa succede ....

Franco

Avatar utente
Kagliostro
Amministratore
Amministratore
Messaggi: 9902
Iscritto il: 03/12/2007, 0:16
Località: Prov. di Treviso

Re: Dumble SE con GU50 (???)

Messaggio da Kagliostro » 22/10/2023, 20:56

Ha senso spendere 24 euro per mettere un trasformatore che può beccare ronza in giro, invece di 70 centesimi di mosfet per un source follower?
Certo che no se si può risolvere con un SF

solo che non ho capito se il SF verrebbe usato in "cascata" a quel triodo o in alternativa a quel triodo

perché se fosse in alternativa vorrebbe dire che avremmo sempre un triodo cui trovare una destinazione d'uso

A me la soluzione prospettata di usare il triodo per un'uscita bilanciata, se non ci sono controindicazioni, va benissimo

Franco

Avatar utente
robi
Amministratore
Amministratore
Messaggi: 9725
Iscritto il: 17/12/2006, 13:57
Località: Alba

Re: Dumble SE con GU50 (???)

Messaggio da robi » 24/10/2023, 17:56

La ECC88 ha un costo simile alla 12AT7, una ri intorno a 2k (quindi ampiamente sufficiente per un carico di 50k), ed in questa configurazione ha un guadagno di 28 dB (cioè saturiamo il finale con circa 700 mVrms nel loop):
Tumbler driver ECC88.png

Avatar utente
Kagliostro
Amministratore
Amministratore
Messaggi: 9902
Iscritto il: 03/12/2007, 0:16
Località: Prov. di Treviso

Re: Dumble SE con GU50 (???)

Messaggio da Kagliostro » 24/10/2023, 18:38

Ciao Roberto

Anche qui le uscite sul primo triodo si intendono come quelle disegnate da Domenico ?



i due triodi dell'ECC88 vanno a sostituire allo stesso modo i due qui sotto ?



Quanto ad ECC88 credo di averne avute un paio di usate con i pin dorati ma le ho regalate ad un amico

in ogni caso sono quasi sicuro di avere delle 6N23P NOS (non ricordo se anche in versione EV), non so se anche delle 6N1P (ma queste ultime varrebbero in ogni caso significativamente di meno)

Franco

Avatar utente
Dom
Roger Mayer Jr.
Roger Mayer Jr.
Messaggi: 2026
Iscritto il: 07/09/2013, 15:38
Località: Abruzzo (Te)

Re: Dumble SE con GU50 (???)

Messaggio da Dom » 25/10/2023, 20:25

robi ha scritto:
24/10/2023, 17:56
La ECC88 ha un costo simile alla 12AT7, una ri intorno a 2k (quindi ampiamente sufficiente per un carico di 50k), ed in questa configurazione ha un guadagno di 28 dB (cioè saturiamo il finale con circa 700 mVrms nel loop)...

Bella storia. Mi piace.

Ho provato ad usare nella simulazione una "6N3P" del buon Adrian. Dovrebbe essere l'equivalente della ECC88.
Robi posto la cartelle compressa con tutti i files e lo schema in .asc.
Così se vuoi modificare qualcosa o altro almeno non devi rimetterti a disegnare da capo.
TRUMBLE LTSPICE VERSIONE 4.zip
(12.67 KiB) Scaricato 95 volte

Può andare così ?
screenshot.4.png

Avatar utente
Kagliostro
Amministratore
Amministratore
Messaggi: 9902
Iscritto il: 03/12/2007, 0:16
Località: Prov. di Treviso

Re: Dumble SE con GU50 (???)

Messaggio da Kagliostro » 25/10/2023, 21:14

Ciao Domenico

Ho paura che non ci siamo con la 6N3P, me la danno corrispondente alle 2C51 - 6385 - 5670 - 6CC42

da nessuna parte trovo la 6N3P corrispondente alla ECC88

per l'ECC88 trovo la 6N1P

per la E88CC (che credo di aver capito sia una versione migliorata della ECC88) trovo la 6N23P

Franco

Avatar utente
robi
Amministratore
Amministratore
Messaggi: 9725
Iscritto il: 17/12/2006, 13:57
Località: Alba

Re: Dumble SE con GU50 (???)

Messaggio da robi » 29/10/2023, 9:13

Ciao,

io per le ECC88 uso il seguente:

Codice: Seleziona tutto

*
* Generic triode model: ECC88
* Copyright 2003--2008 by Ayumi Nakabayashi, All rights reserved.
* Version 3.10, Generated on Sat Mar  8 22:42:43 2008
*             Plate
*             | Grid
*             | | Cathode
*             | | |
.SUBCKT ECC88 A G K
BGG   GG   0 V=V(G,K)+0.34001426
BM1   M1   0 V=(0.009343174*(URAMP(V(A,K))+1e-10))**-0.49661195
BM2   M2   0 V=(0.75127268*(URAMP(V(GG)+URAMP(V(A,K))/26.621288)+1e-10))**1.9966119
BP    P    0 V=0.007130155*(URAMP(V(GG)+URAMP(V(A,K))/35.434921)+1e-10)**1.5
BIK   IK   0 V=U(V(GG))*V(P)+(1-U(V(GG)))*0.0041180199*V(M1)*V(M2)
BIG   IG   0 V=0.0035650775*URAMP(V(G,K))**1.5*(URAMP(V(G,K))/(URAMP(V(A,K))+URAMP(V(G,K)))*1.2+0.4)
BIAK  A    K I=URAMP(V(IK,IG)-URAMP(V(IK,IG)-(0.0038690245*URAMP(V(A,K))**1.5)))+1e-10*V(A,K)
BIGK  G    K I=V(IG)
* CAPS
CGA   G    A 1.4p
CGK   G    K 3.3p
CAK   A    K 1.8p
.ENDS

Avatar utente
Dom
Roger Mayer Jr.
Roger Mayer Jr.
Messaggi: 2026
Iscritto il: 07/09/2013, 15:38
Località: Abruzzo (Te)

Re: Dumble SE con GU50 (???)

Messaggio da Dom » 29/10/2023, 10:34

Grazie Robi.
Ora posso dedurre che la mia libreria del buon Ayumi è compromessa. Non ho gli stessi risultati con la mia libreria.

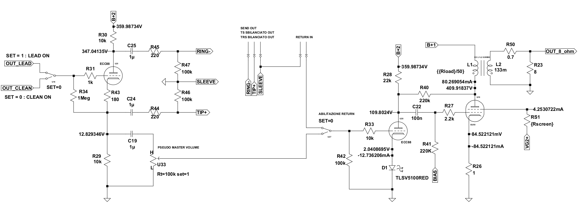
Ecco lo schema con una ECC88:
TRUMBLE SCHEMA 4.2.png

Avatar utente
Kagliostro
Amministratore
Amministratore
Messaggi: 9902
Iscritto il: 03/12/2007, 0:16
Località: Prov. di Treviso

Re: Dumble SE con GU50 (???)

Messaggio da Kagliostro » 29/10/2023, 15:58

Grazie Roberto & Domenico

Adesso basta che trovo il momento giusto per riprendere con il layout

Franco

Avatar utente
Dom
Roger Mayer Jr.
Roger Mayer Jr.
Messaggi: 2026
Iscritto il: 07/09/2013, 15:38
Località: Abruzzo (Te)

Re: Dumble SE con GU50 (???)

Messaggio da Dom » 29/10/2023, 21:15

....Forse è più congeniale farlo così:
TRUMBLE SCHEMA 4.4.png
Il pot ho pensato di metterlo da 1 Mega perchè è di 10 ordini di grandezza superiore alla res di griglia. Può essere eccessivo?

Dato che a noi non serve tanto segnale dall'uscita bilanciata, potrebbe essere migliorativo aggiungere una res da 1 Mega sul ramo del "RING" per bilanciare meglio i segnali a livello di ampiezza?

Simulando il tutto avremmo due segnali molto simili in ampiezza ( invertiti di fase, ovviamente ).

Avatar utente
Kagliostro
Amministratore
Amministratore
Messaggi: 9902
Iscritto il: 03/12/2007, 0:16
Località: Prov. di Treviso

Re: Dumble SE con GU50 (???)

Messaggio da Kagliostro » 29/10/2023, 21:31

Ho dei ricordi di aver letto le spiegazioni di Merlin relativamente al fatto che quel pot è meglio sia di valore basso, ma penso che la cosa si riferisse ad un' uscita FX non ad un MV

Non saprei cosa dire esattamente riguardo il valore, va considerato che la sua presenza va ad influire sul valore della resistenza tra G1 e massa, la grid leak, di solito il valore ammesso per la Grid Leak si trova nel datasheet ma non ricordo per la GU50

---

l'FX Loop che ricorda questa configurazione (le res da 1M disegnate tratteggiate sono opzionali e servono per evitare pop)
Quality FX Loop.jpg
Domanda, l'inserimento di quel LED al catodo ed il prelevare lì il segnale cambiano qualcosa rispetto il prenderlo dopo la res da 180, il segnale sarebbe più bilanciato :????:

Franco

Rispondi