"Orange" death or Glory
Re: "Orange" death or Glory
massimo rispetto a chi costruisce Mesa :) allora alimento i primi 2 stadi e phase inverter in continua e finali in alternata!per quanto riguarda la pcb ci penso,modificherò il possibile su turret poi in seguito alla sua rumorositá deciderô se rifarlo o meno
-
MapleMarco
- Roger Mayer Jr.

- Messaggi: 2658
- Iscritto il: 02/06/2012, 14:22
- Località: Mirano (VE)
Re: "Orange" death or Glory
concordo con mlessio, scherma tutto sui primi 2/3 stadi...
poi butta in continua le prime due valvole, la PI può starsene allegramente in alternata!!
comunque una rettifica è una rettifica...ponte a diodi e condensatori a massa. a meno che non si usi qualche configurazione particolare...ma per usare qualcosa di particolare bisogna prima sapere come funzia!

poi butta in continua le prime due valvole, la PI può starsene allegramente in alternata!!
comunque una rettifica è una rettifica...ponte a diodi e condensatori a massa. a meno che non si usi qualche configurazione particolare...ma per usare qualcosa di particolare bisogna prima sapere come funzia!
potremmo fondare un club alla facciaccia di randall smithfattelo dire da uno che ha fatto un clone di una dual rectifier mesa su pcb
CHE DIO B'ASSISTA!
Re: "Orange" death or Glory
ok allora i condensatori li metto a massa e rettifico solo i due stadi!grazie ragazzi vi terrò aggiornati :)
Re: "Orange" death or Glory
molto lentamente i lavori procedono :) mancano un paio di potenziometri e i trasformatori ma fin ora tutto ok
-
MapleMarco
- Roger Mayer Jr.

- Messaggi: 2658
- Iscritto il: 02/06/2012, 14:22
- Località: Mirano (VE)
Re: "Orange" death or Glory
si si lo stile non é casuale...speriamo di averla progettata bene 
Re: "Orange" death or Glory
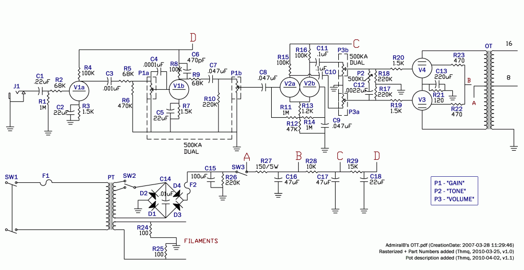
mi è sorto un dubbio: non è che il secondo stadio (quello che abbiamo aggiunto) va messo tra C1 e C8 (e non tra C8 e C13) come hai suggerito? allego lo schema che sto seguendo
https://www.google.it/search?q=orange+t ... 1024%3B527
https://www.google.it/search?q=orange+t ... 1024%3B527
-
MapleMarco
- Roger Mayer Jr.

- Messaggi: 2658
- Iscritto il: 02/06/2012, 14:22
- Località: Mirano (VE)
Re: "Orange" death or Glory
non trovo il C13 sullo schema che hai linkato
e pubblica di nuovo anche lo schema dei due stadi da aggiungere, che ora non ricordo di preciso com'erano configurati
pardon, ma la mia memoria fa particolarmente schifo
e pubblica di nuovo anche lo schema dei due stadi da aggiungere, che ora non ricordo di preciso com'erano configurati
pardon, ma la mia memoria fa particolarmente schifo
CHE DIO B'ASSISTA!
Re: "Orange" death or Glory
ecco qua! schema di riferimento e la tua modifica...se gentilemnte mi dici dove switchare poi provo a fare uno schema col relè!grazie intanto!
- Allegati
-
- TT moddato.pdf
- (10.38 KiB) Scaricato 284 volte
-
MapleMarco
- Roger Mayer Jr.

- Messaggi: 2658
- Iscritto il: 02/06/2012, 14:22
- Località: Mirano (VE)
Re: "Orange" death or Glory
non so davvero che scema di riferimento guardavo quando ho disegnato quello schema...
comunque:
al posto di "from C8" leggasi "from C7"
al posto di "to R25, pin1 pot" leggasi "to R10, pin1 P1B"
al posto di "from pin 2 pot" leggasi "from pin2 P1B"
al posto di "to C13" leggasi "to C8"

comunque:
al posto di "from C8" leggasi "from C7"
al posto di "to R25, pin1 pot" leggasi "to R10, pin1 P1B"
al posto di "from pin 2 pot" leggasi "from pin2 P1B"
al posto di "to C13" leggasi "to C8"
CHE DIO B'ASSISTA!
Re: "Orange" death or Glory
grazie mille!! solo 2 cose: quando leggo "from c7" oppure "to c8" lo schema lo devo interrompere a valle o a monte del componente?(per intenderci a desta o a sinistra sullo schema?)
e così facendo quanto influiscono i potenziometri della Tiny originale sullo stadio aggiuto?sono 2 stadi indipendenti o gain-vol-eq influiscono l'uno sull'altro?
e così facendo quanto influiscono i potenziometri della Tiny originale sullo stadio aggiuto?sono 2 stadi indipendenti o gain-vol-eq influiscono l'uno sull'altro?
-
MapleMarco
- Roger Mayer Jr.

- Messaggi: 2658
- Iscritto il: 02/06/2012, 14:22
- Località: Mirano (VE)
Re: "Orange" death or Glory
from significa che prendi il segnale IN USCITA dal componente citato, to significa che lo mandi IN ENTRATA...
dunquoli...in sostanza ottieni due canali parzialmente indipendenti...ovvero il pulito ha solo il suo master (P1B) indipendente...
il consiglio è di non usare P1A e P1B con lo stesso pot stereo, ma bensì divisi...
o al massimo, se avevi già forato lo chassis, puoi usare un pot stereo per P1A e il pot da 1M presente nel mio schema, mentre P1B lo lasci indipendente perchè controlla in sostanza il volume del pulito...
nella prima ipotesi (tutti i pot mono) avresti gain e volume per il pulito, gain volume e alti medi e bassi per il distorto....tenendo presente però che il gain del pulito influisce anche nel distorto...
nella seconda ipotesi avresti un gain per tutto l'amp, volume del pulito, volume bassi alti e medi del distorto...
vedi te quale ipotesi preferisci, io le trovo versatili entrambe!!
dunquoli...in sostanza ottieni due canali parzialmente indipendenti...ovvero il pulito ha solo il suo master (P1B) indipendente...
il consiglio è di non usare P1A e P1B con lo stesso pot stereo, ma bensì divisi...
o al massimo, se avevi già forato lo chassis, puoi usare un pot stereo per P1A e il pot da 1M presente nel mio schema, mentre P1B lo lasci indipendente perchè controlla in sostanza il volume del pulito...
nella prima ipotesi (tutti i pot mono) avresti gain e volume per il pulito, gain volume e alti medi e bassi per il distorto....tenendo presente però che il gain del pulito influisce anche nel distorto...
nella seconda ipotesi avresti un gain per tutto l'amp, volume del pulito, volume bassi alti e medi del distorto...
vedi te quale ipotesi preferisci, io le trovo versatili entrambe!!
CHE DIO B'ASSISTA!
Re: "Orange" death or Glory
si ma poi sulla sfasatrice ho comunque un controllo master (duale) e il tono (che io ho sostituito con alti-mid-bass) e queti influiscono in enetrambi gli stadi di guadagno (giusto?)...e non mi è del tutto chiaro il discorso di P1a e P1b...
-
MapleMarco
- Roger Mayer Jr.

- Messaggi: 2658
- Iscritto il: 02/06/2012, 14:22
- Località: Mirano (VE)
Re: "Orange" death or Glory
il tono sulla PI io lo lascerei come tono, così regoli la risposta generale dell'amp....idem per il volume...che diventerebbe il master volume...
per quanto riguarda il P1...sul TT è un pot stereo da 500K (P1A+P1B)
però con la modifica che apporti tu è sconveniente tenerli collegati, conviene averceli divisi...perchè mentre P1A regola il gain in entrambi i canali, P1B regola solo il volume del pulito!!
quindi, al massimo, puoi fare un unico gain mettendo un pot stereo che controlla assieme P1A e quel pot da 1MA presente nello schema della valvola aggiuntiva!!!
ovviamente, se tieni tutti i pot divisi puoi avere più libertà di gestione del gain tra i due canali....quindi resterebbe stereo solo il pot del master, che è il PPIMV, ovvero P3a+b...
per quanto riguarda il P1...sul TT è un pot stereo da 500K (P1A+P1B)
però con la modifica che apporti tu è sconveniente tenerli collegati, conviene averceli divisi...perchè mentre P1A regola il gain in entrambi i canali, P1B regola solo il volume del pulito!!
quindi, al massimo, puoi fare un unico gain mettendo un pot stereo che controlla assieme P1A e quel pot da 1MA presente nello schema della valvola aggiuntiva!!!
ovviamente, se tieni tutti i pot divisi puoi avere più libertà di gestione del gain tra i due canali....quindi resterebbe stereo solo il pot del master, che è il PPIMV, ovvero P3a+b...
CHE DIO B'ASSISTA!
Re: "Orange" death or Glory
il tono lo volevo comunque dividere (magari non risolverò granchè ma volevo averlo più gestibile) per quanto riguarda il pot P1 a+b farò così: lascierò da solo p1a e unisco P1b al tuo pot così posso lasciare lo chassis forato come è adesso
