Sostieni il forum con una donazione! Il tuo contributo ci aiuterà a rimanere online!
Immagine

mesa subway rocket cambio canale

Problemi con un ampli? Esponili qui!
Avatar utente
raf71
Diyer Eroe
Diyer Eroe
Messaggi: 988
Iscritto il: 12/08/2010, 17:24
Località: Pozzuoli (NA)

mesa subway rocket cambio canale

Messaggio da raf71 » 29/09/2018, 16:40

Buongiorno a tutti.
Come da titolo ho un mesa subway rocket che quando cambia canale, in particolare da clean a lead, spara una fucilata attraverso il cono.
Schema alla mano ho potuto verificare che il problema si genera all'ingresso di V3A.
Ho provato ad invertire i due LDR, visto che il secondo dovrebbe ammutolire l'ampli durante la transizione da un canale all'altro, ma niente....
Controllato relè e componenti della switching matrix e sembra tutto a posto. L'amico che lo ha portato ha anche cambiato tutte le valvole di pre.

Allego schemi, pessimi...., trovati sulla rete....metto solo il pre con la switching matrix in quanto se metto a massa l'ingresso dello stadio successivo a V3A si ammutolisce tutto.

Mi date una manina?
Grazie a tutti
Allegati
subway2.gif
subway1.gif
subway1.gif (11 KiB) Visto 36252 volte
Napoletani si nasce.....

Avatar utente
robi
Amministratore
Amministratore
Messaggi: 9762
Iscritto il: 17/12/2006, 13:57
Località: Alba

Re: mesa subway rocket cambio canale

Messaggio da robi » 04/10/2018, 0:17

Ciao,

nel dubbio cambierei i due 220k, i due 470k e la 1M che mettono a massa il tutto.
A volte misuri e sembra tutto a posto, ma non lo è.

Alla fine son pochi componenti dal costo irrisorio, e tentar non nuoce.
A me capitò con un altro circuito che faceva una cosa simile.
All'epoca lo imputai alla zona "calda" della pcb su cui si trovava il resistore.

Avatar utente
raf71
Diyer Eroe
Diyer Eroe
Messaggi: 988
Iscritto il: 12/08/2010, 17:24
Località: Pozzuoli (NA)

Re: mesa subway rocket cambio canale

Messaggio da raf71 » 08/10/2018, 16:49

Grazie per la dritta Robi.
Appena sarò a casa controllerò.

Saluti
Raffaele
Napoletani si nasce.....

Avatar utente
robi
Amministratore
Amministratore
Messaggi: 9762
Iscritto il: 17/12/2006, 13:57
Località: Alba

Re: mesa subway rocket cambio canale

Messaggio da robi » 10/10/2018, 8:07

Di nulla, figurati.
Spero sarà utile!

Avatar utente
raf71
Diyer Eroe
Diyer Eroe
Messaggi: 988
Iscritto il: 12/08/2010, 17:24
Località: Pozzuoli (NA)

Re: mesa subway rocket cambio canale

Messaggio da raf71 » 30/10/2018, 12:01

Niente da fare....
ho provato anche a mettere delle res da 1mega tra i contatti dei relè ma nulla.
Posso dirla una cosa? non me ne vogliano i mesa-boogiettari.....ma sto scambio canali fa.....

Saluti
Napoletani si nasce.....

alexradium
Diyer Eroe
Diyer Eroe
Messaggi: 777
Iscritto il: 07/06/2011, 14:18

Re: mesa subway rocket cambio canale

Messaggio da alexradium » 30/10/2018, 16:21

Eh,diceva uno una volta,alla domanda "qual'è il miglior Mesa Boogie?",risposta dell'esperto: "quello con la scritta Marshall in fronte"...

Avatar utente
raf71
Diyer Eroe
Diyer Eroe
Messaggi: 988
Iscritto il: 12/08/2010, 17:24
Località: Pozzuoli (NA)

Re: mesa subway rocket cambio canale

Messaggio da raf71 » 31/10/2018, 16:11

Ciao Alex...
Ho anche ricontrollato i relè per scrupolo, niente.
Ho notato che, in uscita da V1A e V1B, dopo i due cap da 47n, ho circa 200-300mV di offset. Ho provato a cambiare i due condensatori e le due resistenze da 220k ma niente, ho provato anche senza la V3 ed ho lo stesso questa componente continua.
Ho il dubbio che qualche pista dello stampato mi sta prendendo per i fondelli.
Napoletani si nasce.....

alexradium
Diyer Eroe
Diyer Eroe
Messaggi: 777
Iscritto il: 07/06/2011, 14:18

Re: mesa subway rocket cambio canale

Messaggio da alexradium » 31/10/2018, 19:07

Potrebbe essere in effetti che ci sia conduttività sulla scheda e sugli zoccoli,prova a lavare bene con isopropilico ed eventualmente elevare i componenti dalla piastra e rimisurare se hai ancora l'offset.

Fabio54
Diyer Aiutante
Diyer Aiutante
Messaggi: 73
Iscritto il: 16/05/2018, 10:13

Re: mesa subway rocket cambio canale

Messaggio da Fabio54 » 01/10/2020, 17:18

ciao a tutti, ho un problema di POP veramente forte su un clone dual rectifier, senza apropre nuovi thread mi aggiungo qui, ho già fatto diverse prove tra cui :
-res da 1m tra segnale dei relè e massa =nessun risultato
-0V dei relè colegato a massa e non = nessun risultato
-collegato e scollegato led = nessun risultato
- carteggiato lo chassis sotto lo star ground e stretto forte il bullone = nessun risultato

mi manca da provare solo i diodi zener nel verso opposto alla corrente e sostituire il cap prima del TL7812 perchè attualemtne è da 2200 uF ma forse è troppo e caricandosi/scaricandosi boppa

accetto suggerimenti

Avatar utente
luix
Amministratore
Amministratore
Messaggi: 3422
Iscritto il: 06/05/2006, 14:26

Re: mesa subway rocket cambio canale

Messaggio da luix » 01/10/2020, 18:30

Senza schemi alla mano risulta difficile aiutarti...

Fabio54
Diyer Aiutante
Diyer Aiutante
Messaggi: 73
Iscritto il: 16/05/2018, 10:13

Re: mesa subway rocket cambio canale

Messaggio da Fabio54 » 02/10/2020, 19:13

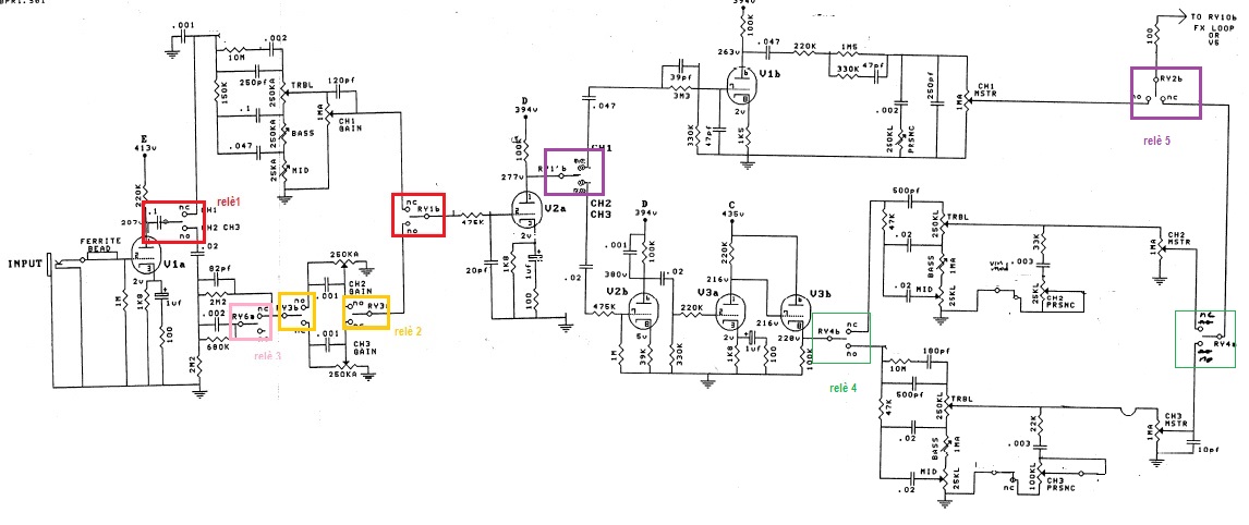
eccolo qui, in versione integrale, ho voluto semplificare lo schema limitandomi a solo 5 relè a doppio scambio e lo schema del circuito a 12 VDC che ho utilizzato. entrambi i circuiti sono disegnati esattamente come presenti nell'amplificatore
Allegati
dual rect semplificata.jpg
12VDC.jpg

Avatar utente
luix
Amministratore
Amministratore
Messaggi: 3422
Iscritto il: 06/05/2006, 14:26

Re: mesa subway rocket cambio canale

Messaggio da luix » 02/10/2020, 20:06

Da una rapida occhiata il relè 4 switcha sul catodo dove hai una tensione continua, metti un condensatore ed una resistenza verso massa prima di andare sul relè.

Stessa cosa il relè 5, switcha dove c'è tensione, dovresti fare in modo che dall'anodo venga fuori un condensatore con una resistenza a massa e poi puoi andare sul relè.

Considera che a volte nonostante tutti gli accorgimenti con i relè non ne vieni fuori, ecco perchè molti usano gli optoaccoppiatori.

Fabio54
Diyer Aiutante
Diyer Aiutante
Messaggi: 73
Iscritto il: 16/05/2018, 10:13

Re: mesa subway rocket cambio canale

Messaggio da Fabio54 » 02/10/2020, 20:27

ok! in effetti è un'accorgimento (quello del condensatore sull alta tensione) che avevo già adottato nel relè 1, sicuramente lo implemento anche li, per quanto riguarda il relè 5 ho usato diverse volte un relè in un cathode follower per switchare le equalizzazioni ma non mi è mai servito mettere un condensatore davanti, proverò lo stesso comunque, un dubbio che avevo era quello del condensatore da 2200uF sui 12 V che forse essendo troppo grande come capacià fa rumore quando vengono accesi i relè per via di un'assorbimento a valle del TL7812...

Fabio54
Diyer Aiutante
Diyer Aiutante
Messaggi: 73
Iscritto il: 16/05/2018, 10:13

Re: mesa subway rocket cambio canale

Messaggio da Fabio54 » 04/10/2020, 18:48

Piccolo/grande aggiornamento, dopo un infinita di prove ho scoperto che lo zoccolo della valvola loop-effetti e microfonico!!! :muro: :muro: :muro: :muro: ho notato che sia picchiettando i componenti che I fili che la valvola era tutto microfonico, appena l'ho bypassato il bump del cambio canale è diminuito tantissimo!! Ora è appena udibile, un po più forte quando si passa dai canali lead al pulito ma penso che mettendo delle resistenze da 1 o 2 M verso massa dovrei riuscire a risolvere!

Piccola domanda, l'interruttore può generare il bump? Aiuta se si mette un condensatore tra il pin centrale e un laterale dell interruttore come la Silver jubilee di Ceriatone?

Avatar utente
Dom
Roger Mayer Jr.
Roger Mayer Jr.
Messaggi: 2038
Iscritto il: 07/09/2013, 15:38
Località: Abruzzo (Te)

Re: mesa subway rocket cambio canale

Messaggio da Dom » 06/10/2020, 21:31

.... Scusa se mi permetto, ma non mi è mai capitato di udire che un socket sia microfonico. Sei assolutamente sicuro di questo fatto!?
Hai provato a sostituire il socket in questione con uno nuovo?
Se è si, hai notato differenze?
Una valvola microfonica ci può stare, ma un socket.... Come è possibile?

Per il pop in questione, giá Luix ti ha detto saggiamente cosa fare.
In piú, io proverei a fare in questo modo:
1 - cambiare socket.
2 - provare a bypassare uno per uno i relays fino a che non senti sparire il pop.

.... Un pò come fa il medico quando ti chiede : ".... Quí ti fa male?.... Quí si?... Quí pure?"
Circoscrivere la possibile causa. Ammesso che non sia davvero il socket.

Rispondi