Sostieni il forum con una donazione! Il tuo contributo ci aiuterà a rimanere online!
Immagine

Fischio su Tiny Terror clone

Problemi con un ampli? Esponili qui!
Avatar utente
jimmy_ver2.0
Diyer Eroe
Diyer Eroe
Messaggi: 527
Iscritto il: 16/12/2010, 13:09
Località: Perugia

Fischio su Tiny Terror clone

Messaggio da jimmy_ver2.0 » 16/12/2010, 13:25

Salve a tutti,

ho da poco terminato il mio primo ampli diy: un clone della Orange Tiny Terror.
Ovviamente non mi aspettavo che tutto funzionasse "alla prima botta", ma ho ancora un problemino che non riesco a risolvere.
Se alzo il gain a più di ore 10/11 l'ampli comincia ad emettere un fischio ad alta frequenza e volume non esagerato, simile alle vecchie radio quando non captavano bene il segnale.
Aumentando il gain il suono della chitarra non aumenta di gain e volume, ma comprime esageratamente, rimane a volumi piuttosto bassi e in più si mischia con il fischio di cui sopra.

Usato a bassi gain l'ampli funziona bene anche con il master volume a palla.

Il circuito è stato costruito su PCB doppia faccia, gli zoccoli delle valvole sono montati su PCB mentre tutti gli altri componenti su chassis sono stati cablati.

P.S. ho voluto fare la scelta azzardata di fare un piano di massa unico nel PCB, ho paura che possa essere qualche massa a sporcarsi, ma al momento è solo una ipotesi...

Se qualcuno può darmi un mano ne sarei felice.

Chiedetemi pure schemi e/o foto se necessario.

Grazie,
Jimmy

Avatar utente
robi
Amministratore
Amministratore
Messaggi: 9762
Iscritto il: 17/12/2006, 13:57
Località: Alba

Re: Fischio su Tiny Terror clone

Messaggio da robi » 16/12/2010, 15:11

Ci servono foto dell'interno e.. dove hai usato il cavo schermato?

Avatar utente
jimmy_ver2.0
Diyer Eroe
Diyer Eroe
Messaggi: 527
Iscritto il: 16/12/2010, 13:09
Località: Perugia

Re: Fischio su Tiny Terror clone

Messaggio da jimmy_ver2.0 » 16/12/2010, 16:02

robi ha scritto:Ci servono foto dell'interno e.. dove hai usato il cavo schermato?
Ok, per le foto dovrete aspettare come minimo fino a stasera perchè adesso sono in ufficio.
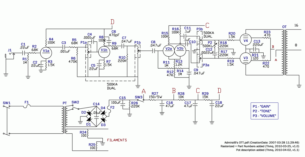
Intanto allego gli schemi presi come riferimento, il mio schema è uguale eccetto tre o quattro lievi cambi di valori di res e cap.
Gli schemi che allego sono presi da una discussione sul forum music-electronics.

Intanto ti dico che il cavo schermato l'ho usato dal connettore jack di INPUT al pad di saldatura dell'input del circuito (C1 sullo schema in allegato).
Poi (non contento) ci ho aggiunto un send/return seriale passivo (schema allegato) ed anche lì ho usato cavi schermati per andare dal circuito ai due connettori jack posti sul retro dello chassis.
Inoltre ho modificato la posizione del tone-stack (altro schema allegato).
Allegati
OTT_simple_FX_loop.gif
AdmiralBs_OTT_w_PNs_v1_1_TC_patch.gif
AdmiralBs_OTT_w_PNs_v1_1_TC_patch.gif (12.88 KiB) Visto 8959 volte
AdmiralBs_OTT_w_PNs_1024.gif

Avatar utente
robi
Amministratore
Amministratore
Messaggi: 9762
Iscritto il: 17/12/2006, 13:57
Località: Alba

Re: Fischio su Tiny Terror clone

Messaggio da robi » 16/12/2010, 19:39

Il cavo schermato ti serve anche da e verso P1a e P1b.

Avatar utente
jimmy_ver2.0
Diyer Eroe
Diyer Eroe
Messaggi: 527
Iscritto il: 16/12/2010, 13:09
Località: Perugia

Re: Fischio su Tiny Terror clone

Messaggio da jimmy_ver2.0 » 16/12/2010, 23:19

Ok adesso lo proverò.

Ma... accidenti!! sono connessioni cortissime!! Come fai ad esserne sicuro??
Ho visto decine di ampli point to point con i componenti all'aria e cablaggi lunghissimi e funzionano tutti!!

Magari come dici tu è necessario per QUESTO particolare ampli, ma me lo puoi motivare?

Avatar utente
jimmy_ver2.0
Diyer Eroe
Diyer Eroe
Messaggi: 527
Iscritto il: 16/12/2010, 13:09
Località: Perugia

Re: Fischio su Tiny Terror clone

Messaggio da jimmy_ver2.0 » 17/12/2010, 1:06

Ho fatto la modifica dei cavi schermati ed ho avuto un miglioramento di circa l' 1%
In pratica posso alzare il gain di mezza tacca in più prima di innescare il fischio (almeno questa è l'impressione perchè ancora non ci sono le tacche).

Inoltre ho un altro problema che finora ho ritenuto "minore": ho notato che il pot del tono è quasi inefficace, dallo schema vedo che devo collegare solo 2 pin, ma quali??

Ho provato varie cofigurazioni senza trovarne una che mi convincesse.

P.S. per errore ho comprato un pot del tono doppio come gli altri, io ne uso solo metà lasciando l'altra metà con i tre pin connessi a massa, può andare?

Avatar utente
semprelibero
Diyer
Diyer
Messaggi: 142
Iscritto il: 05/01/2010, 17:03
Località: Modena

Re: Fischio su Tiny Terror clone

Messaggio da semprelibero » 18/12/2010, 0:27

Ciao! la schermatura del cavo l'ahi collegata a massa solo da una parte, vero...?!
E hai messo il cavo schermato anche per andare alle griglie delle pre (pin 2 e 7)? Sarebbe cosa buona e giusta...
Per il tono prova a non mandare a massa l'altra parte del pot, quella non usata, prova a non collegarla e basta...però non so, mi rimetto a più esperti...
Per le oscillazioni sei sicuro di non avere una valvola di pre microfonica? Provala picchiettando piano con una matita ad ampli acceso, se dal cono esce rumore allora la valvola è andata, tieni conto che le 12ax7 vengono costruite in modo un po' poco curato, può succedere che abbiano valori e comportamenti (e durate...) molto diverse le une dalle altre...

In più posta delle foto!

Avatar utente
jimmy_ver2.0
Diyer Eroe
Diyer Eroe
Messaggi: 527
Iscritto il: 16/12/2010, 13:09
Località: Perugia

Re: Fischio su Tiny Terror clone

Messaggio da jimmy_ver2.0 » 18/12/2010, 11:41

Mi spiegate questa mania dei cavi schermati quando vedo intere plexi costruite senza cavi schermati??

I cavi schermati che collegano il pot P1 hanno il collegamento di massa solo da una parte: un pin di massa di P1.

Per le immagini sono sò che fare.. quando provo a caricarne solo una mi dice immagine non valida.... sono JPEG da 500KB o giù di lì. Manco fossero 6MB ognuna!!

Avatar utente
robi
Amministratore
Amministratore
Messaggi: 9762
Iscritto il: 17/12/2006, 13:57
Località: Alba

Re: Fischio su Tiny Terror clone

Messaggio da robi » 18/12/2010, 13:00

jimmy_ver2.0 ha scritto:Mi spiegate questa mania dei cavi schermati quando vedo intere plexi costruite senza cavi schermati??
Per spiegarti questa "mania" ti faccio ragionare su un punto: cosa cambia dal Tiny alla Plexi?
jimmy_ver2.0 ha scritto:Per le immagini sono sò che fare.. quando provo a caricarne solo una mi dice immagine non valida.... sono JPEG da 500KB o giù di lì. Manco fossero 6MB ognuna!!
Caricale su imageshack o altri siti di uploading immagini.

Avatar utente
jimmy_ver2.0
Diyer Eroe
Diyer Eroe
Messaggi: 527
Iscritto il: 16/12/2010, 13:09
Località: Perugia

Re: Fischio su Tiny Terror clone

Messaggio da jimmy_ver2.0 » 18/12/2010, 14:07

Bene, ecco alcune immagini:
http://img401.imageshack.us/img401/8572/imagen0379s.jpg
http://img843.imageshack.us/img843/9094/imagen0369.jpg
http://img839.imageshack.us/img839/7118/imagen0371t.jpg
http://img404.imageshack.us/img404/5271/imagen0372a.jpg
http://img109.imageshack.us/img109/1586/imagen0373.jpg
http://img254.imageshack.us/img254/488/imagen0374.jpg
http://img545.imageshack.us/img545/8334/imagen0376a.jpg
http://img594.imageshack.us/img594/4108/imagen0377.jpg

mi scuso per la bassa qualità, ma potevo farle solo col cell.
Cmq danno un'idea di quello che era l'ampli, perchè adesso l'ho smontato tutto per ricontrollarlo e ricablarlo in maniera più pulita e razionale.

Per rispondere a Semprelibero:
- le valvole di pre non sono microfoniche
- il tono l'ho provato in tutte le configurazioni possibili, ma il fischio non sparisce

Ad ogni modo credo che la scelta più "infelice" sia stata quella di usare un piano di massa per tutto il circuito. Nonostante il posizionamento dei componenti sia stato fatto in modo che le alte correnti di ritorno non passino per il pre, non mi convince molto.
Momentaneamente ho scollegato i piedini a massa dei componenti del pre e li connetterò con un cavo.


Per rispondere a Robi:
- la differenza sostanziale sta nel pre-amp, la tiny ha un guadagno maggiore grazie ai valori dei condensatori di catodo molto alti, ed inoltre ha il controllo di gain che agisce contemporaneamente sui due stadi, ma questo dovrebbe rendere l'ampli più "captativo"?

Avatar utente
robi
Amministratore
Amministratore
Messaggi: 9762
Iscritto il: 17/12/2006, 13:57
Località: Alba

Re: Fischio su Tiny Terror clone

Messaggio da robi » 18/12/2010, 14:50

Bravo! Maggiore gain e spazi ridotti aumentano il problema!

Avatar utente
jimmy_ver2.0
Diyer Eroe
Diyer Eroe
Messaggi: 527
Iscritto il: 16/12/2010, 13:09
Località: Perugia

Re: Fischio su Tiny Terror clone

Messaggio da jimmy_ver2.0 » 18/12/2010, 17:32

Nulla di fatto...
L'ho smontato, controllato, ricablato, ho pure fatto uno star ground di tutti i componenti del pre che vanno a massa, ma niente.. il maledetto fischio rimane.

Una cosa strana però l'ho notata: a valvole inserite e stand-by disattivo ho misurato queste tensioni:

V3, V4 (finali): 338V sul pin 7
V2 (PI): 228V sui pin 1 e 6
V1 (PRE): 188V sui pin 1 e 6

Non c'è una caduta troppo grande?? Io mi aspettavo come minimo 250V sulla V1, 290 sulla V2 e 350 o giù di lì sulle finali.

A vuoto tutte le tensioni misurano circa 370V.

Il secondario del mio trafo da 260V e non 250 come quello della TT.

Avatar utente
jimmy_ver2.0
Diyer Eroe
Diyer Eroe
Messaggi: 527
Iscritto il: 16/12/2010, 13:09
Località: Perugia

Re: Fischio su Tiny Terror clone

Messaggio da jimmy_ver2.0 » 18/12/2010, 20:19

Ho notato una discrepanza tra il mio circuito e il layout che gira un po' in tutto il mondo:
il fusibile su uno dei rami dell'alternata che va al primario del trafo di alimentazione è di 1A slow mentre io li ho provati di 315mA slow e 500m slow. La caduta eccessiva di tensione che ho potrebbe essere dovuta alla mancanza di corrente?
Io penso di no perchè immagino che se il circuito "chiede" più di 315mA.. semplicemente il mio fusibile dovrebbe saltare, ma non è possibile che il fusibile limiti l'assorbimento del circuito.
Però di fatto questo fusibile mi è già saltato diverse volte, quando accendo il circuito dopo aver effettuato delle saldature soprattutto.

Avatar utente
semprelibero
Diyer
Diyer
Messaggi: 142
Iscritto il: 05/01/2010, 17:03
Località: Modena

Re: Fischio su Tiny Terror clone

Messaggio da semprelibero » 19/12/2010, 1:11

Leggo e rispondo al volo:occhio perché se non sbaglio,a memoria,con l'anodo delle EL84 sei fuori di 40 volt dalla tensione massima...

Avatar utente
jimmy_ver2.0
Diyer Eroe
Diyer Eroe
Messaggi: 527
Iscritto il: 16/12/2010, 13:09
Località: Perugia

Re: Fischio su Tiny Terror clone

Messaggio da jimmy_ver2.0 » 20/12/2010, 0:54

Allora, ho controllato ed è vero. Le EL84 hanno un atensione anodica massima di 300V.
Ho collegato il secondario HIgh Voltage del trafo al tap di 240Vac invece del 260Vac.
Adesso sono un po' meno fuori:
V3,V4 (fibali): 321V sul pin 7
V2 (PI): 225V sui pin 1 e 6
V1 (PRE): 178V sui pin 1 e 6
A me sembra sempre strana l'enorme caduta di tensione su V1..

Da quello cher ho letto, la TT originale ha un trafo d'alimentazione con secondario a 250Vac e tensione anodica delle El84 di 325V. Stanno fuori specifica sempre..

Inoltre io ho messo la resistenza di catodo delle El84 da 150ohm invece dei 120ohm da stock e quindi dovrei assicurare un bias più tranquillo.

Detto ciò.. ho messo cavi schermati anche sul Pot del volume ma il fischio persiste.. chiamo un esorcista??

Rispondi