sono El.guerrero, scrivevo qui anni fa, ora ing. elettronico
Insomma un disastro!
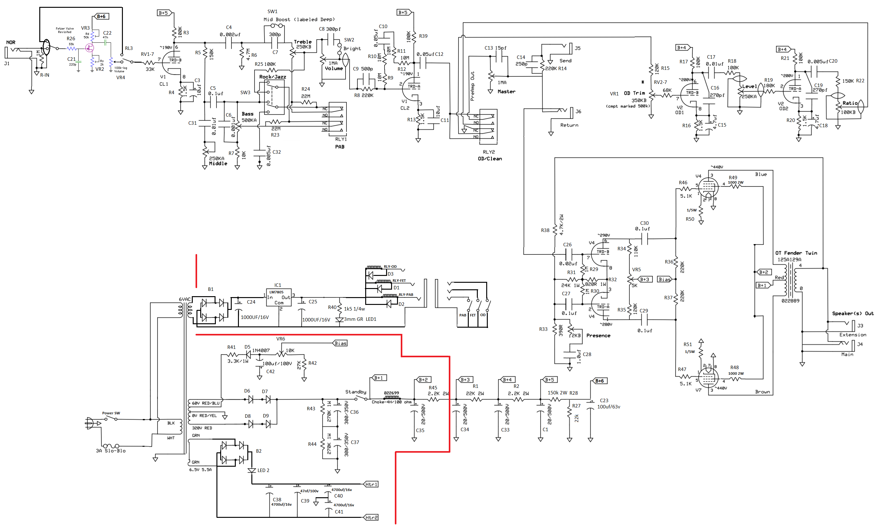
Spero di fare una opera buona postando schema e pcb per ora ancora parziali dell'ampli in questione.
Per l'ingresso fet ho inserito un Fetzer valve del sito run off groove che simula il primo stadio di un fender, con fet j201 che quindi dovrebbe dare un bel po' di gain!
Avevo già provato a costruirlo in passato ma poi causa mancanza di tempo mi ero fermato,
ho costruito la pcb di tutto l'ampli escluso una parte di power supply che l'avevo già implementata su una basetta a parte.
Vi lascio allegati, schema e layout della pcb, mano a mano se ci saranno modifiche la aggiornerò e poi posterò i file di eagle così che sia un progetto utile per tutta la comunità.
Già che ci sono, vi lascio due dubbi.
Valvole finali pensando di usare le kt66 o kt77 intercambiandole tra loro senza cambiare componenti, sui pin 5 che ne pensate come da schema di una 5.1k e sul pin 4 una 1k? Suggerite altri valori?
Grazie a tutti





