Pollix ha scritto: Ciao Pent.
Dimmi che non hai seguito lo schema ad inizio pagina....quello disegnato bene....
manca la resistenza da 22K che va dal tap 16ohm alla 10k della PI.
Se invece c'e'....il volume con la controreazione, e' maggiore o miniore?
![]()
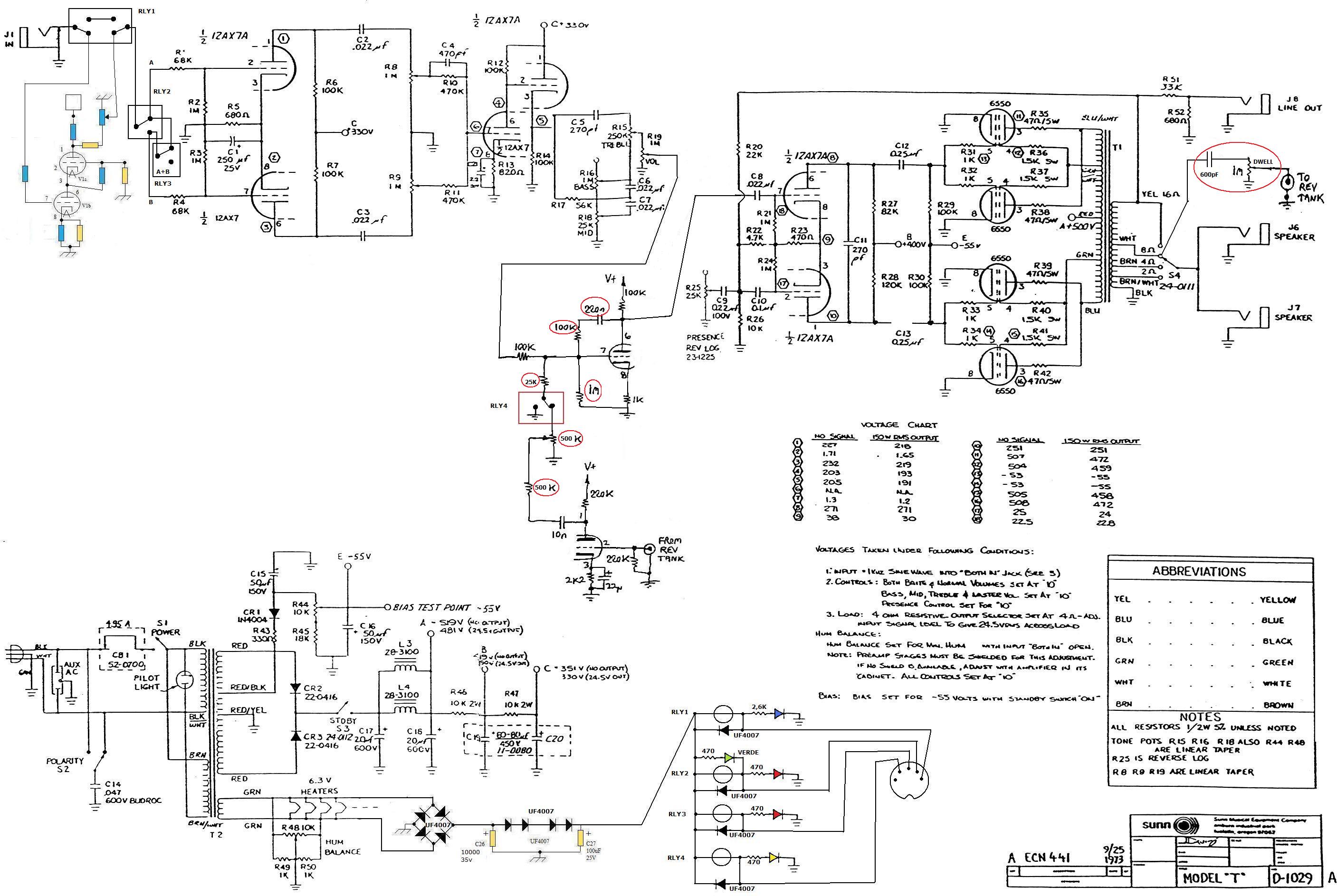
Uh ma guarda.. red_face ..effettivamente la res da 22k non l'ho messa...dannazione...eppure ho seguito l'altro di schema!!!
cacchio adesso la metto e vi faccio sapere subito!!!
Grande Pollix, mi risolvi sempre la vita!!! Cmq con la controreazione il volume si abbassa un pò...e si incupisce.
Ah vi faccio un altro aggiornamento:
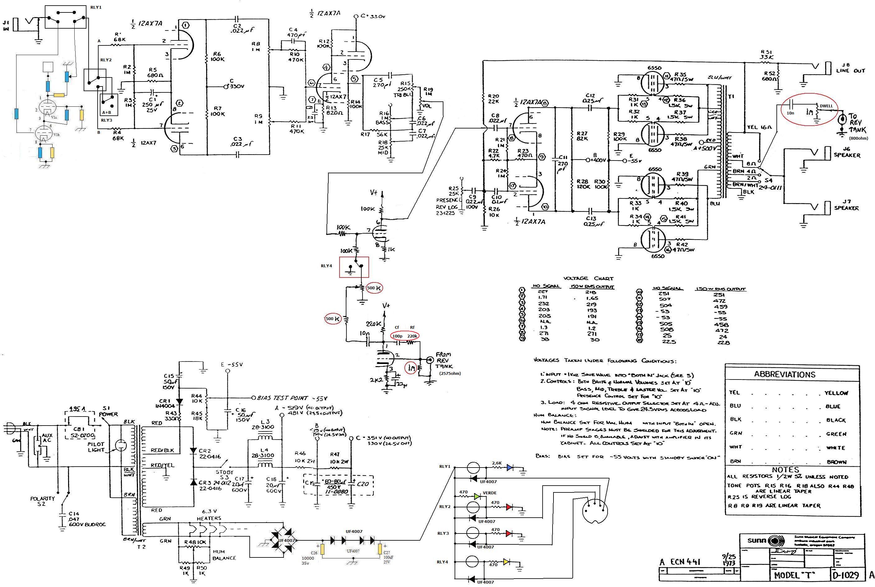
Ho aggiunto la valvola di boost e quella del reverbero! Con il boost è favoloso! tutta quella potenza, con tutto quel gain...è veramente qualcosa di emozionante per un chitarrista! Cmq funzionato subito e senza problemi di noise!
Per mettere queste 2 valvole ho aggiunto uno stadio di alimentazione in più: una res da 1K con un altro cap da 80uF...le altre tensioni però mi si sono abbassate di una 20na di volts....ke faccio abbasso la res da 1k?
Per il reverbero: ancora non ho la tank....Antonallo me la doveva mandare...ma è sparito!
Ah una cosa Pollix: ma le impedenze della scatola del rev come devono essere? Io pensavo così: l'input da 8 ohm (dato che prelevo il segnale dal tap di 8ohm) e l'uscita in accordo con l'impedenza della griglia di valvola..no? tu che mi consigli??
@kruka: si è vero...le tensioni sulla PI sono proprio sballate! proverò a cambiare valvola...
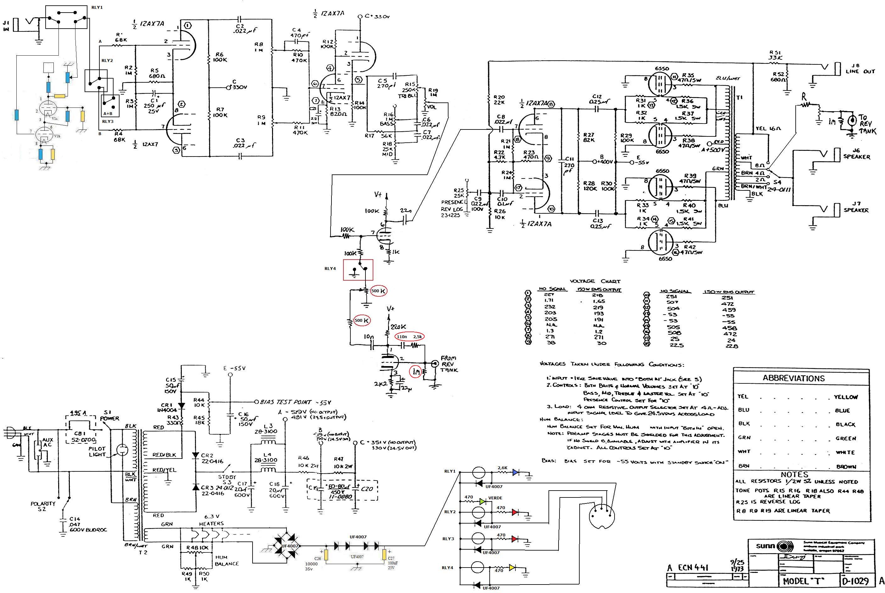
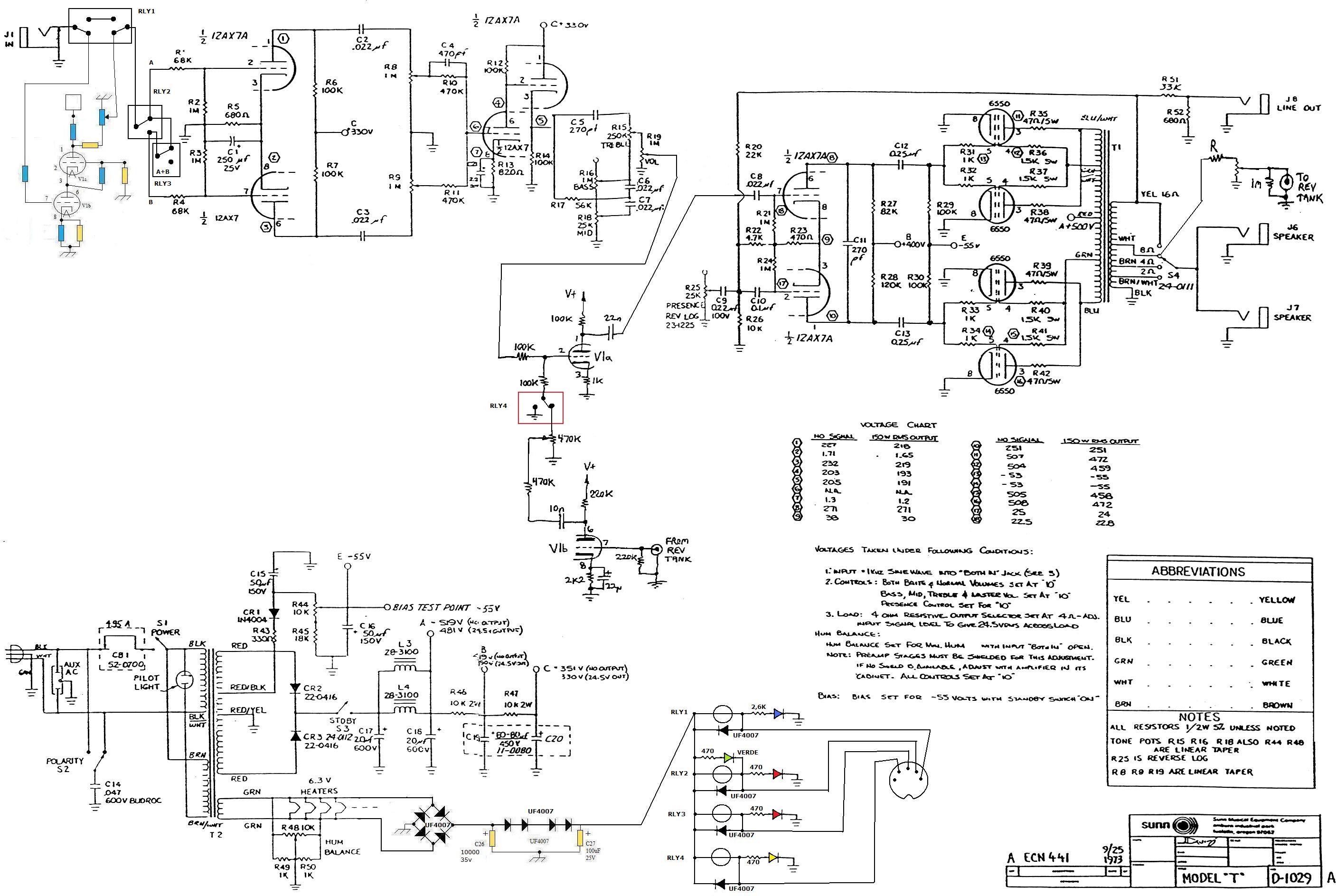
Ok adesso stavo finendo di cablare il tutto per usare la scheda di switching...speriamo bene!
A presto dunque!
And.

