Switch 4 canali con CD40175B.
- palombotto
- Diyer Esperto

- Messaggi: 282
- Iscritto il: 30/05/2011, 16:03
- Località: Sezze (LT)
Re: Switch 4 canali con CD40175B.
Occhio che mi sa che i piedini 1 e 10 dei relay 1 - 7 - 4 - 9 vanno invertiti.
Fatto qualche prova? :)
Fatto qualche prova? :)
- palombotto -
Re: Switch 4 canali con CD40175B.
Date un'occhiata a questo thread.
Sostanzialmente e' la stessa cosa, l'ho realizzato io e funziona!
http://www.diyitalia.eu/forum/viewtopic ... ing#p72534
Sostanzialmente e' la stessa cosa, l'ho realizzato io e funziona!
http://www.diyitalia.eu/forum/viewtopic ... ing#p72534
Live another day, climb a little higher, find another reason to stay...
Re: Switch 4 canali con CD40175B.
Hades ha scritto:Date un'occhiata a questo thread.
Sostanzialmente e' la stessa cosa, l'ho realizzato io e funziona!
http://www.diyitalia.eu/forum/viewtopic ... ing#p72534
comunque provato su bread board e il circuito funziona, una variante Io invece dei 2n3904 ho usato dei bc 337 che avevo in casa e dei micro rele finder.
Ho notato solo una cosa quando viene alimentato si attivano tutte le uscite fino a che non preme uno switch da li in poi va tutto bene.
- palombotto
- Diyer Esperto

- Messaggi: 282
- Iscritto il: 30/05/2011, 16:03
- Località: Sezze (LT)
Re: Switch 4 canali con CD40175B.
Guarda... potrebbe dipendere da quello che ho segnalato, che nel mio schema i piedini dei relay sono invertiti?
Altrimenti non saprei, a quel che ho capito, appena alimentato il circuito dovrebbe avere tutte le uscite a 0...
Appena mi arrivano gli integrati mi metto subito al lavoro anche io... e con questa ottima notizia lo faccio anche più volentieri :)
Facci sapere se riesci ad integrarlo al tuo Brunetti 1000!
Altrimenti non saprei, a quel che ho capito, appena alimentato il circuito dovrebbe avere tutte le uscite a 0...
Appena mi arrivano gli integrati mi metto subito al lavoro anche io... e con questa ottima notizia lo faccio anche più volentieri :)
Facci sapere se riesci ad integrarlo al tuo Brunetti 1000!
- palombotto -
Re: Switch 4 canali con CD40175B.
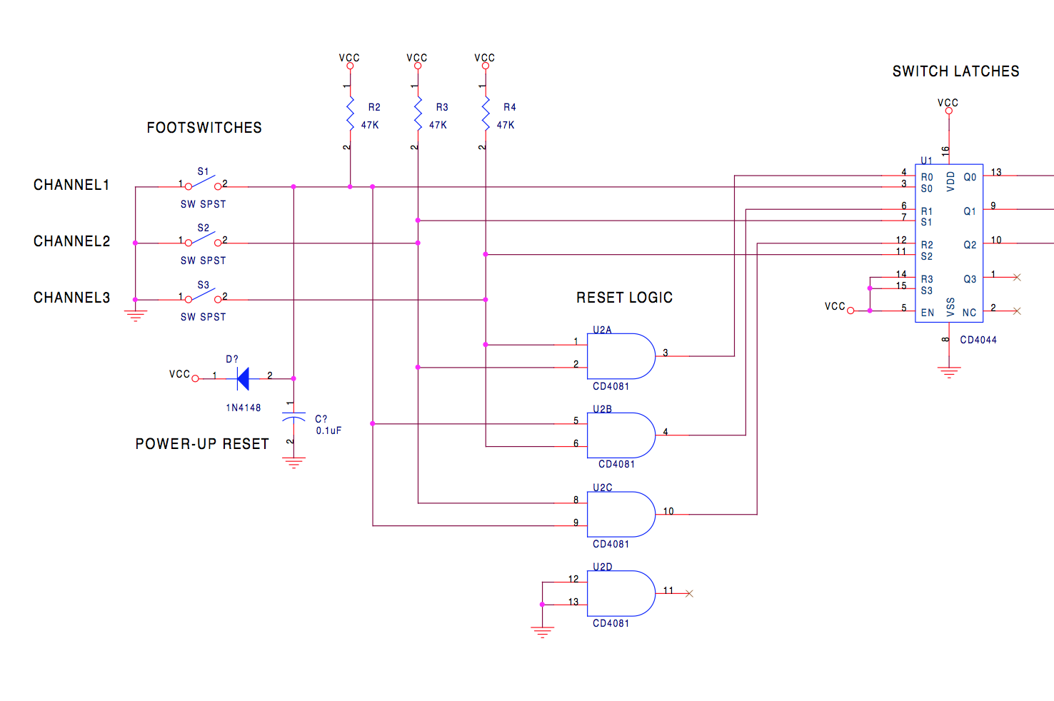
basta mettere un condensatore tra l'input del primo canale e la massa. 100nF dovrebbe andare.
il circuito si alimenta, il condensatore conduce, attiva il primo canale, dopo di che si carica ed è come se non ci fosse.
Gioco fatto!
per dubbi controllate lo schema del soldano x88r, dovrebbe avere questo famoso cap!
il circuito si alimenta, il condensatore conduce, attiva il primo canale, dopo di che si carica ed è come se non ci fosse.
Gioco fatto!
per dubbi controllate lo schema del soldano x88r, dovrebbe avere questo famoso cap!
- palombotto
- Diyer Esperto

- Messaggi: 282
- Iscritto il: 30/05/2011, 16:03
- Località: Sezze (LT)
Re: Switch 4 canali con CD40175B.
Quello? Scusate la domanda un po' pecoreccia... ma perché quel diodo è al contrario?mlessio ha scritto:basta mettere un condensatore tra l'input del primo canale e la massa. 100nF dovrebbe andare.
il circuito si alimenta, il condensatore conduce, attiva il primo canale, dopo di che si carica ed è come se non ci fosse.
Gioco fatto!
per dubbi controllate lo schema del soldano x88r, dovrebbe avere questo famoso cap!
- palombotto -
Re: Switch 4 canali con CD40175B.
esattamente quello... il diodo è giusto... il circuito funziona dando una massa sugli input e quindi quello è il verso corretto...
non ho guardato il tuo schema... ma la logica dovrebbe essere la stessa, e quindi la soluzione dell'x88r dovrebbe andare!
non ho guardato il tuo schema... ma la logica dovrebbe essere la stessa, e quindi la soluzione dell'x88r dovrebbe andare!
Re: Switch 4 canali con CD40175B.
Dunque
....controllando gli schemi il CD40175b a bisogno del positivo sull'input per cambiare di stato invece della massa. Al che io ho piazzato il famoso condensatore tra vcc e un input ... Ma il diodo come collegato?
Così funziona ugualmente ma all'accensione nn c'è nessuna uscita attiva, bisogna sempre attivarne una con un comando.
- palombotto
- Diyer Esperto

- Messaggi: 282
- Iscritto il: 30/05/2011, 16:03
- Località: Sezze (LT)
Re: Switch 4 canali con CD40175B.
Questo risulta anche a me, ma al momento non so che dire... pare che gli integrati non arriveranno prima di una decina di giorni -.-"Da Ros ha scritto:Così funziona ugualmente ma all'accensione nn c'è nessuna uscita attiva, bisogna sempre attivarne una con un comando.
- palombotto -
Re: Switch 4 canali con CD40175B.
un condensatore tra il positivo e il primo input dovrebbe andare. il diodo va collegano nel verso della corrente, quindi dritto sul positivo.
Re: Switch 4 canali con CD40175B.
mlessio ha scritto:un condensatore tra il positivo e il primo input dovrebbe andare. il diodo va collegano nel verso della corrente, quindi dritto sul positivo.

