non di disegnare nuovamente lo schema
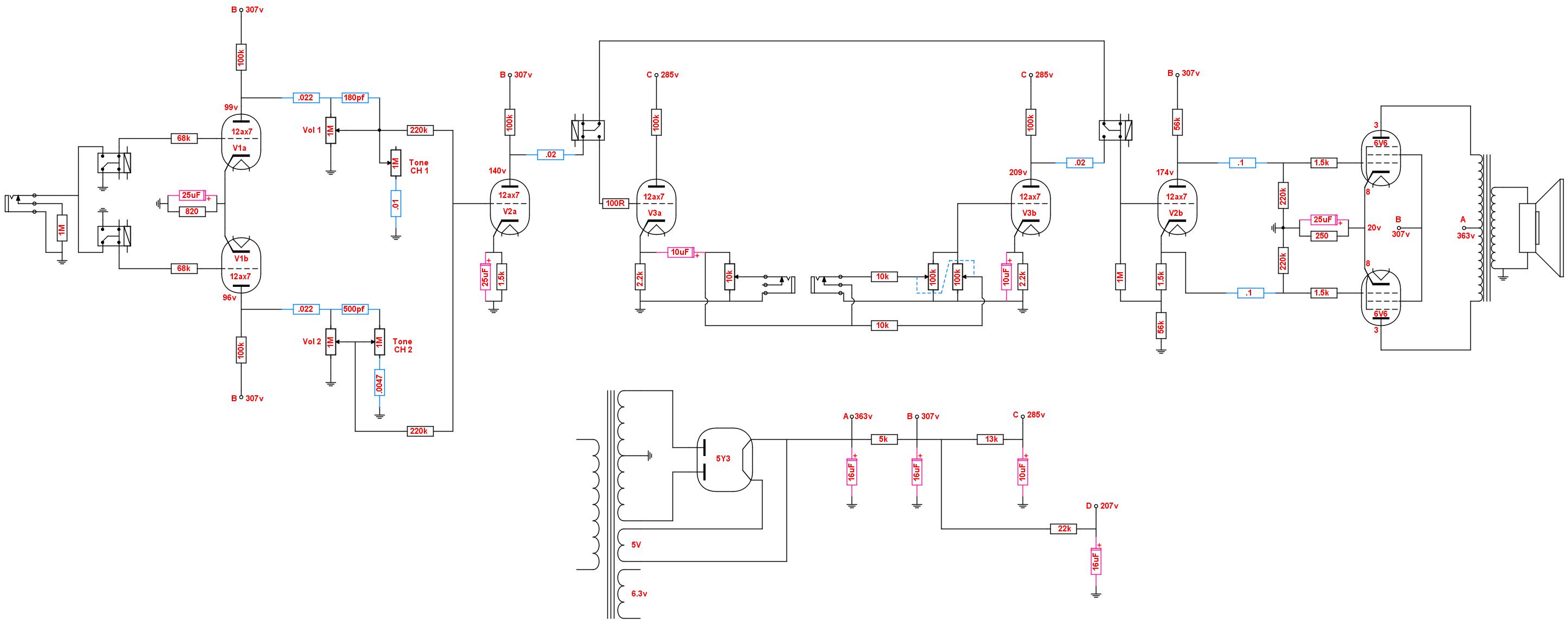
tra l'altro i relè non mi sembra siano come li ho disegnati io
K
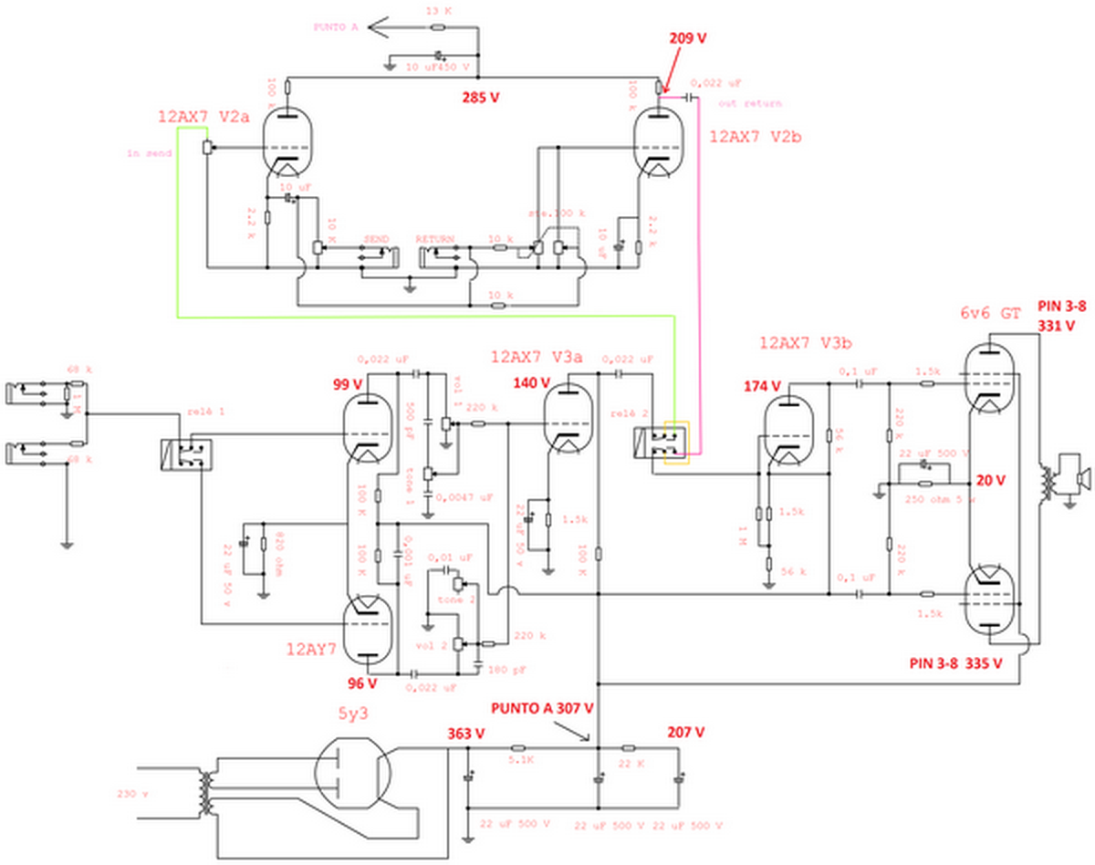
p.s.: Nel tuo schema ci sono degli erroracci che possono far fondere tutto, tienine conto, comunque finalmente ti sei deciso a disegnare uno schema, BENE, continua a far prove e vedrai che tra poco sarà molto facile - Un consiglio, visto che il controllo toni per V1a e V1b è identico, disegnalo identico, la leggibilità dello schema ne acquisterà di molto
Per favore, completa sul mio schema con i voltaggi che misuri e con la parte di alimentazione che mi pare manchi in relazione all'FXLoop, io un cap, da diciamo un 8-10uF, ce lo metterei in quel nodo aggiunto



