FENDER TWEED O PRINCETOWN?? [Deciso per 5E3 + mod]
Re: FENDER TWEED O PRINCETOWN?? [Deciso per 5E3 + mod]
ciao Kagliostro, lo schema definitivo poi l'hai finito? ci darei volentieri un'occhiata 
- Kagliostro
- Amministratore

- Messaggi: 9956
- Iscritto il: 03/12/2007, 0:16
- Località: Prov. di Treviso
Re: FENDER TWEED O PRINCETOWN?? [Deciso per 5E3 + mod]
Ciao
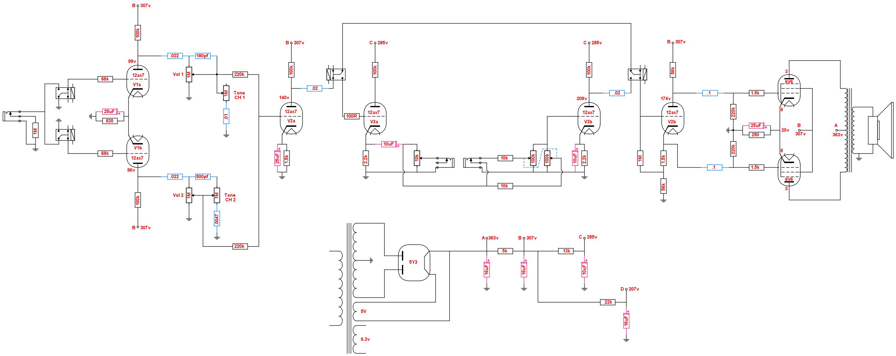
l'ultima versione è questa (la stessa già postata)
Se Hey Jude gli desse un'occhiata e confermasse se lo schema corrisponde con la versione attuale e funzionante
ci si potrebbe togliere il dubbio
K
l'ultima versione è questa (la stessa già postata)
Se Hey Jude gli desse un'occhiata e confermasse se lo schema corrisponde con la versione attuale e funzionante
ci si potrebbe togliere il dubbio
K
Re: FENDER TWEED O PRINCETOWN?? [Deciso per 5E3 + mod]
..quindi manca ancora anodica su v3a.. poi non ho capito la storia del trimmer l'ha messo in ingresso al loop fx per guadagno unitario..? mi è sembrato di capire così
grazie per l'allegato
ps.piccolo ot mi daresti un parere su questa questione nel topic se hai modo
:
http://www.diyitalia.eu/forum/viewtopic ... 59#p102059
ps.piccolo ot mi daresti un parere su questa questione nel topic se hai modo
http://www.diyitalia.eu/forum/viewtopic ... 59#p102059
Re: FENDER TWEED O PRINCETOWN?? [Deciso per 5E3 + mod]
tutto okay K
confermo lo schema. io al posto della res da 100 ohm a V3A ho messo un trimmer per regolarmi il guadagno. solo questo c'è di diverso.ho dimenticato al mio schema di collegare gli anodi all'ultimo ramo dell'alimentazione ossia quello con la tensione
da 207 V.
oldengl
P.S. per caso tu hai mai fatto una replica di un kingley ministrel? o conosci qualcuno che l'ha replicato?
confermo lo schema. io al posto della res da 100 ohm a V3A ho messo un trimmer per regolarmi il guadagno. solo questo c'è di diverso.ho dimenticato al mio schema di collegare gli anodi all'ultimo ramo dell'alimentazione ossia quello con la tensione
da 207 V.
oldengl
P.S. per caso tu hai mai fatto una replica di un kingley ministrel? o conosci qualcuno che l'ha replicato?
Re: FENDER TWEED O PRINCETOWN?? [Deciso per 5E3 + mod]
ti ringrazio
per la valvola nessuna modifica al trafo quindi?
ps. riguardo il minstrel non so se ve ne sia un clone in giro.. ho avuto per le mani un kingsley e devo dire che trovo davvero ben fatti questi pedali cablaggi e qualità costruttiva indiscutibile
ps. riguardo il minstrel non so se ve ne sia un clone in giro.. ho avuto per le mani un kingsley e devo dire che trovo davvero ben fatti questi pedali cablaggi e qualità costruttiva indiscutibile
Re: FENDER TWEED O PRINCETOWN?? [Deciso per 5E3 + mod]
no nessuna mod al trasfo. è un hammond 291AEX
------------------
DI ministrel ne ho uno per le mani ma si è bruciato il TA e non riesco a reperirlo....è un toroidale piccolino che funziona alla maniera dei trasfo a specchio.. bel pedale comunque
------------------
DI ministrel ne ho uno per le mani ma si è bruciato il TA e non riesco a reperirlo....è un toroidale piccolino che funziona alla maniera dei trasfo a specchio.. bel pedale comunque
- Kagliostro
- Amministratore

- Messaggi: 9956
- Iscritto il: 03/12/2007, 0:16
- Località: Prov. di Treviso
Re: FENDER TWEED O PRINCETOWN?? [Deciso per 5E3 + mod]
Quindi ..........???ho dimenticato al mio schema di collegare gli anodi all'ultimo ramo dell'alimentazione ossia quello con la tensione
da 207 V.
Lo schema che ho disegnato io lo debbo ritoccare dove ?
K
Re: FENDER TWEED O PRINCETOWN?? [Deciso per 5E3 + mod]
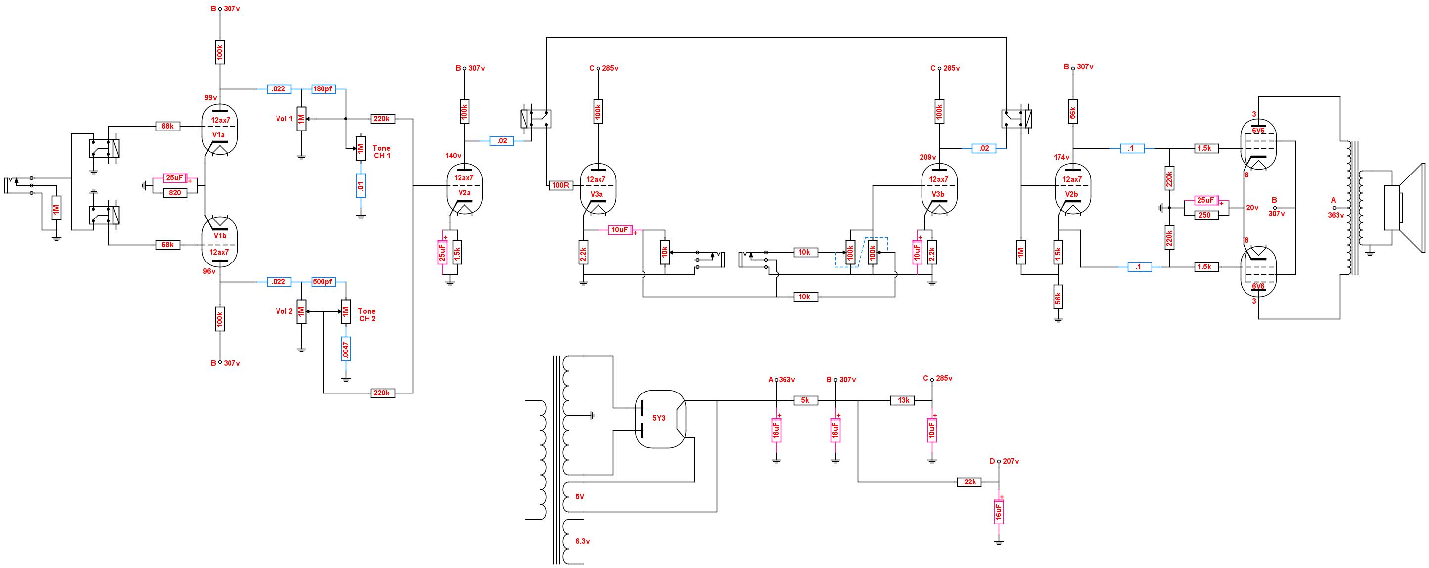
ho corretto il mio schema ma non me lo fa pubblicare sul forum.. in sostanza agli anodi di V2A e V2B ci vanno 207 v ossia il punto D al posto della B. per il resto CREDO che stia tutto bene. ti giro per mail il mio materiale cosi lo confronti meglio visto che non riesco a caricarlo qui 
ecco il layout
ecco il layout
- Kagliostro
- Amministratore

- Messaggi: 9956
- Iscritto il: 03/12/2007, 0:16
- Località: Prov. di Treviso
Re: FENDER TWEED O PRINCETOWN?? [Deciso per 5E3 + mod]
Va bene questo schema, è tutto come nell'ampli reale ?
KEDIT: Attenzione NON è questo lo schema, vedere il mio successivo post, quello con il riquadro con fondo giallo
Re: FENDER TWEED O PRINCETOWN?? [Deciso per 5E3 + mod]
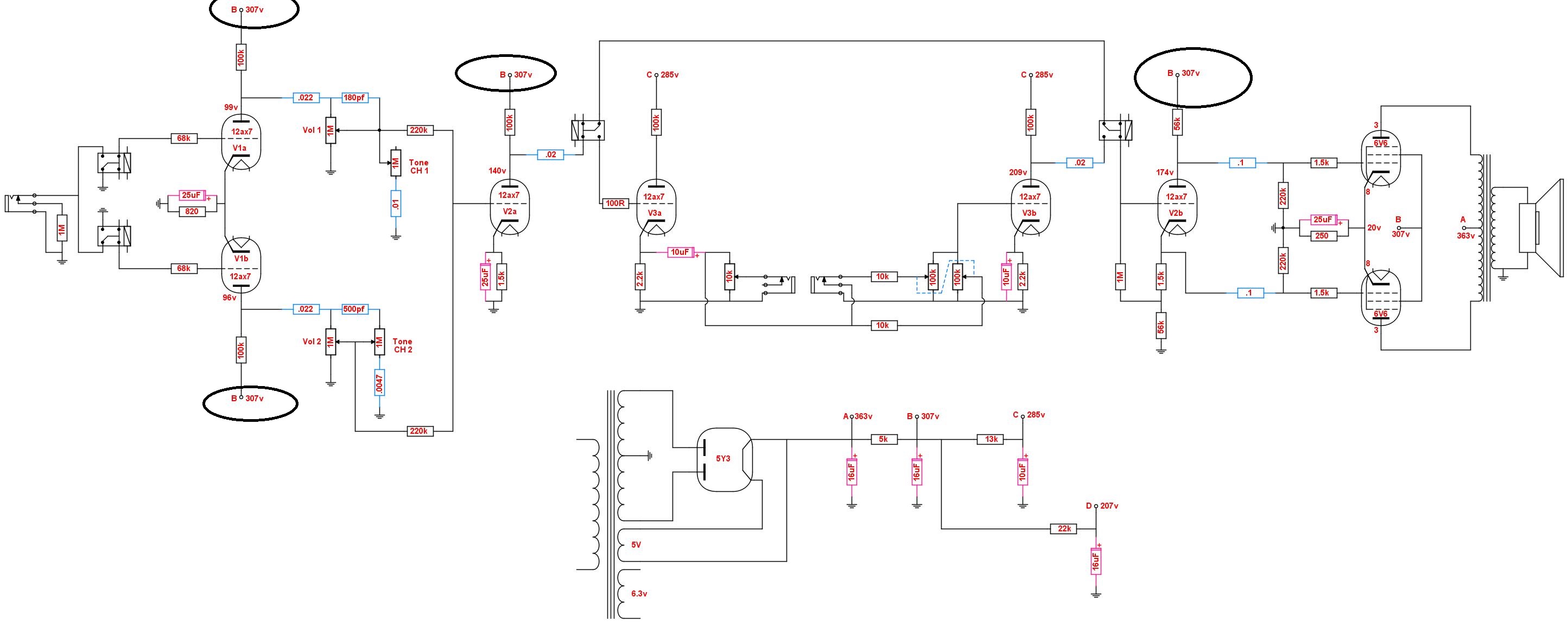
tutti i punti cerchiati vanno alimentati dal nodo D 207 V
per il resto tutto ok
per il resto tutto ok
- Kagliostro
- Amministratore

- Messaggi: 9956
- Iscritto il: 03/12/2007, 0:16
- Località: Prov. di Treviso
Re: FENDER TWEED O PRINCETOWN?? [Deciso per 5E3 + mod]
Caspita, ma quello che ho postato non è lo schema che intendevo io .............
Adesso arriva quello che volevo postare
K
Adesso arriva quello che volevo postare
K
Re: FENDER TWEED O PRINCETOWN?? [Deciso per 5E3 + mod]
una domanda: ma con le tensioni riportate stai sui 13,72w di dissipazione per finale?.. la 6v6 dovrebbe consentire 12w.. io sto facendo qualche mod per lo stesso motivo.. a te non suona più pulito di un classico 5e3?
- Kagliostro
- Amministratore

- Messaggi: 9956
- Iscritto il: 03/12/2007, 0:16
- Località: Prov. di Treviso
Re: FENDER TWEED O PRINCETOWN?? [Deciso per 5E3 + mod]
Per quanto riguarda il pulito, posso solo dire che per quanto ne so a Hey Jude piace molto il suono di quel tipo
per la dissipazione, beh, c'è una considerazione da fare, di solito si tengono le finali a circa il 70% di quanto indicato in datasheet
ma si dovrebbe anche ricordare che il dato riportato nei datascheet è un dato relativo ad un funzionamento della valvola in modo che
non sia molto stressata, per avere un minimo di ore di funzionamento garantite, nell'uso pratico, specie negli ampli da chitarra, si è
visto di tutto e di più, interessa il timbro, non tanto che le valvole accorcino la loro vita, sempre che non si arrivi ad eccessi naturalmente
Ma aspettiamo di sentire cosa dice Hey Jude riguardo al tipo di pulito
K
per la dissipazione, beh, c'è una considerazione da fare, di solito si tengono le finali a circa il 70% di quanto indicato in datasheet
ma si dovrebbe anche ricordare che il dato riportato nei datascheet è un dato relativo ad un funzionamento della valvola in modo che
non sia molto stressata, per avere un minimo di ore di funzionamento garantite, nell'uso pratico, specie negli ampli da chitarra, si è
visto di tutto e di più, interessa il timbro, non tanto che le valvole accorcino la loro vita, sempre che non si arrivi ad eccessi naturalmente
Ma aspettiamo di sentire cosa dice Hey Jude riguardo al tipo di pulito
K
Re: FENDER TWEED O PRINCETOWN?? [Deciso per 5E3 + mod]
quoto il suono alla fine è quello che conta, a dire il vero io ho anche tensioni superiori e devo dire che mi piace anche come suona, voglio fare una prova a farle lavorare sul 90% almeno e sentirne la risposta.. inizialmente il maggior range di pulito del mio 5e3 l'avevo attribuito a queste tensioni.. vedremo 

