Sostieni il forum con una donazione! Il tuo contributo ci aiuterà a rimanere online!
Immagine

Triamp con GU50 e KT88

Discussioni di carattere generale sugli amplificatori valvolari...
Avatar utente
Dom
Roger Mayer Jr.
Roger Mayer Jr.
Messaggi: 2034
Iscritto il: 07/09/2013, 15:38
Località: Abruzzo (Te)

Re: Triamp con GU50 e KT88

Messaggio da Dom » 05/05/2014, 10:10

In pratica si. A discapito dell'estetica della testata, vorrei mettere fisse ed in parallelo gli zoccoli delle GU50 per questioni di praticità e di versatilità. Se si hanno 2 zoccoli octal per parte sarebbe possibile davvero sperimentare di tutto, secondo me. Ma non rinuncio all'ulteriore possibilità di provare anche le GU50.
kagliostro ha scritto: Inizialmente avevo pensato che tu volessi sdoppiare il nodo per separare i picchi di richiesta di corrente in modo da far assorbire ad ogni set di valvole la corrente dal suo condensatore senza andare ad influenzare quello dell'altro

A questo punto, separerei anche il pre e, visto che fai l'occhiolino ai gyrator per la choke, ne metterei non uno ma due

K
L'idea è proprio quella, K., ma con l'aggiunta di poter usufruire della possibilità di avere anche dall'altra parte "lo specchio" dell'altro finale.
Perchè questo?

Perchè se si volesse far suonare una coppia di 6L6 con una coppia di KT88 lì dove sarebbero posizionate le GU50, in questo modo sarebbe possibile.
Lo scopo sarebbe quello di avere sempre una tensione di 420 V circa ( tensione ormai adottata per tutti gli stadi )per entrambe le coppie, ma se si volessero mettere in parallelo le GU50 abbassiamo la tensione anodica di soli 10 Volts ( 380V di VA + 30V di Vg1 ) tramite oppurtune resistenze anodiche.

...Sarebbe anche possibile non utilizzare le resistenze anodiche delle GU50. Potrei ridimensionare lo stadio accettando circa 400 V, anzichè 380, e abbassando un pò l'amperaggio. Perderei un paio di Watt. Il motivo perchè ho dimensionato a 380V di anodica le GU50 è solamente per questo motivo.

...Il pre non è separato dallo schema che ho postato ? Intendi una separazione come quella fatta per le griglie ?
Ultima modifica di Dom il 05/05/2014, 10:49, modificato 1 volta in totale.

Avatar utente
Dom
Roger Mayer Jr.
Roger Mayer Jr.
Messaggi: 2034
Iscritto il: 07/09/2013, 15:38
Località: Abruzzo (Te)

Re: Triamp con GU50 e KT88

Messaggio da Dom » 05/05/2014, 10:33

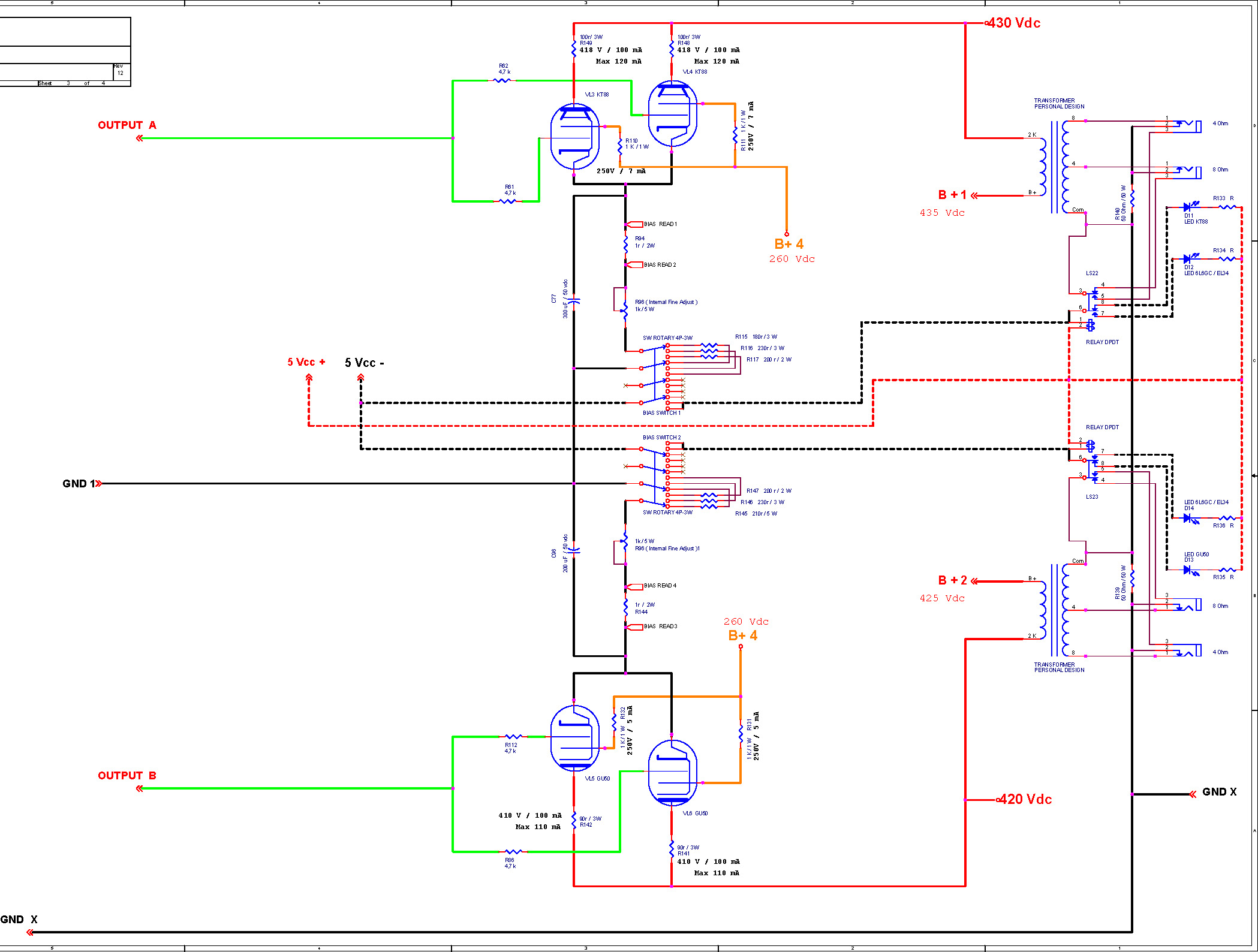
...Con la speranza di non risultare pedante e con l'intenzione di cercare di farmi capire meglio, posto l'ultima versione aggiornata del finale frutto di tutte le mods e delle idee sviluppate in questo tread.

Questa è la versione senza il PSU con 2 rami identici ipotizzato:
Allegati
Finale Versione 4.jpg

Avatar utente
Dom
Roger Mayer Jr.
Roger Mayer Jr.
Messaggi: 2034
Iscritto il: 07/09/2013, 15:38
Località: Abruzzo (Te)

Re: Triamp con GU50 e KT88

Messaggio da Dom » 05/05/2014, 12:33

Questa, invece, è la versione con lo chassis finito (come dovrebbe venire alla fine ) !
gu50-pp-01.jpg
gu50-pp-01.jpg (26.9 KiB) Visto 4632 volte
...Dai calcoli e dalle misure ipotizzate, la parte superiore dello chassis dovrebbe poter ospitare una fiorentina di almeno 800 Gr !!!

:ihihi: :funn:

Avatar utente
Kagliostro
Amministratore
Amministratore
Messaggi: 9958
Iscritto il: 03/12/2007, 0:16
Località: Prov. di Treviso

Re: Triamp con GU50 e KT88

Messaggio da Kagliostro » 05/05/2014, 13:54

Mannaggia, mi sa che qui siamo fuori dalle specifiche di progetto :ohhh:

Immagine

forse mettendo in contemporanea 6L6 + GU50 + KT88 + EL34 ce la facciamo

:lol1:

:ciao:

K

Avatar utente
Kagliostro
Amministratore
Amministratore
Messaggi: 9958
Iscritto il: 03/12/2007, 0:16
Località: Prov. di Treviso

Re: Triamp con GU50 e KT88

Messaggio da Kagliostro » 05/05/2014, 17:14

Lo scopo sarebbe quello di avere sempre una tensione di 420 V circa ( tensione ormai adottata per tutti gli stadi )per entrambe le coppie, ma se si volessero mettere in parallelo le GU50 abbassiamo la tensione anodica di soli 10 Volts ( 380V di VA + 30V di Vg1 ) tramite oppurtune resistenze anodiche.
Non mi è chiaro il discorso qui sopra e le tensioni che ci sono indicate mi confondono di più

K

Avatar utente
Dom
Roger Mayer Jr.
Roger Mayer Jr.
Messaggi: 2034
Iscritto il: 07/09/2013, 15:38
Località: Abruzzo (Te)

Re: Triamp con GU50 e KT88

Messaggio da Dom » 05/05/2014, 18:00

...Forse si! Ma una cosa è certa: ce la pappiamo cmq !!! :face_green: :face_green: :face_green:

Torniamo a noi:

Ok, lascia perdere per ora l'anodica diversa delle GU50. Immaginiamo che per tutte le valvole ( sia il finale di destra sia quello di sinistra ) venga fornita una tensione anodica di 400 Vcc per ciascun ramo del PSU: 400v - Res. da 1 ohm - 400v. Ogni ramo, quindi, ha il proprio condensatore di filtro ma non ci sono cadute di tensione fra il primo ed il secondo.

Da ogni ramo la coppia di valvole corrispondendte si assorbe i suoi 200 mA circa. In seguito = resistenza di caduta con cond di filtro per anodica e corrente del preamp.

Immaginiamolo come un bel finalozzo stereo identico.

--------

Spero vi piacciano:
Front Panel.jpg
I trasformatori di uscita dovrebbero essere delle esatte dimensioni con cui sono disegnate. Tutto il progetto è in scala 1:1
Vista superiore.jpg

Avatar utente
Dom
Roger Mayer Jr.
Roger Mayer Jr.
Messaggi: 2034
Iscritto il: 07/09/2013, 15:38
Località: Abruzzo (Te)

Re: Triamp con GU50 e KT88

Messaggio da Dom » 05/05/2014, 21:41

Ho appena ricevuto una buona notizia:

I T.U. possono essere realizzati tramite presa intermedia e saranno leggermente più piccoli delle misure datemi precedentemente (...avevo scelto il caso peggiore per non ritrovarmi con problemi di spazio ). Posto parte della risposta:

"possiamo realizzare i trasformatori di uscita per single ended così come richiesto:

-primario, 2kohm/1Kohm (corrente circolante primario, 220mA/2,5A mmq)

-secondario, 4-8ohm

-pot. max progetto, 50W

a montaggio verticale con 2 calotte nero mat (dimensioni, come TUSLO100)

Tempi di consegna 8/10gg

Si parte con la costruzione vera e propria.

MapleMarco
Roger Mayer Jr.
Roger Mayer Jr.
Messaggi: 2658
Iscritto il: 02/06/2012, 14:22
Località: Mirano (VE)

Re: Triamp con GU50 e KT88

Messaggio da MapleMarco » 06/05/2014, 0:36

beeenissimo!!
:ok_1:
CHE DIO B'ASSISTA!

Avatar utente
Kagliostro
Amministratore
Amministratore
Messaggi: 9958
Iscritto il: 03/12/2007, 0:16
Località: Prov. di Treviso

Re: Triamp con GU50 e KT88

Messaggio da Kagliostro » 06/05/2014, 9:55

Mi piaciono sia la faceplate che il layout :numb1:

---

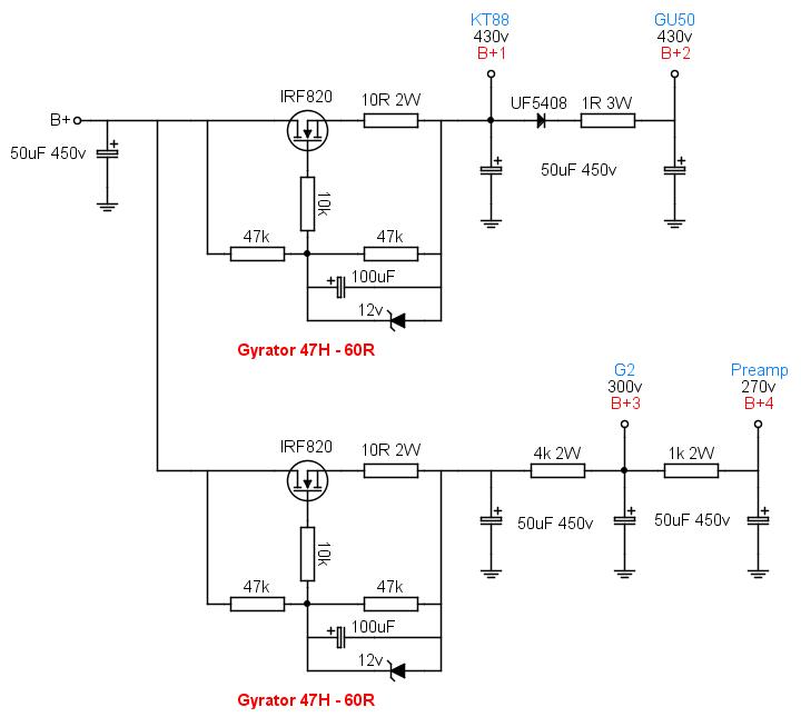
Facendo riferimento a questo
Esempio PSU_Pagina_1.jpg
Questa è la versione che ti proponevo io
PS Gyrator - Rami Distinti.jpg
K

Avatar utente
Dom
Roger Mayer Jr.
Roger Mayer Jr.
Messaggi: 2034
Iscritto il: 07/09/2013, 15:38
Località: Abruzzo (Te)

Re: Triamp con GU50 e KT88

Messaggio da Dom » 06/05/2014, 13:35

Grazie K.! Ottimo lo schema con i gyrator!

...presumo che tu la vedi di buon occhio il posizionamento dei T.U. In quel modo. Io non ero molto sicuro della scelta di quella posizione.

Avatar utente
Kagliostro
Amministratore
Amministratore
Messaggi: 9958
Iscritto il: 03/12/2007, 0:16
Località: Prov. di Treviso

Re: Triamp con GU50 e KT88

Messaggio da Kagliostro » 06/05/2014, 13:56

Non so cosa ci vedi di male in quel posizionamento, dove atro avrebbe potuto essere messo il TA ?

K

p.s.: Hai letto l'ultimo aggiornamento sull'altro forum ?

Avatar utente
Dom
Roger Mayer Jr.
Roger Mayer Jr.
Messaggi: 2034
Iscritto il: 07/09/2013, 15:38
Località: Abruzzo (Te)

Re: Triamp con GU50 e KT88

Messaggio da Dom » 06/05/2014, 23:26

Ero solo in dubbio sui T.U.ma, come tu giustamente hai espresso per il T.A., non è che ho tutta sta scelta nel posizionamento neanche per loro. La buona notizia è che saranno di qualche centimetro più stretti.

Vi prego di perdonarmi ma devo segnalare un errore madornale che commesso nel precedente schema! :pardon1:

...ehm... avevo messo in corto i T.U! :surpr: :ohhh: :muro:
Finale Versione 5.jpg
Nutro ancora dei dubbi sul funzionamento effettivo delle resistenze corazzate messe in quel modo specifico, ma l'idea credo sia chiara: esse intervengono solo nel caso in cui si ha a disposizione una sola cassa mono ( o per le KT88/GU50 o per le 6l6gc/el34 ).

...E' vero anche che si potrebbe provvedere a mettere 2 stand by dedicati solo ai due finali e omettere le resistenze corazzate. Questo sarebbe anche un modo per non far lavorare a vuoto l'altra coppia di valvole se si avesse a disposizione solo una cassa mono da provare. :hummm_1: :hummm_1: :hummm_1:

MapleMarco
Roger Mayer Jr.
Roger Mayer Jr.
Messaggi: 2658
Iscritto il: 02/06/2012, 14:22
Località: Mirano (VE)

Re: Triamp con GU50 e KT88

Messaggio da MapleMarco » 07/05/2014, 9:32

Nel caso di una sola cassa...non è possibile prevedere in qualche modo di configurare in parallelo i TU così da usarli entrambi? :hummm_1:

parallelando i primari ne raddoppi i Watt e ne dimezzi l'impedenza....una volta fatto questo puoi sia parallelare i secondari (dimezzando gli ohm collegabili) sia metterle in serie (allora gli ohm collegabili si raddoppiano...)

Non so se sia possibile parallelare solo i secondari, tenendo così invariata e scissa la situazione ai primari...
immaginando i TU come dei normali trafi...questo sarebbe possibile.....lo faccio spesso quando ho a disposizione piccoli trafi da 12V e necessito di maggiore corrente....il funzionamento logico dovrebbe essere uguale :hummm_1: (anche se nel caso citato, alla fin fine si parallelano anche i primari perchè fanno tutti capo alla tensione di rete)
Ad ogni modo da schema entrambi i TU han 2K di secondario...quindi parallellando i primari le valvole leggono la stessa impedenza!

---

La choke con gyrator l'ho usata su un progetto (su consiglio di K) e funziona alla grande...filtra benissimo e abbassa solamente di qualche V...insomma...nulla da invidiare ad una choke fisica!!! consigliata tutte le volte che c'è poco spazio!
CHE DIO B'ASSISTA!

Avatar utente
Kagliostro
Amministratore
Amministratore
Messaggi: 9958
Iscritto il: 03/12/2007, 0:16
Località: Prov. di Treviso

Re: Triamp con GU50 e KT88

Messaggio da Kagliostro » 07/05/2014, 10:43

Vedi tu, per me le resistenze sono un'assicurazione contro eventuali distrazioni

Per il discorso standby distinto per gruppo di finali si potrebbe anche fare

oppure si potrebbe mettere un mute (uno switch in parallelo al MV)

K

Avatar utente
Dom
Roger Mayer Jr.
Roger Mayer Jr.
Messaggi: 2034
Iscritto il: 07/09/2013, 15:38
Località: Abruzzo (Te)

Re: Triamp con GU50 e KT88

Messaggio da Dom » 09/05/2014, 22:10

Ringrazio entrambi per gli ottimi spunti e le continue possibilità a cui mi fate guardare. Siete grandi, ragazzi! :numb1: :numb1:

...vi confesso che sono addirittura arrivato a pensare di fare un finale Push pull e l'altro SIngle ended. :ohhh:

Ma forse è ora di non snaturare più di tanto e seguire una strada sola. Si fa un Single Ended e lo si prova a fare con tutte le buone strade a cui mi avete fatto guardare.


@ MappleMarco:

Non è affatto male l'idea di di configurare in parallelo i TU così da usarli entrambi, ma non ho capito tanto bene una cosa: prima dici che "parallelando i primari ne raddoppi i Watt e ne dimezzi l'impedenza" poi che "...quindi parallellando i primari le valvole leggono la stessa impedenza". Mi è un pò strano da capire sto concetto. Guarda, sarà che dormendo 5 ore per notte ammazzandomi di lavoro forse sono un pò tardivo a capire le cose, ma potresti essere così benevolo da spiegarmi meglio il concetto ?

@ Kagliostro:

Non escludo la possibilità che le si lascino cmq per sicurezza queste resistenze. L'omissione non è un obbligo.

Quello che mi piacerebbe fare è trovare "la giusta via di mezzo". Cosa non facile, lo so. Mi spiego meglio:
Sono arrivato ad ordinare 2 trasformatori gemelli per un progetto che era partito in modo molto più semplice. Grazie ai vostri consigli che mi hanno fatto riflettere parecchio, sono arrivato a questa mostruosità ( ...nel senso buono del termine ! ) che mi sta intrigando sempre di più. Ora credo che sia proprio il caso di dire: fatto 31 facciamo 32! Qual'è la soluzione secondo voi più sensata ? Avere la possibilità di spegnere un finale nel caso si utilizzasse una sola cassa mono ( ...e di conseguenza allungare la vita della coppia di valvole non utilizzate in tal caso ) lasciando cmq la sicurezza di queste resistenze corazzate, oppure lasciare tutto com'è e ?

Io credo sia meglio la prima. In questo caso si hanno diverse possibilità di non far lavorare le valvole non utilizzate inutilmente. Tra le quali: Stand By autonomo, Mute Switch in parallelo al master volume, o uno switch che stacca la massa delle finali non utilizzate. Ci sto ragionando sopra e quest'ultima soluzione forse potrebbe avere il vantaggio di non stressare le valvole che di colpo hanno una botta di anodica ( classico degli stand by ) non indifferente, e non farebbe lavorare le valvole con un carico fittizio ( resistenza corazzata ).

Il Mute Switch sul relativo master volume ( che è un'ottima pensata ) ha lo stesso effetto? Chiedo perchè non ne sono sicuro.

Rispondi