Magnatone M192-5 recupero di un rudere!!!
- Angus Young
- Diyer Eroe

- Messaggi: 764
- Iscritto il: 26/01/2011, 15:45
- Località: Palermo
- Contatta:
Re: Magnatone M192-5 recupero di un rudere!!!
No avevo dubbi.
Ecco lo schema originale dell'ampli.
Appena ho un attimo vi illustro la mia idea di riconversione.
Ecco lo schema originale dell'ampli.
Appena ho un attimo vi illustro la mia idea di riconversione.
Chitarra, jack e un buon ampli valvolare autocostruito. Let There Be Rock!!!
- Kagliostro
- Amministratore

- Messaggi: 9932
- Iscritto il: 03/12/2007, 0:16
- Località: Prov. di Treviso
Re: Magnatone M192-5 recupero di un rudere!!!
Grande Angus! Ha un design semplice ed al tempo stesso efficacissimo.
Fai benone a volerlo ripristinare! =)
Fai benone a volerlo ripristinare! =)
- Angus Young
- Diyer Eroe

- Messaggi: 764
- Iscritto il: 26/01/2011, 15:45
- Località: Palermo
- Contatta:
Re: Magnatone M192-5 recupero di un rudere!!!
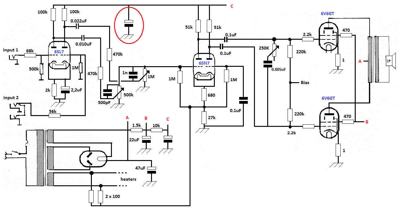
Allora ecco lo schema come me lo sono immaginato.
Gli unici dubbi che ho sono:
1: pot del tono
2: riferimento per elevare i filamenti
3: polarizzazzione P.I.
Manca il circuito per il Bias, sostanzialmente riprenderò quello dell DR504 con il pot per regolare.
Considertare il cono è un 12" in alnico originale che fa ancora il suo dovere (è stato provato su un BJ)
Lo scopo è ottenere un sound "antico" ma più pilito possibile.
Iniziate col massacro
Gli unici dubbi che ho sono:
1: pot del tono
2: riferimento per elevare i filamenti
3: polarizzazzione P.I.
Manca il circuito per il Bias, sostanzialmente riprenderò quello dell DR504 con il pot per regolare.
Considertare il cono è un 12" in alnico originale che fa ancora il suo dovere (è stato provato su un BJ)
Lo scopo è ottenere un sound "antico" ma più pilito possibile.
Iniziate col massacro
Chitarra, jack e un buon ampli valvolare autocostruito. Let There Be Rock!!!
Re: Magnatone M192-5 recupero di un rudere!!!
Volendo suonare vecchio, potresti optare per il cathode bias sulle finali.
Per il resto direi che ci siamo, avrai solo bisogno di un bright sul gain secondo me.
Manca il cap del primo filtro, da quanto pensi di metterlo? Qual'è il massimo accettabile dalla rettificatrice?
Per il resto direi che ci siamo, avrai solo bisogno di un bright sul gain secondo me.
Manca il cap del primo filtro, da quanto pensi di metterlo? Qual'è il massimo accettabile dalla rettificatrice?
Re: Magnatone M192-5 recupero di un rudere!!!
Ciao Angus, ho visto lo schema e, secondo me, dovresti rivedere i collegamenti dei pot, in quanto così come li hai disegnati, se tieni uno dei due a 0 automaticamente anche l'altro va a 0. Per il resto, complimenti per il "rudere".
Saluti.
Saluti.
Napoletani si nasce.....
Re: Magnatone M192-5 recupero di un rudere!!!
Verissimo, non avevo guardato il preamp. Mettici il classico partitore che trovi dopo il gain delle plexi. Toglierei anche il tono in quel punto per metterlo magari dopo la PI, ma quello è semplice e veloce a farsi per provare come lo preferisci, non stare a modificarlo ora.
- Angus Young
- Diyer Eroe

- Messaggi: 764
- Iscritto il: 26/01/2011, 15:45
- Località: Palermo
- Contatta:
Re: Magnatone M192-5 recupero di un rudere!!!
Si è un errore che dovevo corregere ma poi mi dimenticai.
Per il cap sul primo filtro non essendoci nello schema originale non avevo pensato di metterlo, è una 5y3 il datashett mi dice max 10uF
Il tono già non mi convinceva li, mi sa che farò come sull'AC30 post P.I.
Per il cap sul primo filtro non essendoci nello schema originale non avevo pensato di metterlo, è una 5y3 il datashett mi dice max 10uF
Il tono già non mi convinceva li, mi sa che farò come sull'AC30 post P.I.
Chitarra, jack e un buon ampli valvolare autocostruito. Let There Be Rock!!!
- Angus Young
- Diyer Eroe

- Messaggi: 764
- Iscritto il: 26/01/2011, 15:45
- Località: Palermo
- Contatta:
Re: Magnatone M192-5 recupero di un rudere!!!
Ho modificato lo schema. Robi intendevi questo?
Posso risparmiarmi il 22uF sul pre visto che l'anodica è in comune con la PI?
Posso risparmiarmi il 22uF sul pre visto che l'anodica è in comune con la PI?
Chitarra, jack e un buon ampli valvolare autocostruito. Let There Be Rock!!!
Re: Magnatone M192-5 recupero di un rudere!!!
Io lo lascerei, mettendo magari un 10k fra l'alimentazione PI e V1, così da separare meglio.
- Angus Young
- Diyer Eroe

- Messaggi: 764
- Iscritto il: 26/01/2011, 15:45
- Località: Palermo
- Contatta:
Re: Magnatone M192-5 recupero di un rudere!!!
Così facendo non mi abbasso la soglia del pulito sul pre?
Chitarra, jack e un buon ampli valvolare autocostruito. Let There Be Rock!!!
Re: Magnatone M192-5 recupero di un rudere!!!
È un singolo stadio diretto sulla PI, e V1 tira al massimo 2mA, quindi con 10k togli 20V, ma isoli meglio l'alimentazione. Puoi fare entrambe le prove e vedere cosa preferisci.
- Angus Young
- Diyer Eroe

- Messaggi: 764
- Iscritto il: 26/01/2011, 15:45
- Località: Palermo
- Contatta:
Re: Magnatone M192-5 recupero di un rudere!!!
Sarà fatto!! 
Chitarra, jack e un buon ampli valvolare autocostruito. Let There Be Rock!!!
- Kagliostro
- Amministratore

- Messaggi: 9932
- Iscritto il: 03/12/2007, 0:16
- Località: Prov. di Treviso
Re: Magnatone M192-5 recupero di un rudere!!!
Sicuramente lo conoscete, ma magari qualcuno no .....
http://www.magnatoneamps.com/1947-1954.html
EDIT: Qui il restauro di un M192-5
http://home.comcast.net/~seluckey/amps/pila/pila.htm
K
http://www.magnatoneamps.com/1947-1954.html
EDIT: Qui il restauro di un M192-5
http://home.comcast.net/~seluckey/amps/pila/pila.htm
K
- Angus Young
- Diyer Eroe

- Messaggi: 764
- Iscritto il: 26/01/2011, 15:45
- Località: Palermo
- Contatta:
Re: Magnatone M192-5 recupero di un rudere!!!
Allora, tutto montato, tensioni ok, sienzioso come non mai.
Collego la chitarra ed emette un flebile suono quasi impercettibile.
Inizio il Debug ma non trovo nulla.
Elimino il tono (hai visto mai) ma nulla.
Cambio i condensatori di accoppiamento ma nulla.
Cambio valvole ma nulla.
Scollego allora il pre dalla PI per vedere se almeno lei lavora.
Lei lavora, allora saldo un jack direttamente sulla PI, se tocco il connettore sento l'uscita, se ci collego il cavo (funzioante) e la chitarra è muto.
Si accettano consigli
PS. con anodica a 350 Volt sulla PI mi ritrovo un anodo a 330 e uno a 180 è normale?
Collego la chitarra ed emette un flebile suono quasi impercettibile.
Inizio il Debug ma non trovo nulla.
Elimino il tono (hai visto mai) ma nulla.
Cambio i condensatori di accoppiamento ma nulla.
Cambio valvole ma nulla.
Scollego allora il pre dalla PI per vedere se almeno lei lavora.
Lei lavora, allora saldo un jack direttamente sulla PI, se tocco il connettore sento l'uscita, se ci collego il cavo (funzioante) e la chitarra è muto.
Si accettano consigli
PS. con anodica a 350 Volt sulla PI mi ritrovo un anodo a 330 e uno a 180 è normale?
Chitarra, jack e un buon ampli valvolare autocostruito. Let There Be Rock!!!
