Conversione Ibanez TSA15H in Fender [6G2]
- Kagliostro
- Amministratore

- Messaggi: 9955
- Iscritto il: 03/12/2007, 0:16
- Località: Prov. di Treviso
Re: Conversione Ibanez TSA15H in Fender [6G2]
Ma è un'impressione relativa ad una prova fatta o un'idea che ti eri fatta ? (parlo del led)
Il cap da 68pf è in parallelo a quello già presente o al suo posto ?
K
Il cap da 68pf è in parallelo a quello già presente o al suo posto ?
K
Re: Conversione Ibanez TSA15H in Fender [6G2]
per il led non saprei... è un impressione su una prova fatta... il suono un po' più fermo
credo che sul catodo di V1a lascerò la resistenza da 1,5k e un condensatore da 0,68uF!!! Mi piace davvero tanto!!!
per il condensatore da 68pf... l'ho tolto! comunque era in parallelo alla resistenza da 100K sull'anodica di V1a...
credo che sul catodo di V1a lascerò la resistenza da 1,5k e un condensatore da 0,68uF!!! Mi piace davvero tanto!!!
per il condensatore da 68pf... l'ho tolto! comunque era in parallelo alla resistenza da 100K sull'anodica di V1a...
- Kagliostro
- Amministratore

- Messaggi: 9955
- Iscritto il: 03/12/2007, 0:16
- Località: Prov. di Treviso
Re: Conversione Ibanez TSA15H in Fender [6G2]
Ah, adesso ho capito
per il buco da utilizzare mi è venuta qualche idea
Opzione 1) Un Tone cut alla Vox AC30 - togliendo acuti dovresti avere l'impressione di avere più bassi
Opzione 2) Un PPIMV con pot doppio con perno unico - occhio a come lo implementi che l'ampli è fixed bias
Opzione 3) Un PPIMV con pot doppio con perno doppio - in questo modo oltre ad un controllo PPIMV, potresti controllare separatamente i due rami del PP ed ottenere un effetto SE, tipo quello del Soma
Opzione 4) Un pot singolo per avere un controllo PP / SE come nel Soma
Hai visto il MP ? Hai capito cosa dovresti provare per avere più bassi ?
K
per il buco da utilizzare mi è venuta qualche idea
Opzione 1) Un Tone cut alla Vox AC30 - togliendo acuti dovresti avere l'impressione di avere più bassi
Opzione 2) Un PPIMV con pot doppio con perno unico - occhio a come lo implementi che l'ampli è fixed bias
Opzione 3) Un PPIMV con pot doppio con perno doppio - in questo modo oltre ad un controllo PPIMV, potresti controllare separatamente i due rami del PP ed ottenere un effetto SE, tipo quello del Soma
Opzione 4) Un pot singolo per avere un controllo PP / SE come nel Soma
Hai visto il MP ? Hai capito cosa dovresti provare per avere più bassi ?
K
Re: Conversione Ibanez TSA15H in Fender [6G2]
ODDIOOOO... non sto capendo molto! troppe sigle...
tone cut tipo Vox... ok
PPIMV... ? sarebbe il volume dopo la phase inverter per poter spingere il pre?!
comunque non saprei come farlo
non so cos'è il Soma...
ho solo capito che si andrebbe a far lavorare solo una finale?! giusto?!
OK OK ... nn ne capisco molto...
tone cut tipo Vox... ok
PPIMV... ? sarebbe il volume dopo la phase inverter per poter spingere il pre?!
comunque non saprei come farlo
non so cos'è il Soma...
OK OK ... nn ne capisco molto...
Re: Conversione Ibanez TSA15H in Fender [6G2]
Sto confrontando gli schemi di altri modelli princeton... si credo di aver capito come aumentare i bassi! 
- Kagliostro
- Amministratore

- Messaggi: 9955
- Iscritto il: 03/12/2007, 0:16
- Località: Prov. di Treviso
Re: Conversione Ibanez TSA15H in Fender [6G2]
Vox Tone cut hai detto ok
PPIMV: Oppure anche come nel Soma
Soma: K
p.s.: Il Soma è una realizzazione pratica di un membro del forum che tempo fa ne fece un bel tutorial in .pdf, il progetto è KOC
Purtroppo mi sfugge chi fece la realizzazione, comunque lo ringrazio per la divulgazione
PPIMV: Oppure anche come nel Soma
Soma: K
p.s.: Il Soma è una realizzazione pratica di un membro del forum che tempo fa ne fece un bel tutorial in .pdf, il progetto è KOC
Purtroppo mi sfugge chi fece la realizzazione, comunque lo ringrazio per la divulgazione
Re: Conversione Ibanez TSA15H in Fender [6G2]
Ok... ho aumentato leggermente i bassi con quel metodo... devo dire che l'ampli così è bellissimooooooooo!!! =D
ora mi guardo un attimino i tuoi schemi... ma sto riscontrando un problema... possibile che mi arrivi tensione sulla chitarra?! come della massa... non saprei....
ora mi guardo un attimino i tuoi schemi... ma sto riscontrando un problema... possibile che mi arrivi tensione sulla chitarra?! come della massa... non saprei....
- Kagliostro
- Amministratore

- Messaggi: 9955
- Iscritto il: 03/12/2007, 0:16
- Località: Prov. di Treviso
Re: Conversione Ibanez TSA15H in Fender [6G2]
ALT - FERMI TUTTI !!!
Cosa vuol dire mi arriva tensione sulla chitarra ???
Attenzione ed evitiamo di farci male - con il tester misuri tensione tra il Tip e massa ?
K
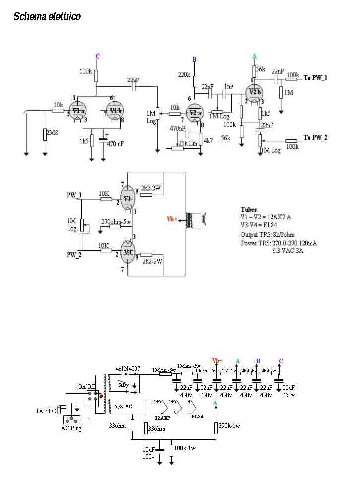
p.s.: Voglio ridisegnare lo schema dell'ampli, dovresti, per cortesia, farmi almeno un promemoria dettagliato delle modifiche o, meglio ancora, degli schizzi a mano delle parti cambiate - Grazie
Cosa vuol dire mi arriva tensione sulla chitarra ???
Attenzione ed evitiamo di farci male - con il tester misuri tensione tra il Tip e massa ?
K
p.s.: Voglio ridisegnare lo schema dell'ampli, dovresti, per cortesia, farmi almeno un promemoria dettagliato delle modifiche o, meglio ancora, degli schizzi a mano delle parti cambiate - Grazie
Re: Conversione Ibanez TSA15H in Fender [6G2]
misurando tra tip e massa trovo 0.004mV...
però è come se sentissi "romicolio toccando le corde....
rispetto all'ampli originale ho solo messo un condensatore da 0.68uF al posto di quello da 25uF sul catodo di V1a
e un condensatore da 4,7uF sul catodo di V1b... per il resto è tutto identico
adesso provvedo a ridisegnare lo schema dell'ampli...
però è come se sentissi "romicolio toccando le corde....
rispetto all'ampli originale ho solo messo un condensatore da 0.68uF al posto di quello da 25uF sul catodo di V1a
e un condensatore da 4,7uF sul catodo di V1b... per il resto è tutto identico
adesso provvedo a ridisegnare lo schema dell'ampli...
- Kagliostro
- Amministratore

- Messaggi: 9955
- Iscritto il: 03/12/2007, 0:16
- Località: Prov. di Treviso
Re: Conversione Ibanez TSA15H in Fender [6G2]
Quindi niente modifica con la resistenza in serie (quella da 47R), solo condensatore in parallelo
e l'NFB come se la cava ?
Un'altra cosa, mettendo su V1a 0.68uF al posto di 25uF che differenza ti da ?
K
e l'NFB come se la cava ?
Un'altra cosa, mettendo su V1a 0.68uF al posto di 25uF che differenza ti da ?
K
Re: Conversione Ibanez TSA15H in Fender [6G2]
Non sto usando l'NFB.... il suono mi sembra ovattato quando lo inserisco...
per fare la modifica su V1a mi sono avvalso di questo
http://www.diyitalia.eu/forum/viewtopic.php?f=22&t=8001
praticamente ho un suono meno impastato rispetto al condensatore da 25uF ma un aumento delle medioalte con i 680n...
in generale gli acuti sembrano un po' più "marshallosi"...
vorrei fare la prova sul catodo di V1b di un condensatore da 2.2uF da 3.3uF... oltre che da 4.7uF
Se proprio devo trovare una pecca a questo suono è il fatto che risulta un po' compresso!
P.S. mi sembra di non notare più quella tensione sulla chitarra di cui ti parlavo... se dovesse capitare di nuovo te lo segnalo! GRAZIEEE
per fare la modifica su V1a mi sono avvalso di questo
http://www.diyitalia.eu/forum/viewtopic.php?f=22&t=8001
praticamente ho un suono meno impastato rispetto al condensatore da 25uF ma un aumento delle medioalte con i 680n...
in generale gli acuti sembrano un po' più "marshallosi"...
vorrei fare la prova sul catodo di V1b di un condensatore da 2.2uF da 3.3uF... oltre che da 4.7uF
Se proprio devo trovare una pecca a questo suono è il fatto che risulta un po' compresso!
P.S. mi sembra di non notare più quella tensione sulla chitarra di cui ti parlavo... se dovesse capitare di nuovo te lo segnalo! GRAZIEEE
- Kagliostro
- Amministratore

- Messaggi: 9955
- Iscritto il: 03/12/2007, 0:16
- Località: Prov. di Treviso
Re: Conversione Ibanez TSA15H in Fender [6G2]
Se suonando gli occhi dovessero incominciare a lampeggiare come flash
è meglio che tu smetta di suonare e verifichi l'ampli
Per il cap da 680n su V1a ho capito, ottima fonte (se tu potessi mi piacerebbe che tu provassi l'ampli anche con il 25uF in parallelo al 680n e che mi dicessi il risultato)
per l'altro cap, su V1b potresti anche provare a lasciare 4.7uF e metterci in serie un trimmer o pot (regolato come reostato), ti darebbe la possibilità di avere una calibrazione fine dell'effetto bypass che il condensatore ha
---
Quindi niente NFB per adesso o pensi per sempre ?
(Sto buttando giù lo schema dell'ampli)
K
è meglio che tu smetta di suonare e verifichi l'ampli
Per il cap da 680n su V1a ho capito, ottima fonte (se tu potessi mi piacerebbe che tu provassi l'ampli anche con il 25uF in parallelo al 680n e che mi dicessi il risultato)
per l'altro cap, su V1b potresti anche provare a lasciare 4.7uF e metterci in serie un trimmer o pot (regolato come reostato), ti darebbe la possibilità di avere una calibrazione fine dell'effetto bypass che il condensatore ha
---
Quindi niente NFB per adesso o pensi per sempre ?
(Sto buttando giù lo schema dell'ampli)
K
Re: Conversione Ibanez TSA15H in Fender [6G2]
Per l'NFB, credo di non inserirlo...
poverò con il 25uF in parallelo al 680n e proverò anche il pot...
in realtà vorrei provare a inserire al posto del condensatore da 4,7uF elettrolitico un condensatore non polarizzato... ne ho uno da 3.3uF ... soprattutto per provare se ci sono sfumature diverse tra un elettrolitico e un NP...
poverò con il 25uF in parallelo al 680n e proverò anche il pot...
in realtà vorrei provare a inserire al posto del condensatore da 4,7uF elettrolitico un condensatore non polarizzato... ne ho uno da 3.3uF ... soprattutto per provare se ci sono sfumature diverse tra un elettrolitico e un NP...
- Kagliostro
- Amministratore

- Messaggi: 9955
- Iscritto il: 03/12/2007, 0:16
- Località: Prov. di Treviso
Re: Conversione Ibanez TSA15H in Fender [6G2]
Se stai parlando di poliestere e NON di condensatori elettrolitici non polarizzati
ne parlano bene in tanti
prima cosa fra tutte hanno meno tolleranza di capacità rispetto gli elettrolitici e poi sono stabili nel tempo, costano e possono essere di dimensioni esagerate, penso che il loro problema sia questo, altrimenti li vedremmo molto più spesso
Se invece parli di un elettrolitico non polarizzato ............. direi che non sono un gran chè, anzi ..........
---
Per l'NFB la prova l'hai fatta con la res da 47R tra quella standard e massa ?
K
ne parlano bene in tanti
prima cosa fra tutte hanno meno tolleranza di capacità rispetto gli elettrolitici e poi sono stabili nel tempo, costano e possono essere di dimensioni esagerate, penso che il loro problema sia questo, altrimenti li vedremmo molto più spesso
Se invece parli di un elettrolitico non polarizzato ............. direi che non sono un gran chè, anzi ..........
---
Per l'NFB la prova l'hai fatta con la res da 47R tra quella standard e massa ?
K
Re: Conversione Ibanez TSA15H in Fender [6G2]
Non ho fatto la prova con la 47K tra quella standard e la massa visto che già da prima avevo deciso di toglierla...
magari domani provo cmq!
per il progetto del Soma... non ho capito bene...
dovrei provare un pot tra i due segnali uscenti dalla PI?
Dovrei metterlo subito dopo i condensatori di disaccoppiamento e prima della resistenza di griglia?!
dovrei mandare il pin 2 del pot a massa e 1 e 3 sui due segnali... giusto?!
magari domani provo cmq!
per il progetto del Soma... non ho capito bene...
dovrei provare un pot tra i due segnali uscenti dalla PI?
Dovrei metterlo subito dopo i condensatori di disaccoppiamento e prima della resistenza di griglia?!
dovrei mandare il pin 2 del pot a massa e 1 e 3 sui due segnali... giusto?!

