Finale 400W con GU50 e UL + CFB + Shunt NFB
- Kagliostro
- Amministratore

- Messaggi: 9948
- Iscritto il: 03/12/2007, 0:16
- Località: Prov. di Treviso
Re: Finale 400W con GU50 e UL + CFB + Shunt NFB
Non esattamente
nel super pentode i catodi sono collegati "incrociati"
mentre Robi ha previsto la configurazione super triode
solo con un avvolgimento per le griglie separato (per via della tensione diversa dalle placche)
Franco
nel super pentode i catodi sono collegati "incrociati"
mentre Robi ha previsto la configurazione super triode
solo con un avvolgimento per le griglie separato (per via della tensione diversa dalle placche)
Franco
Re: Finale 400W con GU50 e UL + CFB + Shunt NFB
Sì, dunque, l'idea è proprio di poter fare un super pentode, anche se pensavo di dare la possibilità di provare entrambi.
- Kagliostro
- Amministratore

- Messaggi: 9948
- Iscritto il: 03/12/2007, 0:16
- Località: Prov. di Treviso
Re: Finale 400W con GU50 e UL + CFB + Shunt NFB
Sei sempre all'avanguardia
Franco
Franco
Re: Finale 400W con GU50 e UL + CFB + Shunt NFB
Nessuno mi ha chiesto come mai ho G3 collegata ad una tensione positiva.
La risposta è qui: http://www.audioxpress.com/assets/uploa ... et2903.pdf
che parla di questo:
http://www.pmillett.com/tubebooks/tubed ... _tubes.pdf
ed elimina il rischio di oscillazioni ( https://en.wikipedia.org/wiki/Barkhause ... _criterion )
La risposta è qui: http://www.audioxpress.com/assets/uploa ... et2903.pdf
che parla di questo:
http://www.pmillett.com/tubebooks/tubed ... _tubes.pdf
ed elimina il rischio di oscillazioni ( https://en.wikipedia.org/wiki/Barkhause ... _criterion )
- Kagliostro
- Amministratore

- Messaggi: 9948
- Iscritto il: 03/12/2007, 0:16
- Località: Prov. di Treviso
Re: Finale 400W con GU50 e UL + CFB + Shunt NFB
Sei troppo avanti, non si riesce a stare al passo
Grazie per le info ed i link
Franco
Grazie per le info ed i link
Franco
Re: Finale 400W con GU50 e UL + CFB + Shunt NFB
Ahahahha!
In realtà la funzione primaria è “pentodizzare” il pentodo. Diciamo che sono una serie di sistemi concentrati in un unico amplificatore, e sono curioso di vedere che risultati possono dare tutti insieme.
Se riesco (da me sono le undici) posto un amplificatore opposto: una manciata di watt con un concetto di hi-fi un po’ diverso dal solito.
In realtà la funzione primaria è “pentodizzare” il pentodo. Diciamo che sono una serie di sistemi concentrati in un unico amplificatore, e sono curioso di vedere che risultati possono dare tutti insieme.
Se riesco (da me sono le undici) posto un amplificatore opposto: una manciata di watt con un concetto di hi-fi un po’ diverso dal solito.
Re: Finale 400W con GU50 e UL + CFB + Shunt NFB
Il link al documento in inglese su quanto si parlava prima:
https://www.plitron.com/wp-content/uplo ... Atcl_4.pdf
https://www.plitron.com/wp-content/uplo ... Atcl_4.pdf
Re: Finale 400W con GU50 e UL + CFB + Shunt NFB
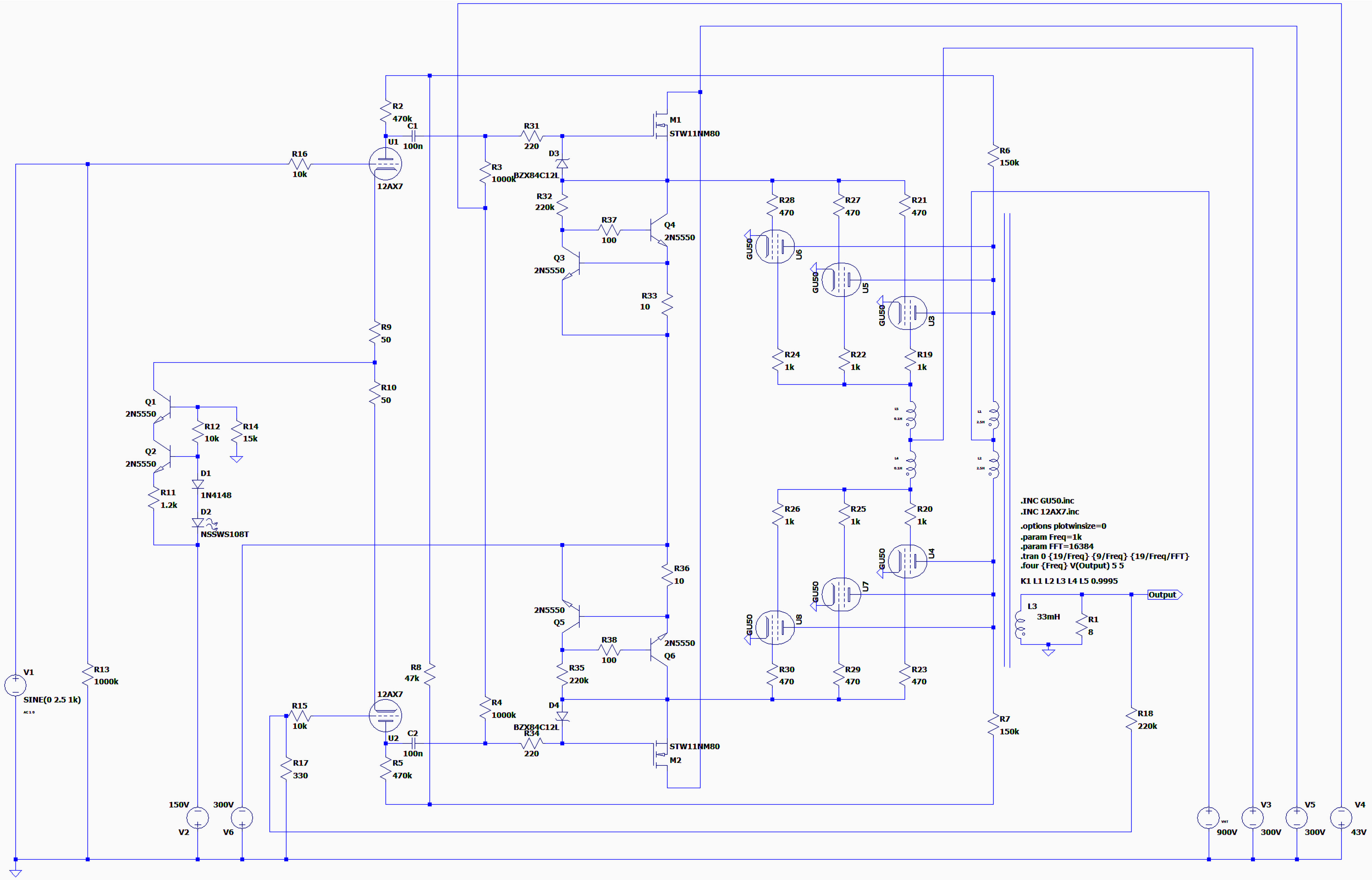
Dopo parecchi anni ho preso di nuovo in mano questo progetto ed apportato alcune migliorie.
Siamo passati dai 400 W iniziali a 600 Wrms con una 12ax7 e sei GU50, un THD del 1,5% ed 1,8 Vrms in ingresso.
900 V di anodica, -43V su g1, 300V su g2 (con appunto il UL al 20%), +30V su g3.
Raa è 2k4 ed ho un UL al 20% più il shunt feedback. Il NFB classico è praticamente nullo, e questo migliora la risposta dell'amplificatore.
Il preamp sarà molto semplice, in quanto avrò equalizzatore e compressore nel loop effetti, e perchè voglio un amplificatore semplice dinamico ed efficace.
Siamo passati dai 400 W iniziali a 600 Wrms con una 12ax7 e sei GU50, un THD del 1,5% ed 1,8 Vrms in ingresso.
900 V di anodica, -43V su g1, 300V su g2 (con appunto il UL al 20%), +30V su g3.
Raa è 2k4 ed ho un UL al 20% più il shunt feedback. Il NFB classico è praticamente nullo, e questo migliora la risposta dell'amplificatore.
Codice: Seleziona tutto
Harmonic Frequency Fourier Normalized Phase Normalized
Number [Hz] Component Component [degree] Phase [deg]
1 1.000e+03 9.049e+01 1.000e+00 -1.24° 0.00°
2 2.000e+03 5.961e-02 6.588e-04 67.14° 68.38°
3 3.000e+03 9.263e-01 1.024e-02 117.58° 118.82°
4 4.000e+03 3.028e-02 3.346e-04 69.50° 70.74°
5 5.000e+03 1.015e+00 1.122e-02 155.57° 156.81°
6 6.000e+03 5.673e-03 6.269e-05 130.09° 131.33°
7 7.000e+03 1.357e-01 1.500e-03 -5.18° -3.94°
8 8.000e+03 1.060e-02 1.171e-04 -95.44° -94.20°
9 9.000e+03 3.790e-02 4.188e-04 -157.66° -156.43°
Total Harmonic Distortion: 1.528475%(1.529997%)Re: Finale 400W con GU50 e UL + CFB + Shunt NFB
Trovo interessante questo schema con questa topologia di feedback, non l'ho mai provata.
Ma, domandona, perchè invece delle GU50 non usi le KT150? sono delle belle bestie, basterebbe scalare un po la tensione anodica e diminuire la Zaa, cosa ne pensi?
Ma, domandona, perchè invece delle GU50 non usi le KT150? sono delle belle bestie, basterebbe scalare un po la tensione anodica e diminuire la Zaa, cosa ne pensi?
Re: Finale 400W con GU50 e UL + CFB + Shunt NFB
Ciao Luix,
la motivazione è semplice: una sestetto di KT150 costa quasi 500 euro, mentre sei GU50 le trovi anche a 20 euro.
Con quello che risparmio compro due toroidali di qualità.
Occhio se applichi quel feedback che l'impedenza che vede la driver è bassissima.
Bisogna tenerne conto per la retta di carico AC.
la motivazione è semplice: una sestetto di KT150 costa quasi 500 euro, mentre sei GU50 le trovi anche a 20 euro.
Con quello che risparmio compro due toroidali di qualità.
Occhio se applichi quel feedback che l'impedenza che vede la driver è bassissima.
Bisogna tenerne conto per la retta di carico AC.
- Kagliostro
- Amministratore

- Messaggi: 9948
- Iscritto il: 03/12/2007, 0:16
- Località: Prov. di Treviso
Re: Finale 400W con GU50 e UL + CFB + Shunt NFB
Per una bestia del genere suggerirei
questi
https://tubes-store.com/product_info.ph ... cts_id=317

o anche meglio questi
https://www.ebay.ca/itm/254195152567

eviterei questi (anche se reperibili a poco e qui da noi)
https://valvole-audio.com/product_info. ... cts_id=214

Questi ultimi (ne ho qualcuno) dovrebbero essere cinesi nati per le FU50 (la versione cinese delle GU50) e non è che siano di fattura particolarmente pregevole
vedi qui il confronto con altri simili
Questi sono quelli "cinesi"

Questi dovrebbero essere russi o DDR

La differenza mi pare si noti anche ad occhio
Franco
questi
https://tubes-store.com/product_info.ph ... cts_id=317

o anche meglio questi
https://www.ebay.ca/itm/254195152567

eviterei questi (anche se reperibili a poco e qui da noi)
https://valvole-audio.com/product_info. ... cts_id=214

Questi ultimi (ne ho qualcuno) dovrebbero essere cinesi nati per le FU50 (la versione cinese delle GU50) e non è che siano di fattura particolarmente pregevole
vedi qui il confronto con altri simili
Questi sono quelli "cinesi"

Questi dovrebbero essere russi o DDR

La differenza mi pare si noti anche ad occhio
Franco
Re: Finale 400W con GU50 e UL + CFB + Shunt NFB
Ciao Franco e grazie! In effetti avevo puntato queste:

perchè lasciano più superficie libera per aerarle (pensavo per sicurezza di ventilare l'interno dell'ampli), ma al tempo stesso le proteggono e tengono ferme. Mi piace moltissimo il portavalvole che sembra un porta spezie!

perchè lasciano più superficie libera per aerarle (pensavo per sicurezza di ventilare l'interno dell'ampli), ma al tempo stesso le proteggono e tengono ferme. Mi piace moltissimo il portavalvole che sembra un porta spezie!
Re: Finale 400W con GU50 e UL + CFB + Shunt NFB
Effettivamente non avevo pensato ai costi, ma le GU50 si trovano ancora?
Comunque calcolando un rendimento al 70% di un finale in classe AB ti basterebbe un solo quartetto di KT150.
Io prima o poi le provo, sono curioso
- Kagliostro
- Amministratore

- Messaggi: 9948
- Iscritto il: 03/12/2007, 0:16
- Località: Prov. di Treviso
Re: Finale 400W con GU50 e UL + CFB + Shunt NFB
@ Luix
GU50 si trovano ancora, ci sono delle belle scorte
il prezzo è salito ma è più una questione legata alla domanda che alla disponibilità
negli ultimi anni più di qualcuno si è reso conto del potenziale
--
@ Robi
Come socket quelli che hai indicato sono funzionali ed anche direi più accattivanti all'occhio
con ogni probabilità erano destinati ad uso aeronautico, mentre gli altri sono sicuramente stati usati nelle apparecchiature da Tank
Se li userai, la maniglietta sopra la valvola va lasciata

in effetti ne ho visti di molto più robusti, in fusione di alluminio, con alette, come se fossero i cilindri di un motore a scoppio, ma sono modelli poco diffusi, montati su dei lineari RF e, direi, improponibili per i nostri scopi


Franco
GU50 si trovano ancora, ci sono delle belle scorte
il prezzo è salito ma è più una questione legata alla domanda che alla disponibilità
negli ultimi anni più di qualcuno si è reso conto del potenziale
--
@ Robi
Come socket quelli che hai indicato sono funzionali ed anche direi più accattivanti all'occhio
con ogni probabilità erano destinati ad uso aeronautico, mentre gli altri sono sicuramente stati usati nelle apparecchiature da Tank
Se li userai, la maniglietta sopra la valvola va lasciata

in effetti ne ho visti di molto più robusti, in fusione di alluminio, con alette, come se fossero i cilindri di un motore a scoppio, ma sono modelli poco diffusi, montati su dei lineari RF e, direi, improponibili per i nostri scopi


Franco
Re: Finale 400W con GU50 e UL + CFB + Shunt NFB
Belle queste ultime "a termosifone", non le conoscevo! 
