Interessante.
Prima di passare a quella soluzione postata in precedenza, avevo fatto le prove anche così:
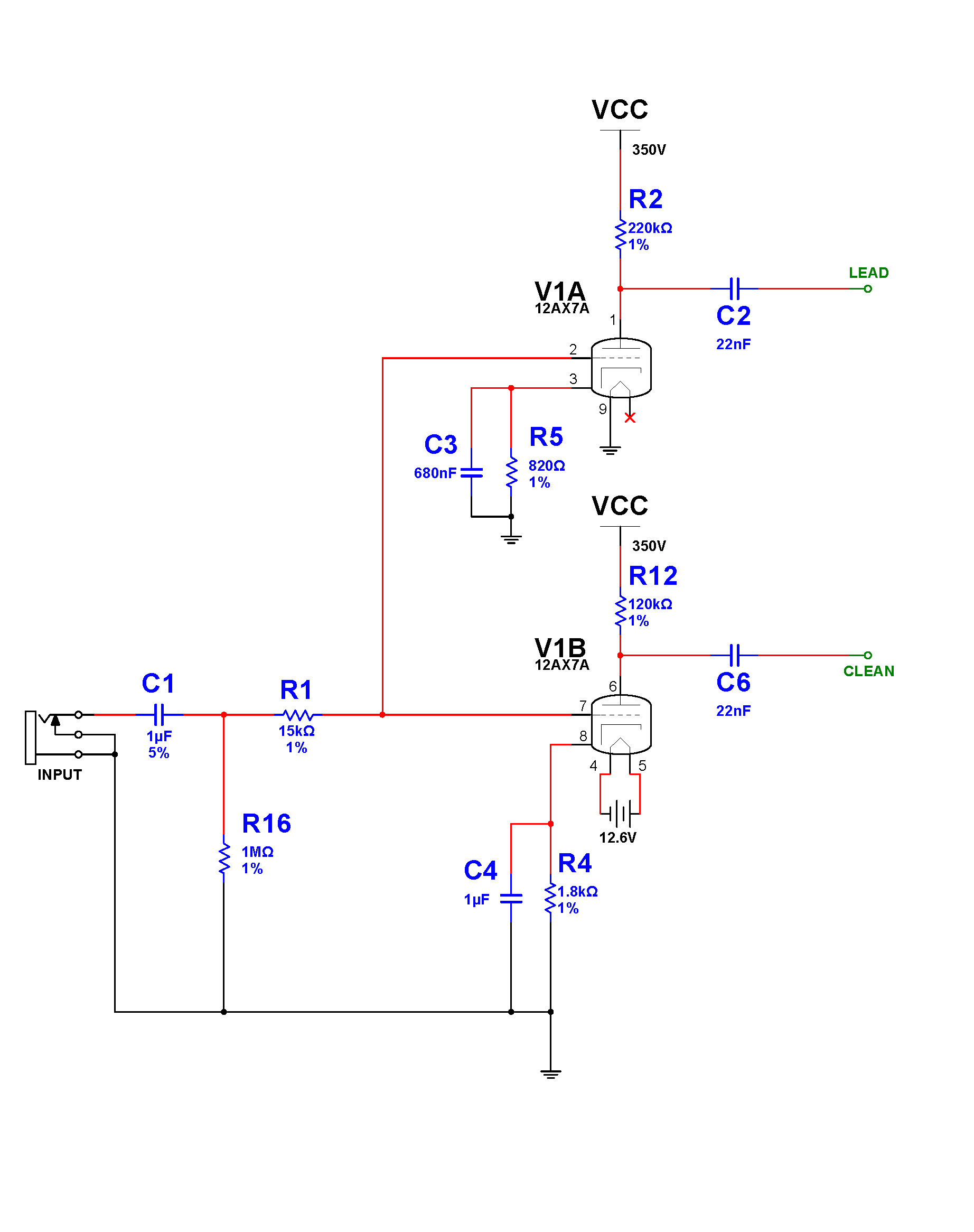
In pratica tipo l'input dell'OD3 per capirci. Ma con grid stopper dimezzate come dici tu. le avevo messe da 15k perchè ipotizzavo una reale grid stopper di almeno 33k.
Da questa circuitazione ho provato tramite degli switch DPDT sia a tagliare completamente il ramo del segnale che andava al primo stadio del lead sia , contemporaneamente, a raddoppiare la grid stopper del primo stadio del clean.
Il tutto per sentire se effettivamente cambiava qualcosa. E cambiava.
Ho anche provato con una resistenza da 2,2M verso massa con questa configurazione. Non è cambiato nulla.
...I grafici sono molto utili. E' la prima volta che li vedo.


