Nuovo Ampli 3 canali
Re: Nuovo Ampli 3 canali
mi riferivo ai rele scusa...alcuni funzionano a 6 volt in continua mi riferivo a quel tipo di raddrizzamento non per i filamenti
-
MapleMarco
- Roger Mayer Jr.

- Messaggi: 2658
- Iscritto il: 02/06/2012, 14:22
- Località: Mirano (VE)
Re: Nuovo Ampli 3 canali
oh pardon...
beh....a questo punto in effetti....dipende da come vuoi alimentare i filamenti!!
se puttacaso, li stabilizzi...puoi usare quei 12V per alimentare anche i relay (scelta saggia
)
beh....a questo punto in effetti....dipende da come vuoi alimentare i filamenti!!
se puttacaso, li stabilizzi...puoi usare quei 12V per alimentare anche i relay (scelta saggia
CHE DIO B'ASSISTA!
Re: Nuovo Ampli 3 canali
io pensavo a qualcosa di piu spartano come 6.3 v alternati per i filamenti ,poi "staccarmi" da una valvola con 2 fili (sempre i 6.3) e raddrizzarli con un ponte gia pronto cosi da mettere rele da 6 volt...
-
MapleMarco
- Roger Mayer Jr.

- Messaggi: 2658
- Iscritto il: 02/06/2012, 14:22
- Località: Mirano (VE)
Re: Nuovo Ampli 3 canali
premettendo che fare un high gain coi filamenti in alternata silenzioso...è abbastanza difficile (ma si può, per dio)
quindi il consiglio è almeno di elevarli..
comunque puoi raddrizzare i filamenti con un ponte a diodi ed un condensatore bello grosso (4700u o più) è un sistema grezzo ma volendo funziona!
quindi il consiglio è almeno di elevarli..
comunque puoi raddrizzare i filamenti con un ponte a diodi ed un condensatore bello grosso (4700u o più) è un sistema grezzo ma volendo funziona!
CHE DIO B'ASSISTA!
- Kagliostro
- Amministratore

- Messaggi: 9870
- Iscritto il: 03/12/2007, 0:16
- Località: Prov. di Treviso
Re: Nuovo Ampli 3 canali
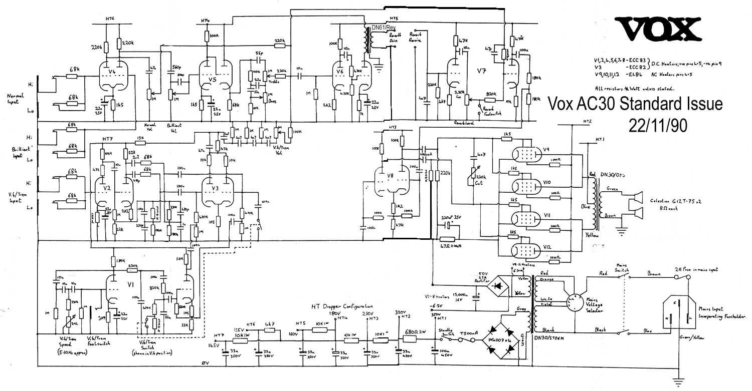
15.000uF sul Vox AC30 TB 1990
K
K
Re: Nuovo Ampli 3 canali
quindi il vostro consiglio é di raddrizzare tutto quel secondario e scaldare le valvole in continua?
-
MapleMarco
- Roger Mayer Jr.

- Messaggi: 2658
- Iscritto il: 02/06/2012, 14:22
- Località: Mirano (VE)
Re: Nuovo Ampli 3 canali
secondo me...si...
stabilizza tutto e vivi la tua vita tranquillo
stabilizza tutto e vivi la tua vita tranquillo
CHE DIO B'ASSISTA!
Re: Nuovo Ampli 3 canali
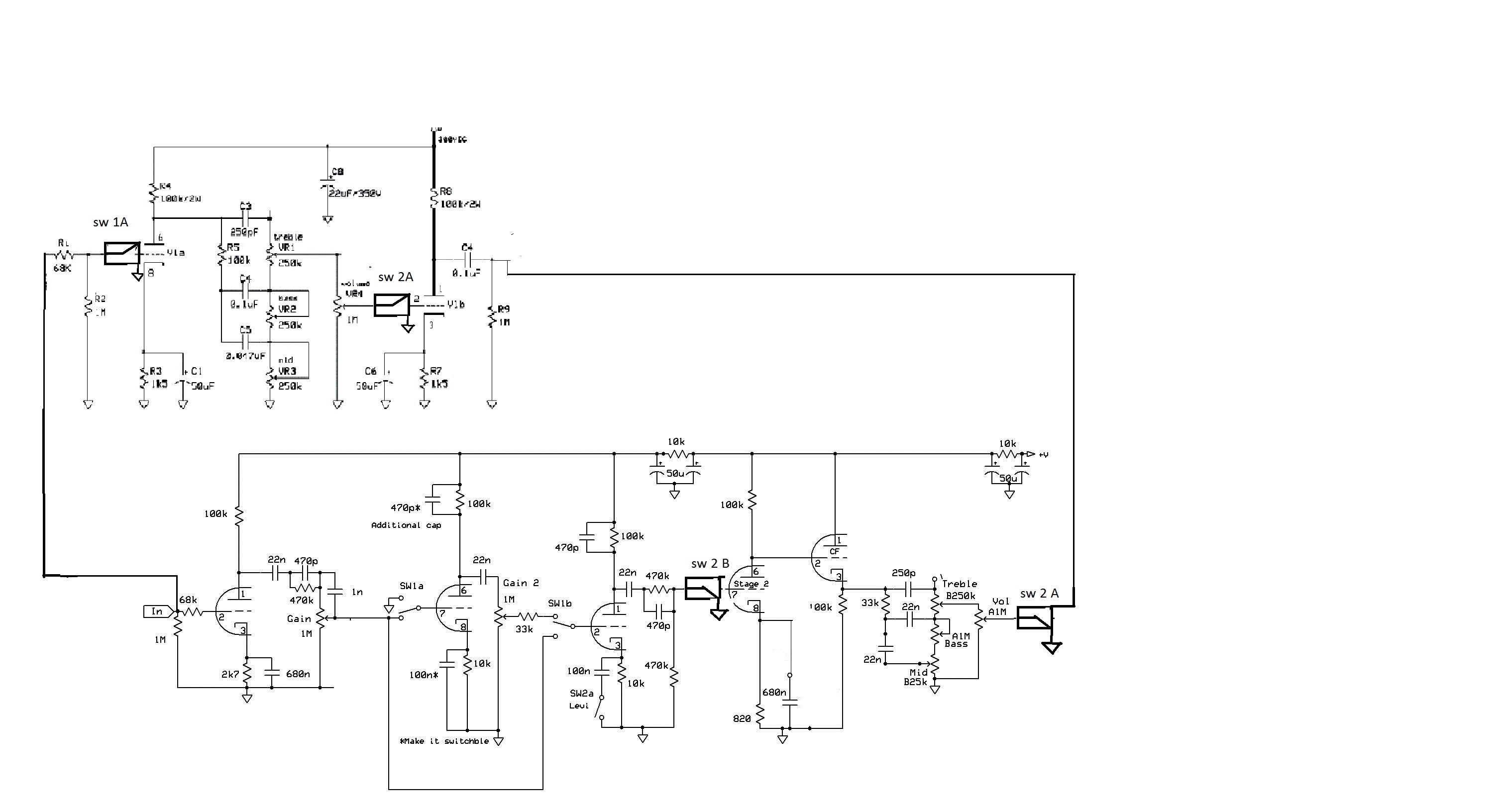
e allora potrei provare sulla tiny...ponte di diodi già preso (1.50 euro) e un bel condensatore 4700 uF @25 volts...li tengo collegati sui pin 4-5 e 9?
Re: Nuovo Ampli 3 canali
io ci ho provato a mettere i relè ma mi sembra di averli messi un po' a caso -.-
-
MapleMarco
- Roger Mayer Jr.

- Messaggi: 2658
- Iscritto il: 02/06/2012, 14:22
- Località: Mirano (VE)
Re: Nuovo Ampli 3 canali
no no no, i relay sono sbagliati...
allora...devi mettere un SPDT (tipo omron g5v1) dove:
il pin comune è l'outpur.
gli altri pin sono: uno il master dell'alembic
due il master del marshall
l'altro relay (sempre SPDT):
pin comune a massa
gli altri pin sono: uno griglia del secondo stadio alembic
due griglia del penultimo stadio marshalls
spero di essermi spiegato
allora...devi mettere un SPDT (tipo omron g5v1) dove:
il pin comune è l'outpur.
gli altri pin sono: uno il master dell'alembic
due il master del marshall
l'altro relay (sempre SPDT):
pin comune a massa
gli altri pin sono: uno griglia del secondo stadio alembic
due griglia del penultimo stadio marshalls
spero di essermi spiegato
CHE DIO B'ASSISTA!
Re: Nuovo Ampli 3 canali
ah ok!ora é piu chiaro...la domanda é: con i relé messi come suggerisci tu io posso passare da alembic a stadio 1 marshall o da alembic a stadio 2 marshall?
-
MapleMarco
- Roger Mayer Jr.

- Messaggi: 2658
- Iscritto il: 02/06/2012, 14:22
- Località: Mirano (VE)
Re: Nuovo Ampli 3 canali
messi come dico io passi da alembic a marshall generico.
poi uno switch (SW1a+SW1b) ti permette di scegliere quali dei due marshall...e quello switch è già messo in modo di non far boppare quindi va bene così!!
poi uno switch (SW1a+SW1b) ti permette di scegliere quali dei due marshall...e quello switch è già messo in modo di non far boppare quindi va bene così!!
CHE DIO B'ASSISTA!
Re: Nuovo Ampli 3 canali
ok...quindi poi non mi resta che configurare il pedale in modo da switchare contempraneamente da alembic a marshall e da marshall 1 a marshall 2 (in modo da passare dal clean al lead)
-
MapleMarco
- Roger Mayer Jr.

- Messaggi: 2658
- Iscritto il: 02/06/2012, 14:22
- Località: Mirano (VE)
Re: Nuovo Ampli 3 canali
eeeeeh, per fare quello la questione si complica...
o fai come nella mark III...
ovvero tu hai un pulsante che ti permette vi avere Lead o Rhythm..
e poi un altro pulsante indipendente che ti permette di scegliere quale dei due rhythm..
se vuoi avere tre pulsanti, uno per canale, che schiacciando uno escluda gli altri...allora ti serve un sistema di switching...o qualcosa di programmato o qualcosa tipo quello sviluppato o da kruka o da palombotto!!
o fai come nella mark III...
ovvero tu hai un pulsante che ti permette vi avere Lead o Rhythm..
e poi un altro pulsante indipendente che ti permette di scegliere quale dei due rhythm..
se vuoi avere tre pulsanti, uno per canale, che schiacciando uno escluda gli altri...allora ti serve un sistema di switching...o qualcosa di programmato o qualcosa tipo quello sviluppato o da kruka o da palombotto!!
CHE DIO B'ASSISTA!
Re: Nuovo Ampli 3 canali
porca eva...
