Sostieni il forum con una donazione! Il tuo contributo ci aiuterà a rimanere online!
Immagine

Conversione Ibanez TSA15H in Fender [6G2]

Discussioni di carattere generale sugli amplificatori valvolari...
Avatar utente
Kagliostro
Amministratore
Amministratore
Messaggi: 9960
Iscritto il: 03/12/2007, 0:16
Località: Prov. di Treviso

Re: Conversione Ibanez TSA15H in Fender [6G2]

Messaggio da Kagliostro » 02/03/2013, 20:31

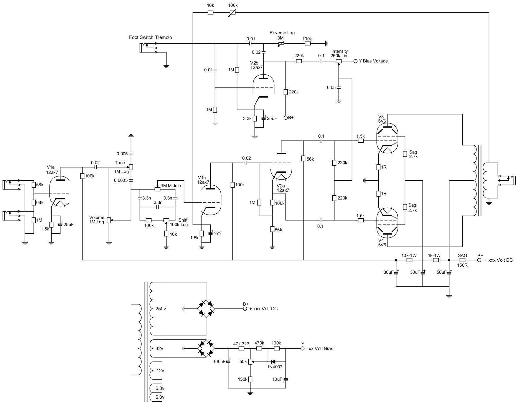
Adesso sono io ad aver bisogno del tuo aiuto

Ho finito lo schema ma sono sicuro che alcuni componenti hanno valori diversi da quelli montati

inoltre ci sono probabilmente delle altre differenze di circuito (NFB ad esempio e forse altro)

ATTENZIONE - LO SCHEMA PRECEDENTEMENTE POSTATO AVEVA IL PONTE DI ALIMENTAZIONE PER IL BIAS INVERTITO

IL POSITIVO DEL PONTE DEL BIAS VA COLLEGATO A MASSA


Per cortesia quando puoi aggiornami con la situazione reale attuale, grazie



K
Allegati
Ibanez TSA15H converted in Fender 6G2 Princeton -.jpg

bill89
Diyer Eroe
Diyer Eroe
Messaggi: 566
Iscritto il: 17/12/2011, 19:16

Re: Conversione Ibanez TSA15H in Fender [6G2]

Messaggio da bill89 » 03/03/2013, 13:03

Ok ok, K...

Scusa se non ti sto aggiornando frequentemente, ma come avrai capito mi sono fatto prendere la mano con le modifiche e quindi ancora è un po' tutto in gioco...
Il problema è che adesso ho un suono di riferimento che vorrei raggiungere... errore grave... :mart:

Sto cercando di riprendere alcuni trucchetti e alcuni valori usati nei dumble...
ma fra l'altro mi sto confrontando con un problema... diminuendo la resistenza del NFB se suono un po' più forte non distorce o non si sente affatto, come dei borbottamenti... il suono distorce subito anche se provo a creare un filtro passa alto subito dopo V1b sfruttando il condensatore di disaccoppiamento...
Credo dipende dalla concertina, ma non vorrei sbagliare...

Avatar utente
Kagliostro
Amministratore
Amministratore
Messaggi: 9960
Iscritto il: 03/12/2007, 0:16
Località: Prov. di Treviso

Re: Conversione Ibanez TSA15H in Fender [6G2]

Messaggio da Kagliostro » 03/03/2013, 16:08

diminuendo la resistenza del NFB se suono un po' più forte non distorce o non si sente affatto
fino a qui ti seguo

maggiore e l'intensità del segnale proveninte dal TU che viene rispedita "indietro" maggiore è il suo effetto sul suono

Se non fosse chiaro cos'è

NFB sta per Negative FeedBack, è una specie di "freno" automatico che impedisce all'ampli di andare in distorsione e lo mantiene maggiormente nell'ambito di un suono Clean

Quindi, materialmente, più alta è la resistenza (quella da 56k dello schema originale), minore e il segnale di controllo che "torna indietro" e maggiore è la distorsione concessa all'ampli, distorsione sia chiaro, che non viene indotta dall'NFB, ma che viene dallo stesso lasciata libera di esprimersi

---
come dei borbottamenti... il suono distorce subito anche se provo a creare un filtro passa alto subito dopo V1b sfruttando il condensatore di disaccoppiamento...
Qui non ti seguo e non capisco cosa vuoi dire e nanche con il discorso completo che hai fatto riesco a capire cosa intendi
diminuendo la resistenza del NFB se suono un po' più forte non distorce o non si sente affatto, come dei borbottamenti... il suono distorce subito anche se provo a creare un filtro passa alto subito dopo V1b sfruttando il condensatore di disaccoppiamento...
K

bill89
Diyer Eroe
Diyer Eroe
Messaggi: 566
Iscritto il: 17/12/2011, 19:16

Re: Conversione Ibanez TSA15H in Fender [6G2]

Messaggio da bill89 » 04/03/2013, 14:58

Allora,
ho trovato uno schema molto interessante su ampgarage...
stavo provando a rubacchiare qualche trucchetto dallo schema in allegato..
ed è presente un filtro (la resistenza da 68K) dopo la seconda preamplificazione... usandolo il suono distorce (male) e il segnale si abbassa...

abbassando troppo la resistenza sul NFB invece si sentono dei borbottamenti, come se non arrivasse abbastanza corrente alle valvole.. come se suonassi subito dopo spento l'ampli, con i condensatori che si scaricano...
Allegati
PRE JM.jpg

Avatar utente
Kagliostro
Amministratore
Amministratore
Messaggi: 9960
Iscritto il: 03/12/2007, 0:16
Località: Prov. di Treviso

Re: Conversione Ibanez TSA15H in Fender [6G2]

Messaggio da Kagliostro » 04/03/2013, 15:12

abbassando troppo la resistenza sul NFB invece si sentono dei borbottamenti, come se non arrivasse abbastanza corrente alle valvole.. come se suonassi subito dopo spento l'ampli, con i condensatori che si scaricano...
azzerare la resistenza è il contrario di scollegare l'NFB

Se hai letto il mio precedente post dovresti aver capito perchè succede

o ti sono rimasti dei dubbi ?

---
stavo provando a rubacchiare qualche trucchetto dallo schema in allegato..
ed è presente un filtro (la resistenza da 68K) dopo la seconda preamplificazione... usandolo il suono distorce (male) e il segnale si abbassa...
OK, quindi la riporti come cosa da non fare, giusto per documentare le prove che fai ?

K

bill89
Diyer Eroe
Diyer Eroe
Messaggi: 566
Iscritto il: 17/12/2011, 19:16

Re: Conversione Ibanez TSA15H in Fender [6G2]

Messaggio da bill89 » 04/03/2013, 15:19

Adesso ho capito come funziona l'NFB... =)
ma adesso mi chiedo... vale solo per il segnale in generale o si potrebbe usare come un ulteriore equalizzazione dell'ampli... intendo...
se facessi un filtro passa basso sull'NFB il risultato finale sull'ampli dovrebbe essere quello di eliminare un po' di bassi sul suono finale?

---

In realtà mi chiedo come mai questa resistenza da 68K abbia questo effetto, che non dovrebbe avere...
in effetti l'ampli spara un po' troppi bassi, per adesso sono riuscito a contenerli abbassando il condensatore di disaccoppiamento tra V1b e concertina...però non so se il risultato è uguale...

Avatar utente
Kagliostro
Amministratore
Amministratore
Messaggi: 9960
Iscritto il: 03/12/2007, 0:16
Località: Prov. di Treviso

Re: Conversione Ibanez TSA15H in Fender [6G2]

Messaggio da Kagliostro » 04/03/2013, 17:50

Per la questione bassi potrebbe anche trattarsi di .................... altoparlante

Magari il tuo risponde ai bassi in maniera diversa dell'originale del Princeton

Comunque, giustamente, puoi cercare di correggere

---

Se tutta la gamma delle frequenze emesse dall'ampli viene "rispedita indietro" (vedi NFB) tutte le frequenze emesse dall'ampli verranno attenuate

Se tutte le frequenze vengono rispedite indietro diminuite di intensità, tutte le frequenze emesse dall'ampli verranno attenuate ma in modo meno marcato

Se realizzi un filtro passa basso e lo inserisci nel circuito dell'NFB, le frequenze che il filtro lascia passare verranno attenuate all'uscita dell'ampli, tutte le altre no

(Chissà cosa succederebbe a mettere un Tone Stack sul circuito dell'NFB :hummm_1: BOH ?? )

Per la res da 68k al momento non mi viene niente in mente

K

bill89
Diyer Eroe
Diyer Eroe
Messaggi: 566
Iscritto il: 17/12/2011, 19:16

Re: Conversione Ibanez TSA15H in Fender [6G2]

Messaggio da bill89 » 04/03/2013, 18:32

tonestack sul NFB...Si potrebbe provare... :ok_1:
---

per la resistenza da 68K...
l'unica differenza che ho notato è che dopo questo filtro il segnale arriva in una valvola che preamplifica nuovamente il segnale e non nella PI... potrebbe centrare qualcosa?!

in tal caso: quel filtro taglia attorno ai 100Hz
potrei costruire comunque un filtro in quella posizione lasciando il condensatore prima della PI...

spero di non dire una fesseria... :mart:
Allegati
amp.jpg
amp.jpg (23.47 KiB) Visto 5061 volte

Avatar utente
Kagliostro
Amministratore
Amministratore
Messaggi: 9960
Iscritto il: 03/12/2007, 0:16
Località: Prov. di Treviso

Re: Conversione Ibanez TSA15H in Fender [6G2]

Messaggio da Kagliostro » 04/03/2013, 20:39

http://www.ampbooks.com/home/amplifier- ... capacitor/

Guarda il link

Immagine

---

Ricordi, ti avevo detto che si poteva mettere un pot in serie al cap di bypass per regolarne l'intervento ............

K

bill89
Diyer Eroe
Diyer Eroe
Messaggi: 566
Iscritto il: 17/12/2011, 19:16

Re: Conversione Ibanez TSA15H in Fender [6G2]

Messaggio da bill89 » 05/03/2013, 1:24

Ok... ma continuo a non capire perchè se inserisco la resistenza corrispondente a Rg ho un effetto deleterio sull'ampli... :muro:

cosa sbaglio!?

---
ricordo... ma quindi inserendo un pot in serie otterrei lo stesso effetto?! nn sto capendo...

bill89
Diyer Eroe
Diyer Eroe
Messaggi: 566
Iscritto il: 17/12/2011, 19:16

Re: Conversione Ibanez TSA15H in Fender [6G2]

Messaggio da bill89 » 05/03/2013, 2:06

Usando un po' quel programmino sono arrivato alla conclusione che non è importante il valore di Rg... per qualunque valore la risposta in frequenze è sempre la stessa... giusto?

ma comunque c'è qualcosa che non torna per quanto riguarda l'effetto che ha sul mio ampli...

---------

Mi viene da pensare che abbassandosi il guadagno della valvola, e quindi il segnale che arriva alla PI, sia eccessivo l'effetto dell'NFB... quindi dovrei provare a inserire questa resistenza e togliere o aumentare la resistenza sull'NFB

non vorrei che anche questa fosse solo una mia idea malsana... :mart:

AGGIUNGO
Questa idea credo possa essere valida...
Ho appreso da quanto hai scritto a proposito del Fender Champ che la resistenza sull'NFB varia anche in base all'impedenza di uscita del TU...
Io ho copiato il valore della resistenza dallo schema che ti ho allegato prima ma, ricontrollando, quel TU è da 4Ohm e il mio da 8Ohm... domani mattina rimedierò a questo errore... :mart:

Avatar utente
Kagliostro
Amministratore
Amministratore
Messaggi: 9960
Iscritto il: 03/12/2007, 0:16
Località: Prov. di Treviso

Re: Conversione Ibanez TSA15H in Fender [6G2]

Messaggio da Kagliostro » 05/03/2013, 9:09

Rg è la resistenza di griglia della valvola che segue

quando hai preso quello schema dovevi tagliare subito dopo Cg perchè Rg è parte dello stadio che segue

Se invece di andare per tentativi riguardo la resistenza dell'NFB ci metti un pot (collegato a reostato), ruotandolo ti trovi il miglior punto e poi puoi misurare il valore del pot e sostituirlo con una res fissa

K

Avatar utente
Kagliostro
Amministratore
Amministratore
Messaggi: 9960
Iscritto il: 03/12/2007, 0:16
Località: Prov. di Treviso

Re: Conversione Ibanez TSA15H in Fender [6G2]

Messaggio da Kagliostro » 11/03/2013, 9:25

Un recente tread dove si discute di 6g2 ed NFB

Magari ci trovi qualcosa di interessante

http://www.el34world.com/Forum/index.php?topic=15301.0

Ciao

K

Rispondi