Re:Sviluppiamo un Preamp valvolare su DIYItalia?
Re:Sviluppiamo un Preamp valvolare su DIYItalia?
Su turret verrebbe molto ingombrante e addio pedale...
Comunque si potrebbe fare anche un layout su turret per i puristi del turret o per chi non se la sente di iniziare con una pcb....
Anche io comunque preferisco pcb!
Comunque si potrebbe fare anche un layout su turret per i puristi del turret o per chi non se la sente di iniziare con una pcb....
Anche io comunque preferisco pcb!
Live another day, climb a little higher, find another reason to stay...
Re:Sviluppiamo un Preamp valvolare su DIYItalia?
Xicon o Vishay 1813 per il coupling?
Os-con per i catodi?
JJ per l'alimentazione?
1W sugli anodi e mezzo per il segnale?
Os-con per i catodi?
JJ per l'alimentazione?
1W sugli anodi e mezzo per il segnale?
Adoro le donne con un passato, e gli uomini con un futuro.
Re:Sviluppiamo un Preamp valvolare su DIYItalia?
robi, era una domanda per iniziare a costruirlo o cos'altro?
Se vuoi iniziare a costruirlo ti rifaccio lo schema aggiornato allo stato attuale, cosi' hai anche una partlist e una base discreta da cui partire...
Se vuoi iniziare a costruirlo ti rifaccio lo schema aggiornato allo stato attuale, cosi' hai anche una partlist e una base discreta da cui partire...
Live another day, climb a little higher, find another reason to stay...
Re:Sviluppiamo un Preamp valvolare su DIYItalia?
Se riesco a vendere un paio di cose punto direttamente alla testata.
1813 per il coupling (magari pafendo qualche parallelo con altro in alcuni punti), mallory e jj per il supply, mkt generico per i catodi.
Anche come semplice (bi)monocanale con switch a pannello.
1813 per il coupling (magari pafendo qualche parallelo con altro in alcuni punti), mallory e jj per il supply, mkt generico per i catodi.
Anche come semplice (bi)monocanale con switch a pannello.
Adoro le donne con un passato, e gli uomini con un futuro.
Re:Sviluppiamo un Preamp valvolare su DIYItalia?
Allora dammi un giorno o due e ti posto lo schema aggiornato, poi vediamo provare un altro paio di cose e via di pcb.
Live another day, climb a little higher, find another reason to stay...
Re:Sviluppiamo un Preamp valvolare su DIYItalia?
ok, se vendo il soldano sp77 che ho moddato e la 2x12 Archimede posso iniziare il lavoro anche per il finale (vogliamo farlo un finale, dopo aver fatto il pre, no?) in un'unica soluzione (la testata, appunto), così che ci sia già mezzo lavoro fatto.
EDIT
ok, l'idea del finale non è piaciuta a qualcuno, sono passato da 3 a 2 di popolarità..
EDIT
ok, l'idea del finale non è piaciuta a qualcuno, sono passato da 3 a 2 di popolarità..

Ultima modifica di robi il 01/04/2009, 22:26, modificato 1 volta in totale.
Adoro le donne con un passato, e gli uomini con un futuro.
Re:Sviluppiamo un Preamp valvolare su DIYItalia?
robi, pesce d'aprile!!!!















Live another day, climb a little higher, find another reason to stay...
- gnogno
- Braccio destro di Roger Mayer
- Messaggi: 1986
- Iscritto il: 15/05/2006, 20:34
- Località: Lucerna
Re:Sviluppiamo un Preamp valvolare su DIYItalia?
Andreaaaaaaaaaaaaaaaaa, fammi un po' un crosssss




[size=40][b]La funzione Cerca è tua amica[/b][/size]
Re:Sviluppiamo un Preamp valvolare su DIYItalia?
Ecco il cross:
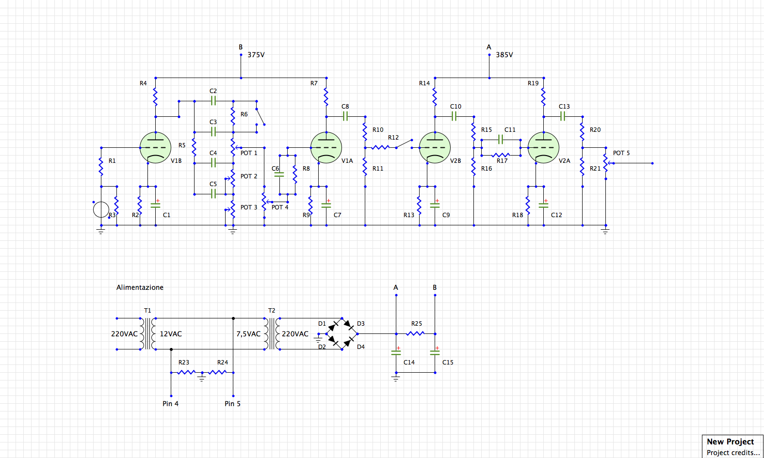
Nuovo schema coi valori aggiornati + partlist.
Cambiamenti rispetto alla versione precedente:
- Rinumerato le parti per rendere lo schema piu' intuitivo;
- Sostituito il tonestack mono-pot con un classico TMB preso dal Mesa MarkIIC+;
- Cambiato il bypass catodico del primo stadio da 4.7u a 0.47u;
- Aggiunta tutta la parte dell'alimentazione.
Comunque poche balle: per suonare veramente bene ha bisogno di essere equalizzato sia fra il 1° e 2° stadio che in uscita prima di entrare negli effetti/finale. Medi a 6, alti a 9 e bassi a 4 nel tonestack, medi a 4, alti a 6 e bassi a 8 nel post-distorsione. E' tutta un'altra cosa, spariscono i bassi un po' impastati e il suono prende una definizione spaventosa. Sul clean e' molto piu' cristallino.
Ricorda che se fai la PCB il tonestack non deve stare sulla pcb principale ma su una pcb secondaria con in, out e ground.
Nuovo schema coi valori aggiornati + partlist.
Cambiamenti rispetto alla versione precedente:
- Rinumerato le parti per rendere lo schema piu' intuitivo;
- Sostituito il tonestack mono-pot con un classico TMB preso dal Mesa MarkIIC+;
- Cambiato il bypass catodico del primo stadio da 4.7u a 0.47u;
- Aggiunta tutta la parte dell'alimentazione.
Comunque poche balle: per suonare veramente bene ha bisogno di essere equalizzato sia fra il 1° e 2° stadio che in uscita prima di entrare negli effetti/finale. Medi a 6, alti a 9 e bassi a 4 nel tonestack, medi a 4, alti a 6 e bassi a 8 nel post-distorsione. E' tutta un'altra cosa, spariscono i bassi un po' impastati e il suono prende una definizione spaventosa. Sul clean e' molto piu' cristallino.
Ricorda che se fai la PCB il tonestack non deve stare sulla pcb principale ma su una pcb secondaria con in, out e ground.
- Allegati
-
- Preamp_BOM.txt
- (1.58 KiB) Scaricato 237 volte
Ultima modifica di Hades il 03/04/2009, 2:14, modificato 1 volta in totale.
Live another day, climb a little higher, find another reason to stay...
Re:Sviluppiamo un Preamp valvolare su DIYItalia?
Io preferirei un TS solo, ma si può fare la pcb per avere un TS interno a trimmer.
Adoro le donne con un passato, e gli uomini con un futuro.
- gnogno
- Braccio destro di Roger Mayer
- Messaggi: 1986
- Iscritto il: 15/05/2006, 20:34
- Località: Lucerna
Re:Sviluppiamo un Preamp valvolare su DIYItalia?
Ho modificato la pcb principale e fatta quella del TS, però ora mi servono le dimensioni precise dei trasformatori per poter finire il lavoro! 

[size=40][b]La funzione Cerca è tua amica[/b][/size]
Re:Sviluppiamo un Preamp valvolare su DIYItalia?
@Paolo: Non per rompere, ma e' troppo lavoro avere le valvole lato componenti?
Perche' soprattutto quando vai a montarlo in questo modo occupa molto piu' spazio di quello che potrebbe potenzialmente occupare...
@robi: e poi come lo regoli il tonestack interno senza aprire la scatoletta???
Perche' soprattutto quando vai a montarlo in questo modo occupa molto piu' spazio di quello che potrebbe potenzialmente occupare...
@robi: e poi come lo regoli il tonestack interno senza aprire la scatoletta???
Live another day, climb a little higher, find another reason to stay...
- gnogno
- Braccio destro di Roger Mayer
- Messaggi: 1986
- Iscritto il: 15/05/2006, 20:34
- Località: Lucerna
Re:Sviluppiamo un Preamp valvolare su DIYItalia?
Come mai occupa più spazio? Cmq si possono anche mettere i componenti lato piste, volendo, e lasciare quelli che non c'entrano (ammesso che ce ne siano) dall'altro lato...
[size=40][b]La funzione Cerca è tua amica[/b][/size]
Re:Sviluppiamo un Preamp valvolare su DIYItalia?
Io lo utilizzerò al massimo con un eq grafico dopo (ma prevedo di usarlo senza), si avrebbe anche più scelta sulla zona da scooppare..
Adoro le donne con un passato, e gli uomini con un futuro.
Re:Sviluppiamo un Preamp valvolare su DIYItalia?
Robi, in effetti la considerazione che hai fatto tu e' del tutto legittima... Tutti gli ampli che hanno il tonestack dopo il primo stadio hanno una distorsione incasinata e soprattutto slabbrata, poco definita, e lavorano veramente bene soltanto con una seconda eq in send e return. Almeno la mia esperienza questo mi ha insegnato...
Pero' a questo punto vale la pena di farla a pot e non a trimmer, in modo che si possa cambiare a piacimento senza smontare tutto!!!
Poi se la volete a trimmer a me sta bene, mi sto solo mettendo nell'ottica di un potenziale aquirente!
Pero' a questo punto vale la pena di farla a pot e non a trimmer, in modo che si possa cambiare a piacimento senza smontare tutto!!!
Poi se la volete a trimmer a me sta bene, mi sto solo mettendo nell'ottica di un potenziale aquirente!
Live another day, climb a little higher, find another reason to stay...