Sostieni il forum con una donazione! Il tuo contributo ci aiuterà a rimanere online!
Immagine

Tube Buffer / Boost con filtri

Discussioni di carattere generale sugli amplificatori valvolari...
Avatar utente
Dom
Roger Mayer Jr.
Roger Mayer Jr.
Messaggi: 2026
Iscritto il: 07/09/2013, 15:38
Località: Abruzzo (Te)

Re: Tube Buffer / Boost con filtri

Messaggio da Dom » 20/04/2020, 7:16

robi ha scritto:
19/04/2020, 23:51

Ti rigiro la domanda: hai calcolato a che frequenza avrai lo shelving?
Cosa influenza quanto sarà profondo il boost in dB?

Per risponderti, io l'ho usato in passato come boost sui lead sullo stadio precedente l'inseguitore di catodo.
Non lo ho proprio calcolato. Ho visto il risultato sulle simulazioni. Riesce a dare un boost di 3db a partire da circa 900 Hz in su.
Quello che lo influenza è la resistenza di catodo.

Nel tuo utilizzo prima dell'inseguitore catodico, era abbastanza efficace come percezione sonora?

Avatar utente
robi
Amministratore
Amministratore
Messaggi: 9737
Iscritto il: 17/12/2006, 13:57
Località: Alba

Re: Tube Buffer / Boost con filtri

Messaggio da robi » 20/04/2020, 8:27

Non solo dalla resistenza di catodo, ma anche da quella di anodo.
Con 120k 1k8 hai a disposizione 6 dB di guadagno (30 e 36 dB per la precisione), che sono giusti come boost.

Io l'ho usato su 100k 1k8 e su 220k 2k7, ed era perfetto per il boost per i soli.
Però usavo valori molto più alti, cioè spingevo anche medi e talvolta mediobassi.

Come mai 900 Hz?

Avatar utente
Dom
Roger Mayer Jr.
Roger Mayer Jr.
Messaggi: 2026
Iscritto il: 07/09/2013, 15:38
Località: Abruzzo (Te)

Re: Tube Buffer / Boost con filtri

Messaggio da Dom » 20/04/2020, 13:19

Ciao,
Sono piú che giusti! Ma il simulatore mi calcola 3db di boost, però con pot del gain tarato in maniera tale che sia lo stesso segnale che ho all'entrata.

A 900 Hz comincia la pendenza in salita del filtro. Ora non sono a casa ma mi pare di ricordare che avessi +3 db pieni a circa 1,5 kHz. Che non mi dispiace.

Avatar utente
robi
Amministratore
Amministratore
Messaggi: 9737
Iscritto il: 17/12/2006, 13:57
Località: Alba

Re: Tube Buffer / Boost con filtri

Messaggio da robi » 20/04/2020, 14:47

Praticamente amplifichi uniformemente tutte le fondamentali delle note della chitarra e dai un boost ulteriore solo sulle armoniche.

Avatar utente
robi
Amministratore
Amministratore
Messaggi: 9737
Iscritto il: 17/12/2006, 13:57
Località: Alba

Re: Tube Buffer / Boost con filtri

Messaggio da robi » 20/04/2020, 14:56

Noto ora una cosa: il pot legato ai 47 nF non serve da 1 MOhm, bastano 100 kOhm, volendo anche 50.

Se prevedi di avere un carico molto basso in uscita (come immagino dal condensatore da 4,7 uF, ma in generale è sempre valido, è meglio mettere una resistenza in uscita dal pot del volume, e sarebbe anche consigliabile abbassare l'impedenza del sistema in uscita: alzando il volume il triodo vedrebbe via via un carico sempre più basso e perderebbe guadagno oltre a cambiare retta di carico AC.

Sempre nella visione di un "standalone", toglierei il 22k fra pot e massa, così che se ci fosse qualche problema, sia facile mettere l'uscita in mute.

Avatar utente
Dom
Roger Mayer Jr.
Roger Mayer Jr.
Messaggi: 2026
Iscritto il: 07/09/2013, 15:38
Località: Abruzzo (Te)

Re: Tube Buffer / Boost con filtri

Messaggio da Dom » 20/04/2020, 19:45

robi ha scritto:
20/04/2020, 14:47
Praticamente amplifichi uniformemente tutte le fondamentali delle note della chitarra e dai un boost ulteriore solo sulle armoniche.
Per il momento parto da un boost che inizia da lì. Lo devo sentire. Poi magari si taglia un pò di più provando con un 22 nF, magari. La cosa importante è che non boosto le medio basse e le basse.
robi ha scritto:
20/04/2020, 14:56
Noto ora una cosa: il pot legato ai 47 nF non serve da 1 MOhm, bastano 100 kOhm, volendo anche 50.
Certo, va benissimo. Ma con un mega non avrei un controllo più graduale durante la corsa del pot rispetto ad un 100K?
Perchè lo scopo di quel valore era quello.
robi ha scritto:
20/04/2020, 14:56
....Se prevedi di avere un carico molto basso in uscita (come immagino dal condensatore da 4,7 uF, ma in generale è sempre valido, è meglio mettere una resistenza in uscita dal pot del volume, e sarebbe anche consigliabile abbassare l'impedenza del sistema in uscita: alzando il volume il triodo vedrebbe via via un carico sempre più basso e perderebbe guadagno oltre a cambiare retta di carico AC.
Il carico che prevedo di avere lo sai qual'è: un primo stadio di un qualsiasi ampli che sia lead o clean. Quello è un errore. Avevo pensato ad un 47nF non 4.7uF per pilotare uno stadio dove di solito la sua impedenza è di circa un mega sempre. Come primo stadio o clean o lead è quasi sempre un mega. Il problema nascerebbe se si pilotasse un carico di 50k o meno tipo un pedale, ma il circuito non è pensato per questo.

Sulla resistenza da mettere sul centrale del pot, dato che in generale è sempre valido farlo, sarebbe meglio mettercene una dello stesso valore del pot se non ricordo male. E' corretto?
robi ha scritto:
20/04/2020, 14:56
...Sempre nella visione di un "standalone", toglierei il 22k fra pot e massa, così che se ci fosse qualche problema, sia facile mettere l'uscita in mute.
...Anche se tramite lo switch bypasso completamente tutto il triodo dedicato al boost? Pensavo bastasse questo in caso di problemi.

Grazie mille dei consigli e del bel dibattito che ne sta venendo fuori. :numb1:

Avatar utente
Dom
Roger Mayer Jr.
Roger Mayer Jr.
Messaggi: 2026
Iscritto il: 07/09/2013, 15:38
Località: Abruzzo (Te)

Re: Tube Buffer / Boost con filtri

Messaggio da Dom » 21/04/2020, 7:45

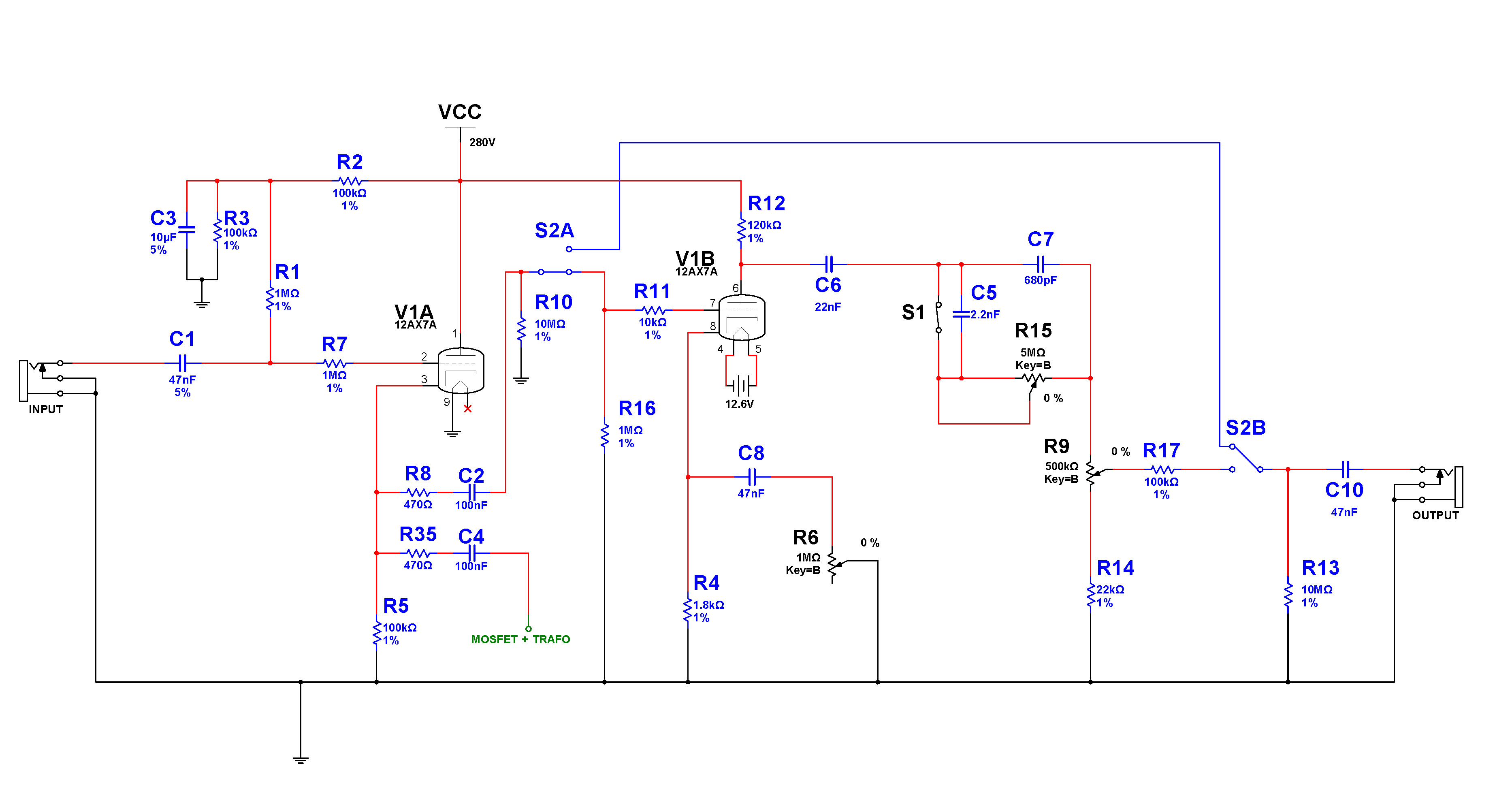
Immagino che tu intendessi una resistenza di 100k in serie all'uscita del pot:
TUBE BUFFER GTR 4.jpg
Questa resistenza controlla il roll off sulle basse frequenze che si viene a creare. Unico neo è una perdita di circa 3db sul segnale in uscita, che non è niente di tragico. E' corretto?

La risposta del boost "catodico" da simulatore mi arriva a 6 db verso i 12 kHz. A 5 khz ho circa 4,5 db. Mi sembra buono.

Avatar utente
robi
Amministratore
Amministratore
Messaggi: 9737
Iscritto il: 17/12/2006, 13:57
Località: Alba

Re: Tube Buffer / Boost con filtri

Messaggio da robi » 21/04/2020, 9:11

Ciao,

hai provato con un equalizzatore fra chitarra ed ampli a suonare simulando questo taglio di frequenze?
Te lo chiedo perchè stai amplificando solo le frequenze che non fanno parte delle note fondamentali della chitarra, e secondo me rischi di avere fischi o comunque molto hiss in più.

Stai amplificando solo la parte che normalmente negli amplificatori si taglia, proprio perchè problematica, e comunque mai riprodotta.

Avatar utente
robi
Amministratore
Amministratore
Messaggi: 9737
Iscritto il: 17/12/2006, 13:57
Località: Alba

Re: Tube Buffer / Boost con filtri

Messaggio da robi » 21/04/2020, 9:16

Dom ha scritto:
20/04/2020, 19:45
robi ha scritto:
20/04/2020, 14:47
Praticamente amplifichi uniformemente tutte le fondamentali delle note della chitarra e dai un boost ulteriore solo sulle armoniche.
Per il momento parto da un boost che inizia da lì. Lo devo sentire. Poi magari si taglia un pò di più provando con un 22 nF, magari. La cosa importante è che non boosto le medio basse e le basse.
La mia domanda era proprio l'opposto: perchè amplifichi solo ciò che normalmente si taglia in un ampli?
Le fondamentali della tua chitarra vanno da 82 Hz (drop esclusi) a 1 kHz.
Praticamente tutti gli ampli con un certo gain tagliano sopra 2-3 kHz, i coni calano di efficienza sopra i 5 kHz, e tu boosti i 12 kHz.
Quello che ti chiedo è se è stato messo a caso guardando un simulatore, o se ci hai ragionato.

Avatar utente
robi
Amministratore
Amministratore
Messaggi: 9737
Iscritto il: 17/12/2006, 13:57
Località: Alba

Re: Tube Buffer / Boost con filtri

Messaggio da robi » 21/04/2020, 9:19

Dom ha scritto:
20/04/2020, 19:45
robi ha scritto:
20/04/2020, 14:56
Noto ora una cosa: il pot legato ai 47 nF non serve da 1 MOhm, bastano 100 kOhm, volendo anche 50.
Certo, va benissimo. Ma con un mega non avrei un controllo più graduale durante la corsa del pot rispetto ad un 100K?
Perchè lo scopo di quel valore era quello.
Perchè ritieni che sia più graduale aumentando il valore? Non ho fatto simulazioni, ma secondo me l'ideale sarebbe un revlog che abbia circa 10-50 volte il valore dell'impedenza che c'è in parallelo, perchè sia graduale. Altrimenti concentri la rotazione utile del pot in pochi gradi, come succede per quasi tutti i presence.

Avatar utente
robi
Amministratore
Amministratore
Messaggi: 9737
Iscritto il: 17/12/2006, 13:57
Località: Alba

Re: Tube Buffer / Boost con filtri

Messaggio da robi » 21/04/2020, 9:23

Dom ha scritto:
20/04/2020, 19:45
robi ha scritto:
20/04/2020, 14:56
....Se prevedi di avere un carico molto basso in uscita (come immagino dal condensatore da 4,7 uF, ma in generale è sempre valido, è meglio mettere una resistenza in uscita dal pot del volume, e sarebbe anche consigliabile abbassare l'impedenza del sistema in uscita: alzando il volume il triodo vedrebbe via via un carico sempre più basso e perderebbe guadagno oltre a cambiare retta di carico AC.
Il carico che prevedo di avere lo sai qual'è: un primo stadio di un qualsiasi ampli che sia lead o clean. Quello è un errore. Avevo pensato ad un 47nF non 4.7uF per pilotare uno stadio dove di solito la sua impedenza è di circa un mega sempre. Come primo stadio o clean o lead è quasi sempre un mega. Il problema nascerebbe se si pilotasse un carico di 50k o meno tipo un pedale, ma il circuito non è pensato per questo.
Sì, lo hai specificato prima che vuoi usarlo come boost prima dell'ampli, ma poi quel 4,7 uF mi ha fatto pensare avessi fatto una variante a sé stante con uscita a bassa impedenza. Se vai su 1 MOhm di carico, 22 nF ti bastano ed avanzano.

Avatar utente
robi
Amministratore
Amministratore
Messaggi: 9737
Iscritto il: 17/12/2006, 13:57
Località: Alba

Re: Tube Buffer / Boost con filtri

Messaggio da robi » 21/04/2020, 9:25

Dom ha scritto:
20/04/2020, 19:45
robi ha scritto:
20/04/2020, 14:56
...Sempre nella visione di un "standalone", toglierei il 22k fra pot e massa, così che se ci fosse qualche problema, sia facile mettere l'uscita in mute.
...Anche se tramite lo switch bypasso completamente tutto il triodo dedicato al boost? Pensavo bastasse questo in caso di problemi.
Immagina di avere un'autooscillazione o un condensatore di alimentazione che si secca e ti inietta AC sul segnale. Cosa fai se hai quel 22 k a massa?
Inoltre sono componenti in più, spazio in più, saldature in più...

Avatar utente
robi
Amministratore
Amministratore
Messaggi: 9737
Iscritto il: 17/12/2006, 13:57
Località: Alba

Re: Tube Buffer / Boost con filtri

Messaggio da robi » 21/04/2020, 9:31

Dom ha scritto:
21/04/2020, 7:45
Questa resistenza controlla il roll off sulle basse frequenze che si viene a creare. Unico neo è una perdita di circa 3db sul segnale in uscita, che non è niente di tragico. E' corretto?
Rende più uniforme la risposta in frequenza del potenziometro del guadagno.
Posso chiederti come lo hai simulato, per capire come perdi 3 dB di segnale?

Avatar utente
Dom
Roger Mayer Jr.
Roger Mayer Jr.
Messaggi: 2026
Iscritto il: 07/09/2013, 15:38
Località: Abruzzo (Te)

Re: Tube Buffer / Boost con filtri

Messaggio da Dom » 21/04/2020, 19:18

Ciao Robi. Andiamo con ordine e mettiamoci i plot così ci capiamo meglio:
robi ha scritto:
21/04/2020, 9:11
....hai provato con un equalizzatore fra chitarra ed ampli a suonare simulando questo taglio di frequenze?
Te lo chiedo perchè stai amplificando solo le frequenze che non fanno parte delle note fondamentali della chitarra, e secondo me rischi di avere fischi o comunque molto hiss in più.

Stai amplificando solo la parte che normalmente negli amplificatori si taglia, proprio perchè problematica, e comunque mai riprodotta.
Anche se mettessi un 680nF o 2,2uF avrei cmq un boost sulle alte e le altissime. +6 Db a 12 khz li avresti anche in questo caso, cambia solo che il filtro comincia a boostareanche sulle basse frequenze. E su questo presumo che siamo d'accordo, no?
12khz - 680nf - +6 db.jpg
Quindi anche in un primo stadio ( senza questo circuito di boost iniziale di cui si parla ) valvolare hai sempre e cmq l'esigenza di tagliare le altissime subito dopo il primo stadio e gradualmente negli stadi successivi.

Considerando l'impiego per cui questo "prestadio/boost" nasce, già all'ingresso di un ampli abbiamo un passa basso formato dalla famosa cella di filtro - 1M a massa con 68k di grid stopper -. Ma se non dovesse bastare dato che cmq stiamo dando 6 db in più al segnale, si provvede filtrando all'uscita dell'accrocchio in modo adeguato.

Stiamo ancora nella fase embrionale del tutto e il mio scopo e sentire il risultato prima di aggiungere o togliere.
robi ha scritto:
21/04/2020, 9:16
...La mia domanda era proprio l'opposto: perchè amplifichi solo ciò che normalmente si taglia in un ampli?
Le fondamentali della tua chitarra vanno da 82 Hz (drop esclusi) a 1 kHz.
Praticamente tutti gli ampli con un certo gain tagliano sopra 2-3 kHz, i coni calano di efficienza sopra i 5 kHz, e tu boosti i 12 kHz.
Quello che ti chiedo è se è stato messo a caso guardando un simulatore, o se ci hai ragionato.
Il filtro comincia già la sua corsa a 600 hz con +1.5 db, non a 900 hz. Non avevo ingrandito il plot in maniera adeguata.

A 1.8khz hai +3db:
1.8khz - 3db.jpg
A 3.5 khz hai +5db:
3.55 khz - 5db.jpg

Dopo stai fisso a 6db fino a circa i 12khz, poi scendi. A 18 khz hai -3db.

Si, ci ho ragionato in base alle risposte che mi da il simulatore, ma nulla è definitivo. Intanto si prova a sentire questo range di boost, ma nulla vieta di far cominciare il filtro un pò prima. A meno che il simulatore non mi dia risultati errati, le medie le boosta cmq.

Nulla esclude che anzichè un 47 nF si provi con un 100nF per avere più db sulle medie.
Ultima modifica di Dom il 21/04/2020, 19:36, modificato 1 volta in totale.

Avatar utente
Dom
Roger Mayer Jr.
Roger Mayer Jr.
Messaggi: 2026
Iscritto il: 07/09/2013, 15:38
Località: Abruzzo (Te)

Re: Tube Buffer / Boost con filtri

Messaggio da Dom » 21/04/2020, 19:19

robi ha scritto:
21/04/2020, 9:25
...Immagina di avere un'autooscillazione o un condensatore di alimentazione che si secca e ti inietta AC sul segnale. Cosa fai se hai quel 22 k a massa?
Inoltre sono componenti in più, spazio in più, saldature in più...
Non hai per niente torto. Benissimo, ci si mette uno switch che bypassa completamente il 22k per sicurezza. Ottimo.

Rispondi