Pagina 1 di 8

Controllo Tono - Come si potrebbe ......

Inviato: 27/03/2020, 18:22
da Kagliostro
Da tempo mi sto interessando all'uso di un compactron per un piccolo ampli da chitarra

usando una 6AF11 (2 Triodi dissimili + 1 Pentodo nello stesso involucro)

c'è chi ha ricavato un amplino con una sola valvola (naturalmente senza usare componenti allo Stato Solido per il pre)

http://www.tubebooks.org/tubedata/HB-3/ ... /6AF11.PDF

https://frank.pocnet.net/sheets/049/6/6AF11.pdf

Relativamente alla 6AF11 (di cui dispongo) ho trovato 2 amplificatori ed un ricevitore radio


1° Amplificatore - Squirrel Monkey - (un progettino DIY)

Link al progetto completo http://solorb.com/elect/musiccirc/squirrelmonkey1/
SquirrelMonkeyR1.jpg
Sono un po' perplesso sul valore del resistore al catodo del secondo triodo ... 15K - che fosse 1.5K ??


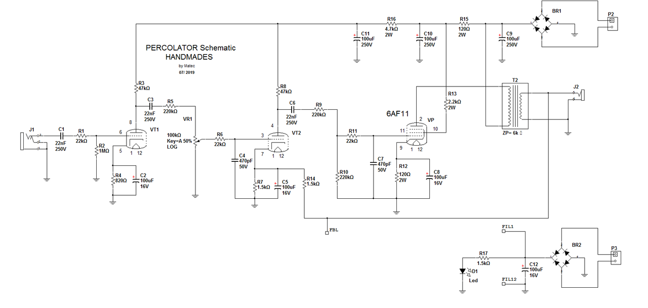
2° Amplificatore - Zeppelin Percolator - (venduto in Kit sia come Head che Combo)

Link al progetto completo https://zeppelindesignlabs.com/product ... w-amp-kit/
Zepp-02.png


e questa è la radio

Link al progetto completo http://www.rfcafe.com/references/popula ... ronics.htm
one-tube-all-wave-receiver-jan-1963-pe-2.jpg
Sto pensando di realizzare intanto un layout per il Percolator e, pensavo, vista l'assenza di un Controllo Tono, se fosse possibile (evitando un controllo tono standard che porterebbe troppa perdita di segnale) implementare quello usato nello Squirrel Monkey, in pratica un Negative Feedback con controllo della frequenza

Ma non saprei da che parte cominciare con i valori dei componenti di questo "Controllo Tono"

visto che, se non sbaglio, lo Squirrel Monkey (che dovrebbe avere molto più guadagno del Percolator)

ha una potenza d'uscita limitata a 0.8W

probabilmente dovuta anche all'uso di un OT da 3.5K, mentre nel Percolator, 2W di potenza, dovrebbero aver usato un OT da 6K

da aggiungere che in entrambe i casi si è dovuto prendere degli accorgimenti onde evitare autooscillazioni

sicuramente presenti dietro l'angolo visto che se ne sta tutto in un solo involucro

Sono stato un po' prolisso, spero non vi siate stancati a leggere fino a qui

in ogni caso vi ringrazio per l'attenzione

K

Re: Controllo Tono - Come si potrebbe ......

Inviato: 28/03/2020, 5:08
da robi
Ciao,

Allego il link al datasheet: http://www.datasheet-pdf.com/mobile/1039623/6AF11.html
Secondo me puoi tenere 100k e 1k8 su entrambi i triodi, bypassandone i catodi con 4u7 e valutando come suona così.
Metti un grid stopper su tutti e tre gli stadi: 33k, 33k e 10k.

Provalo prima senza NFB sul finale, altrimenti splitterei il catodo del secondo triodo in 1k//4u7 e 1k, collegando il feedback fra le due resistenze.

Re: Controllo Tono - Come si potrebbe ......

Inviato: 28/03/2020, 8:52
da Dom
Ciao Franco.
Innanzi tutto quelle grid stopper, come dice Robi, sono assolutamente da mettere.

Dopo aver polarizzato gli stadi con 100k / 1,8k Io sposterei quella R1 DOPO la R2. In questo modo avresti cmq una resistenza grid stopper ma non avresti piú un voltage divider all'ingresso ( con quel 22nF in serie, cosa vorrebbe essere? Un passa alto all'ingresso?) .

Anche se di poco, quel partitore attenua il segnale all'ingresso.

Rimanendo sullo schema del "percolator" vedo che hai giá dei tagli di frequenza fissi alle uscite dei triodi.
Parlo delle celle 22k / 470 pf.

Tra l'uscita del secondo triodo e l' ingresso al pentodo hai anche un partitore che ti dimezza il segnale che entra in griglia prima del filtro fisso (22k/470pf).

Io proverei a mettere al posto di quel partitore + filtro RC, 2 controlli di alti e bassi come tonestack poco invasivo. Una cosa del genere potrebbe essere appropriata:
circuit13.gif
Un pò di segnale te lo mangia sicuro ma lo fa cmq anche quel partitore.
Proverei questo tonestack cmq senza feedback.

Re: Controllo Tono - Come si potrebbe ......

Inviato: 28/03/2020, 11:11
da Kagliostro
Grazie Robi - Grazie DOM

Per quanto riguarda le grid stopper, che Robi mi consiglia (33K - 33K - 10K), la funzione non viene già svolta da quelle 22K ?

Dovrei sostituirle con i valori consigliati o dovrei aggiungerle ??

(credo aggiungerle, la precedente res da 22K + cap in effetti forma un partitore AC, giusto ??)

Immagino che sicuramente un cambio dei valori delle res di placca e catodo (con l'aggiunta dei bypass) potrebbe dare risultati migliori dal punto di vista musicale, ma in questo amplino, dove tutto è concentrato in uno spazio così limitato, non si correrebbe il rischio di andare verso l'autooscillazione ?

In giro ho letto che qualcuno di quelli chi ha realizzato lo Squirrel Monkey ha avuto problemi con le autooscillazioni (magari dovute anche solo al layout), ma è evidente che il progetto ingloba degli accorgimenti che tendono a scongiurare simili problemi

Per parte sua il Percolator, molto più conservativo con i valori di res di placca e catodo, malgrado questo, adotta anche lui degli accorgimenti per evitare le autooscillazioni, vedi quel filtro in ingresso e le 22K + 470pF sull'ingresso di V2 e sul pentodo



--

Anche la presenza di quel partitore prima della griglia del pentodo credo abbia motivazioni analoghe, evitare un eccesso di segnale sulla griglia e quindi evitare il cutoff

Per questo avevo pensato di adottare quel pseudo controllo toni sull'NFB, lasciando le caratteristiche invariate

Certo la considerazione che perdersi metà del segnale prima della griglia del pentodo tramite il partitore 220K + 220K rende logica la proposta di sostituire il partitore con un controllo di tono James (che dovrebbe avere anche un effetto relativamente ridotto in quanto a perdita di segnale) pare molto sensata

Scusatemi, le mie non sono obbiezioni, ma solo considerazioni, cosa volete, non ne so molto e quel poco che so probabilmente mi aiuta solo a mettermi in confusione

Grazie ancora

Franco

Re: Controllo Tono - Come si potrebbe ......

Inviato: 28/03/2020, 11:41
da robi
Ciao,

Va bene anche 47k 1k come polarizzazione, è anche più corretta visto il tipo di triodo, ma 100k ti garantisce un po’ di guadagno in più.

Il 22n in ingresso ti isola l’ingresso da eventuali cortocircuiti interni che potrebbero portare dell’anodica sulla chitarra. Peró la resistenza da 1M va sul jack di ingresso, ed il grid stopper sullo zoccolo della valvola.
Anche gli altri grid stopper vanno direttamente sullo zoccolo.

Tutti i passa basso servono ad evitare oscillazioni in alta frequenza, visto che nella stessa valvola hai due triodi ed un pentodo, quindi valanghe di guadagno.

Quel controllo sul feedback taglia sui 2 kHz, è molto semplice.

Non ho calcolato il guadagno dei vari stadi, ma a naso credo che un eq standard sia comunque eccessivo, soprattutto vista la scarsa potenza.

Re: Controllo Tono - Come si potrebbe ......

Inviato: 28/03/2020, 12:00
da Dom
Kagliostro ha scritto:
28/03/2020, 11:11
...Per quanto riguarda le grid stopper, che Robi mi consiglia (33K - 33K - 10K), la funzione non viene già svolta da quelle 22K ?

Dovrei sostituirle con i valori consigliati o dovrei aggiungerle ??

(credo aggiungerle, la precedente res da 22K + cap in effetti forma un partitore AC, giusto ??)

Immagino che sicuramente un cambio dei valori delle res di placca e catodo (con l'aggiunta dei bypass) potrebbe dare risultati migliori dal punto di vista musicale, ma in questo amplino, dove tutto è concentrato in uno spazio così limitato, non si correrebbe il rischio di andare verso l'autooscillazione ?
Ciao. Sul primo stadio io sono tranquillo se parto con una 33k minimo. Sempre dopo la res da un mega a massa. Quando sono sicuro che non ci sono oscillazioni sui vari stadi e che tutto va bene, poi provo a mettere una 10k con un cap a massa per filtrare le alte e avere più gain al primo stadio.

Ma solo se va tutto bene. Con 33k in genere hai un buon gain al primo stadio. Non ti "opacizza" la sensibilità come fa una 68k IMHO.

Mettendo una 33k sulla griglia dei 2 triodi così polarizzati ( 100k di anodo e almeno 1,8k di catodo ) non dovresti avere problemi di oscillazione. 10k sulla griglia del pentodo secondo me stai più che tranquillo.

Non mi sono visto il datasheet di quel pentodo, ma di solito ( guardando diversi schemi ) bastano e avanzano 5,6k in griglia su una EL34.

Io partirei con una 10k e se va tutto bene DOPO proverei a dimezzarla di valore. Un bel Master Volume da un mega tra cap di disaccoppiamento e grid stopper io ce lo metterei cmq. Con o senza tonestack.

100uF come cap di catodo io lo vedo bene solo al pentodo ( su un single ended ) e non sui triodi. Non so il perchè di questa scelta da parte di chi ha realizzato lo schema, ma per me quei valori su 2 catodi di 2 stadi in serie ti INGOLFANO il suono da morire.

Re: Controllo Tono - Come si potrebbe ......

Inviato: 28/03/2020, 12:07
da robi
Facciamo due calcoli:
Il guadagno del primo stadio (bypassato) è:
(68x100.000)/(100.000+12.400) = 60,5 volte

Il guadagno del secondo stadio (bypassato) è:
(41x100.000)/(100.000+9.400) = 37,5 volte

Dalle curve del pentodo direi che servono 6 Vpp per avere piena potenza, il che significa che basterebbero, senza attenuazioni, 2,5 mVpp.

Hai quindi margine per un equalizzatore, ma non avendo mai usato quel triodo non so dirti quando oscillerà.

Potresti aumentare i grid stopper da 22k a 220k in via precauzionale.

Re: Controllo Tono - Come si potrebbe ......

Inviato: 28/03/2020, 12:08
da Kagliostro
Molte Grazie Robi e DOM

Vedo di disegnare qualcosa e poi lo posto, così potrete verificare se ho capito le vostre indicazioni

Grazie

Franco

Re: Controllo Tono - Come si potrebbe ......

Inviato: 28/03/2020, 12:10
da robi
Ciao Dom,

Tieni presente che qui hai due triodi ed un pentodo in una unica valvola, che il mu è basso e che le capacità parassite sono differenti, quindi gli standard delle 12ax7 non sono applicabili pari pari, ma vanno ricalcolate.

Re: Controllo Tono - Come si potrebbe ......

Inviato: 28/03/2020, 12:51
da Kagliostro
Mi sa che non è esattamente quello che intendevate (ad esempio le stopper sono ancora da 33K invece che da 220K)

ma preferisco mostrarlo così potete dire la vostra ed io riesco meglio a seguirvi

Immagine

Grazie

Franco

Re: Controllo Tono - Come si potrebbe ......

Inviato: 28/03/2020, 13:01
da Dom
robi ha scritto:
28/03/2020, 12:10
Ciao Dom,

Tieni presente che qui hai due triodi ed un pentodo in una unica valvola, che il mu è basso e che le capacità parassite sono differenti, quindi gli standard delle 12ax7 non sono applicabili pari pari, ma vanno ricalcolate.
...Hai ragione. Bisogna studiarsi un attimo quel datasheet che hai postato.

Re: Controllo Tono - Come si potrebbe ......

Inviato: 28/03/2020, 15:55
da Kagliostro
Nel frattempo, visto un thread su di un forum americano, dove ho postato un paio di soluzioni proprio ieri, sui controlli di tono

mi è venuta in mente questa cosa, ma non so né se sia un'oscenità, né se effettivamente comporti una bassa perdita di segnale

Per cui questo



Diventerebbe questo



Pareri in merito ? (su tutto l'ambaradan, valori componenti circuito ed inserimento dei due controlli tono)

Grazie

Franco

Re: Controllo Tono - Come si potrebbe ......

Inviato: 28/03/2020, 19:03
da robi
Ciao Franco,

prima di passare agli schemi farei due calcoli n più.

La capacità in ingresso del primo triodo è:
Cin = Cgk + Cga(1 + A) = 3 + 1,9 x (1 + 60,5) = 120 pF

La capacità in ingresso del secondo triodo è:
Cin = Cgk + Cga(1 + A) = 2,4 + 3,6 x (1 + 37,5) = 142 pF

Con 220k di grid stopper tagli i triodi intorno ai 6 kHz, che dovrebbe metterti al riparo dalle oscillazioni in gamma alta.

Re: Controllo Tono - Come si potrebbe ......

Inviato: 28/03/2020, 19:18
da robi
Io semplificherei il circuito così:

- 1M grid leak sul jack di ingresso
- 220k di grid stopper (da abbassare se non avrai oscillazioni)
- 100k & 1k8||4u7 al primo stadio
- perfetto il 470p ed il controllo bassi così
- diretto su un gain da 500k log (se vuoi mettere due bright cap switchabili sul potenziometro)
- 220k grid stopper
- 100k & 1k8||4u7
- 22n su 220k
- 220k grid stopper
- 100 R || 100 uF

Alimenterei separatamente i tre stadi.

Re: Controllo Tono - Come si potrebbe ......

Inviato: 28/03/2020, 19:27
da robi
Tieni conto che così facendo gli alti vengono tagliati abbastanza (in realtà comunque i coni per chitarra non brillano in quella gamma), ma è per evitare che ci siano oscillazioni in alto. Se non ne avrai, puoi abbassarle e recuperare un po’ di alti, ma il secondo stadio lo abbasserei per ultimo.

Se vedi che hai troppo guadagno, togli il bypass al secondo stadio, o abbassalo a 680 nF.

Non usare il potenziometro da 1 MOhm sulla finale, perchè con la grid stopper vai ad eccedere la massima resistenza ammissibile sulla griglia del pentodo quando il volume è al massimo.